logo elektroda
logo elektroda
X
logo elektroda

Whirlpool dryer - USA dryer and Polish network standards, how to connect

MaXo90 9213 18
Best answers

Jak podłączyć amerykańską suszarkę Whirlpool WED5000DW2 do polskiej instalacji 230/400 V, skoro wymaga zasilania 120 V i 240 V?

Da się ją uruchomić tylko w układzie „4-wire”: przewód biały trzeba odkręcić od obudowy i przełożyć na środkowy zacisk, przewód ochronny PE (żółto-zielony) podłączyć do obudowy, a fazę i neutralny z naszej instalacji dać na L1 i L2 suszarki [#16241083] W tej suszarce część 230/240 V zasila grzałkę bezpośrednio z L1–L2, natomiast układ 120 V dla sterowania i silnika trzeba podać z transformatora 230/120 V na przewody czarny i biały; musi to być klasyczny transformator z oddzielnymi uzwojeniami, nie autotransformator [#16241083][#16247722] Wartość 24–26 A z tabliczki dotyczy pracy przy 240 V, a nie przy 120 V, więc instalacja musi być wydzielona i odpowiednio zabezpieczona — forum sugeruje co najmniej 25 A obciążenia roboczego, przewód min. 4 mm² oraz osobny obwód z zabezpieczeniem rzędu 25–32 A, bo zwykłe gniazdko 16 A nie wystarczy [#16241083][#16247722] Jeśli zabraknie N na zasilaniu suszarki, sama elektronika po prostu straci zasilanie; problem byłby tylko wtedy, gdyby obwody 120 V wewnątrz były zasilane z obu faz, ale według schematu tak nie jest [#16275115]
Generated by the language model.
ADVERTISEMENT
Treść została przetłumaczona polish » english Zobacz oryginalną wersję tematu
  • #1 16238572
    MaXo90
    Level 15  
    Hello,

    A friend brought a brand new Whirlpool clothes dryer from the USA. model WED5000DW2, dedicated to those voltages.
    Connection types according to the nameplate. 3 wire and 4 wire POWER SUPPLY.

    The original cables are not there (someone disassembled it before me), I managed to find a diagram of the device and one page of the manual. Unfortunately, I don't think I know exactly what it is like with these tensions in the USA. Is the standard connection of such devices with a 2-phase voltage 120V + grounded neutral? (3wire) and 2phase + N + PE (4wire)?
    In this topic https://www.elektroda.pl/rtvforum/topic1653522.html#8017571
    describe "There are no two phase home installations in America. It is a single phase installation with a middle ground connection." And here I have a spouse.

    Is it possible to connect the above dryer without changing the whole thing?
    A 230V-110V 5kw transformer is available.
    Someone in front of me connected so that spinning the drum and control worked (the entire programmer and other wonders are mechanical so they do not mind changing the frequency) unfortunately, when the equipment comes to heating, it is silent, so I understand that it lacks phase-to-phase voltage (diagram)?
    In the building, the closest force is 2 floors up, so bad. And 2 transformers would have to work.

    I attach a plate, a diagram for this device, a manual page and a socket in the dryer (currently there are remains of something that you should not suggest). The socket has a neutral white connected to the housing.
    Attachments:
    • Whirlpool dryer - USA dryer and Polish network standards, how to connect tabliczka suszarka.jpg (758.53 KB) You must be logged in to download this attachment.
    • Whirlpool dryer - USA dryer and Polish network standards, how to connect schemat suszarka.jpg (1.7 MB) You must be logged in to download this attachment.
    • Whirlpool dryer - USA dryer and Polish network standards, how to connect gniazdo suszarka.jpg (1.93 MB) You must be logged in to download this attachment.
    • Whirlpool dryer - USA dryer and Polish network standards, how to connect 20170125_171138.jpg (3.08 MB) You must be logged in to download this attachment.
  • ADVERTISEMENT
  • #2 16238604
    djlukas
    Level 27  
    The heater is 230V and the control is 110V. It can be connected, but you have to figure it out a bit with this transformer. In the USA there is just 240V between L1 and L2.
  • ADVERTISEMENT
  • #3 16238626
    MaXo90
    Level 15  
    Yes, only we don't refer to N only to the second phase. So stuffing our 230V in there won't get through. I will not bridge L1 and L2 because I will not have heating. The transformer is a Chinese style in a riveted housing so I don't have access to the windings.
    I was thinking whether not to give the heater 230V (a separate plug, and what) through a 110V controlled relay plugged into the original heater power cables. But I don't know if I will get such a transmitter in Krakow and if it will work at all.
  • #4 16238628
    elpapiotr
    Electrician specialist
    And do not forget about a different network frequency.
  • #5 16238641
    djlukas
    Level 27  
    Buddy, I was ironing for 3 years in the USA as an electrician and I know what I am writing. It can be connected with us using this transformer.

    As for the frequency, there may be a problem with the motor (because it is not known what it is), but it does not have to.
  • #6 16238661
    MaXo90
    Level 15  
    djlukas wrote:
    Buddy, 3 years I was ironing in the USA as an electrician and I know what I am writing.



    hehe, I just don't know how. I've been sitting on it since Friday and I'm missing ideas already.

    The engine runs quite smoothly at 50Hz. The speed has probably changed but it doesn't heat up or anything.

    A relay for a heater is one of the ideas. And yes, it's a complete flop already.
    http://www.sklep.monster.pl/Przekazniki_110V(3.36518,).aspx there are several ... plus there is the issue of securing such a heater in the event of a relay short circuit ....
  • #7 16238676
    djlukas
    Level 27  
    Measure the voltage between L before the transformer and the individual terminals after the transformer.

    Because maybe you will actually have to rework the circuits in the device itself a bit so that the heater is powered with a separate relay.
  • #8 16239801
    MaXo90
    Level 15  
    As soon as I go there, I will measure it. Check what voltage does he see between L before the transformer and L after the transformer?

    In total, the connection of L2 with Nka would cause the heater to give 120V, so the whole thing should only flicker for less heat. Because when it comes to the relay. The control is on the L2 side, so without it I can't power the relay, so I have to come up with something.
  • Helpful post
    #9 16241083
    michcio
    Electrician specialist
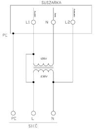
    If you want to run it somehow, in Europe you have to combine it with a "4-wire" connection.
    In the photo I can see that the white wire from the dryer is connected to the housing and this is the first error - this configuration is for 3-wire connection, i.e. for old American installations (common protective and neutral wire in the dryer circuit). This white wire must be unscrewed from the housing and put under the screw on the middle clamp.
    In the place where the white wire is now connected to the housing, you must connect the protective wire (green and yellow) from the power cord - you must crimp the ring terminal on it.
    The phase and neutral wires (brown and blue) from the power supply should go to L1 and L2 of the dryer - that is, the rest of the wire is connected as now.

    The diagram shows that the 120V part of the dryer requires such voltage only between L1 and N of the dryer, i.e. between the black and white wires coming from the dryer.
    The secondary winding of the transformer, which gives 120V, must therefore be connected to the black and white wires, the transformer itself should be supplied normally from the mains.


    Whirlpool dryer - USA dryer and Polish network standards, how to connect


    It is only important that it is a classic transformer with separated windings, and not, for example, an autotransformer, because the autotransformer has a bridge as shown in the figure "included" and it must then be taken into account.

    Another thing - the dryer will consume about 25A at work - the power cord must have a cross-section of at least 4 mm ^ 2, from such a thin one as in the photo, the machine will simply burn down one day. You should also forget about powering it all from a standard socket - it is suitable for max. 16A. You need to separate a dedicated circuit in the installation from the switchgear with a protection of at least 25A and a cable with a suitable cross-section, a suitable socket and plug, eg IEC 32A 2P + E, or permanently connected in a box.
    The installation must also be able to make such a circuit - it is a pre-meter protection, which should have at least 32A in this situation. From the descriptions, I conclude that this dryer is to be used in an apartment with a single-phase power supply, so it is possible that there will be a problem with it, because with one phase in Poland they rarely give that much and it is probably at most 25A (although you can ask). If it is not possible on one phase, it is basically only the conversion of the connection to a three-phase one and the application for a connection power of 20kW to get 3x32A before the meter.

    Now let your friend think about how to lead the duct from the dryer outside the building, because 99% of it is an exhaust dryer (like almost all in the USA). He can do it at home, but there will be a big problem in the apartment.
    Importing large household appliances from the States is generally not a good idea, it is difficult to start it in European realities without combining, sometimes and with combining nothing will come of it ...
  • ADVERTISEMENT
  • #10 16241161
    djlukas
    Level 27  
    My friend Michcio just drew you what it would look like. I wrote about the same connection.
  • #11 16244828
    MaXo90
    Level 15  
    Thanks a lot for the answers, the exhaust dryer with the exhaust already led outside, so there is no problem with that. It is a single-family house so there is no such panic.
    The diagram looks ok, I just need to measure the transformer because it probably already has a bridge, unfortunately.

    Where did the 25A come from? Since the equipment for 110V has a maximum power consumption described on the plate 24A-26A, then for 240A it should not use half as much from the 240V socket ?? The plug, socket and wires, I can do as much as possible on 32A, even an additional connection on a separate fuse is taken into account (drilling through the ceiling and cable on the wall to the distribution box :D ).

    @Edit:
    Something like that is probably available. There is no company designation, but it looks identical and Chinese is Chinese. 5000W version.
    https://www.hometownevolutioninc.com/high-wat...tep-down-voltage-converter--220v-to-110v.html
  • #12 16245044
    djlukas
    Level 27  
    MaXo90 wrote:

    Where did the 25A come from? Since the equipment for 110V has a maximum power consumption described on the plate 24A-26A, then for 240A it should not use half as much from the 240V socket


    You have a friend of 110V on the control and the motor and there is a small current there. You have 240V on the heater (In the USA, L1 to L2 = 240V) and here is the highest power consumption. And you have these 25A all over the device.
  • Helpful post
    #13 16247722
    michcio
    Electrician specialist
    This transformer does not need to be very powerful, most of the load (heater) will be powered directly from the mains without voltage transformation.
    Power through the transformer requires only the motor and control (and this element in the diagram is labeled "thermostat heater", which looks like a heater, but I do not know what power it has - the main heater, at least, is not several hundred watts - the question of estimating this consumption.
    This device from the link is not known how it is connected inside and is bulky, the easiest way would be to use a simple transformer, e.g. a toroidal one, which might even fit inside the dryer. Just don't loop something conductive through the core to secure it. You can buy such a trafo on the "popular A stock portal" for relatively little.

    24-26A is not at 120V but at 240V because this voltage is used to power American dryers (possibly 208V with a three-phase power supply, but then a correspondingly lower current also flows). The dryer circuit in the USA is protected as standard with a 30A switch and it is a circuit that provides both 120V and 240V (in Europe, 25A should be sufficient due to the fact that the protection there is a little different - the so-called de-rating is taken into account, it can flow through them in a way continuous current of only 80% of the rated current of the protection, unlike in the case of protections used in, among others, Europe).

    At least 32A before the meter, which I wrote about previously, it follows that the installation should not use protections with the same rated currents, connected one after the other. The dryer will need 25A, therefore the next protection in the series is 32A and at least this current should be protected against the meter, if we want to have a circuit with 25A protection in the installation.
  • ADVERTISEMENT
  • #14 16274418
    MaXo90
    Level 15  
    I got a 1000W transformer (at least according to the label) 240V / 120V as part of the test. Polish company, in the housing to power American equipment.
    Whirlpool dryer - USA dryer and Polish network standards, how to connect
    A bit of a shame, because the inside is bright and cheerful, a toroid autotransformer, a fuse and that's it. Most of the connections are secured by Hot-glue (including the sockets so that they do not fall out). When connected as in the attachment (I turned only L1 from N in the configuration in the transformer housing) I get the desired voltage distribution L1-120v-n L1-240-L2.
    Whirlpool dryer - USA dryer and Polish network standards, how to connect
    I plan to connect the whole thing on 3x 2.5mm wires directly from the 25A socket on the 32A plug (according to my colleagues' recommendations) and make a hook to this transformer to leave it outside. I do not trust him a bit, I am especially afraid how the whole thing will behave when we suddenly lack N in the power supply, when the old man will sleep.


    But. I don't know how anyone can use it because this toroid is big enough to hit the eSa b16. Dry in a room without strain, when testing. After picking up S it works nicely, so it's the fault of the switching current. I wonder if the problem continues on the 25A fuse. Do I have to add some soft-start to it or just instruct to first connect the machine and then lift the ESA from it ...
  • Helpful post
    #15 16275115
    michcio
    Electrician specialist
    You have to check to find out, perhaps with 25A protection, this problem will no longer exist.

    As for the conductor cross-section, 2.5 mm ^ 2 seems a bit too thin to me, 25A is on the limit of the load capacity of such a conductor for laying in the air. Dryer connection cables have original wires with a cross section of # 10 AWG, i.e. 5.26 mm ^ 2, in our conditions, however, 4 mm ^ 2 is sufficient (less protection).
    If there is no N in the dryer power supply, nothing bad should happen, the electronics will simply lose the power. The problem would be if the 120V circuits inside the dryer were powered partly from L1 and partly from L2, but this is not the case according to the diagram.
  • #16 16291528
    MaXo90
    Level 15  
    The dryer is flashing and there was no soft-start to the transformer. Many thanks to everyone contributing to the topic.

    At the end, a humorous accent: during the trial runs and tests, the master of the house warms up:
    "She will be frugal no?"
    "listen ?"
    "Well, it won't take much electricity?"
    badumtszzsz
  • #17 16291548
    retrofood
    VIP Meritorious for electroda.pl
    MaXo90 wrote:

    "Well, it won't take much electricity?"
    badumtszzsz

    Is that why she was torn all the way from Hameryka? Interesting assumption.
  • #18 16293234
    michcio
    Electrician specialist
    It will consume as much as any other dryer (excluding those with a heat pump), i.e. depending on the load and humidity (i.e. how quickly the laundry was spun).
    Typically, for 8 kg (dry) of cotton spun at 1000 rpm, it is about 4.5 kWh, i.e. an average of PLN 2.70.
  • #19 17232099
    emporio007
    Level 1  
    Good morning!
    A slightly different question, namely - how did your friend do that to bring the American dream (equipment) to PL?
    I've lived in the US and Canada and fell in love with their washing system. And maybe the washing machine itself is not a revelation, it's a tumble dryer that I dream of. We only offer used equipment in uncertain condition ... and hence my question ;)

Topic summary

✨ The discussion revolves around connecting a Whirlpool clothes dryer (model WED5000DW2) from the USA to Polish electrical standards. The dryer operates on a 3-wire and 4-wire power supply system, with the heater requiring 240V and the control circuit operating at 120V. Users explore the feasibility of using a 230V-110V transformer to adapt the dryer for use in Poland, addressing concerns about voltage, frequency differences, and wiring configurations. Key points include the necessity of a proper 4-wire connection, the importance of separating the neutral and ground wires, and the potential need for a relay to manage the heater's power supply. The conversation also touches on the implications of using a transformer and the appropriate wire gauge for safe operation.
Generated by the language model.
ADVERTISEMENT