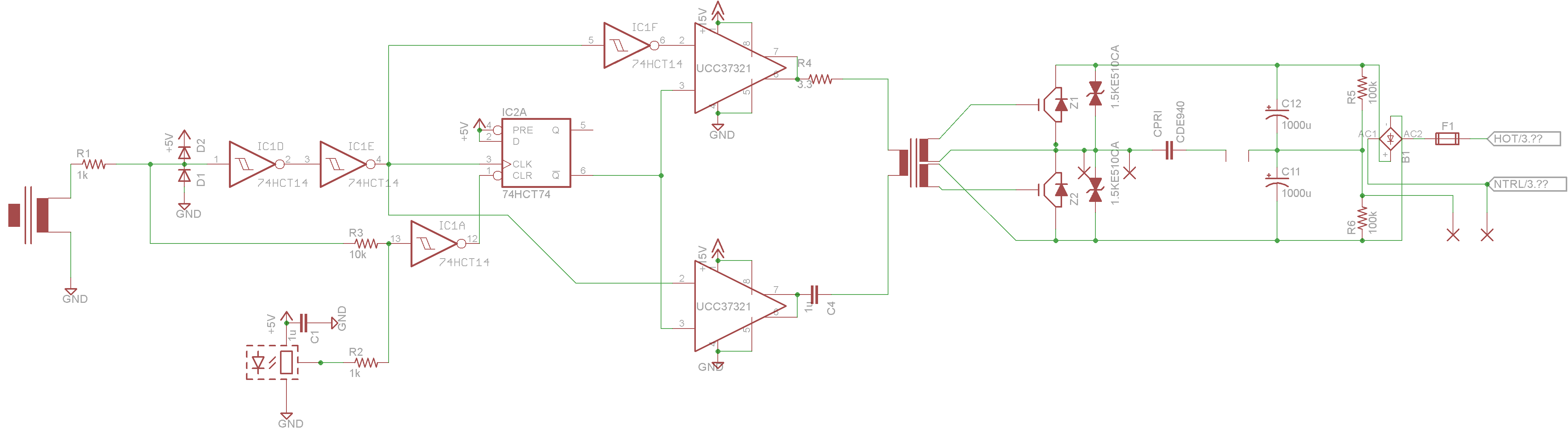
Joaquin... it is common practice to put TVSs across IGBTs, MOSFETs, etc in circuits like this to avoid them being destroyed by overvoltages. the TVSs are not expensive and might just save your expensive switching components if they are operating close to their limits and something goes wrong, or the supply voltage drifts a bit high...etc... Your circuit might operate without them...but if things go wrong they might save you the cost of new IGBTs.The renowned Glen Chenier, once a prolific contributor to EETimes, once posted a circuit which had very similar protection... see here.It's things like this that separate good design from poor design.The TVSs in your diagram are bidirectional voltage surge suppressors. They start conducting at around 510V (hence the 510 in the part number) and will prevent the IGBTs getting more than 510V across them under fault conditions.The UF4007 is an ordinary diode, fast but just a diode. it will conduct fully one way and only break down (usually catastrophically) at around 1000V the other way. It's an entirely different beast.Bear in mind that in your circuit it is the IGBTs which are doing the rectifying. The TVSs are just there to protect them if voltages get too high.You can see the conduction curve of the TVSs on page 3 of their data sheet here.