logo elektroda
logo elektroda
X
logo elektroda

What to look out for when buying a USB C strip? SmartLED 8152 and 8110 tests

p.kaczmarek2 1149 10

TL;DR

  • SmartLED 8110 and SmartLED 8152 are cheap USB power strips with USB-C ports and mains sockets, sold for about £32-£37.
  • Inside, both use very simple flyback power supplies with PL3378 or U9513B controllers, MT6704 synchronous rectifiers, and almost no extra USB electronics.
  • The 8110 reaches only 1.9 A at 5 V before voltage drops to around 3 V, and the 8152 tops out at 2 A.
  • The USB-C sockets only add resistor-based detection; there is no QC or PD negotiation, so these strips are poor choices for fast charging.
ADVERTISEMENT
Treść została przetłumaczona polish » english Zobacz oryginalną wersję tematu
📢 Listen (AI):
  • What to look out for when buying a USB C strip? SmartLED 8152 and 8110 tests
    Extender with six USB sockets, that means charging phones for the whole family - isn't that convenient? Plus, the whole thing for just £35! Is there a catch here? Let's find out.

    In this topic, I will present two products from the same series - SmartLED 8152 (5 x USB, 5 x 230V) and SmartLED 8110 (6 x USB, 3 x 230V). Both cost around £35 each, which is suspiciously cheap, but they do have USB C, which might seem like a good bargain. Just does the presence of a USB C socket equate to support for fast charging standards such as QC and PD? We shall see.

    SmartLED 8110 (£32)
    Let's start with the description. The text does not mention USB parameters, so supported voltages and current capacity are a mystery.
    What to look out for when buying a USB C strip? SmartLED 8152 and 8110 tests
    There is a bit more information on the packaging - 5 V/2.1 A, not to be confused with 21 A. The question now becomes, is this the current capacity of one socket or all six together?
    What to look out for when buying a USB C strip? SmartLED 8152 and 8110 tests What to look out for when buying a USB C strip? SmartLED 8152 and 8110 tests What to look out for when buying a USB C strip? SmartLED 8152 and 8110 tests
    The product itself looks good and is signed with the importer's logo.
    What to look out for when buying a USB C strip? SmartLED 8152 and 8110 tests
    Learned by experience from previous topics:
    The second "Lucky Hawk" LH-F03U strip - will there be "wireless grounding"?
    The LH-F05U-WHITE 8 "anti-surge" strip? Drama. No grounding
    i have checked the ground connection:
    What to look out for when buying a USB C strip? SmartLED 8152 and 8110 tests
    The information on the bottom is in Polish, someone has made an effort:
    What to look out for when buying a USB C strip? SmartLED 8152 and 8110 tests
    All you need is the most ordinary Phillips screwdriver.
    What to look out for when buying a USB C strip? SmartLED 8152 and 8110 tests
    Already at this stage I can see that all the USB ports are on a single ground and power line - 5 volts.
    The wires from the strip don't look too bad, although they are soldered rather than crimped.
    What to look out for when buying a USB C strip? SmartLED 8152 and 8110 tests
    There is a simple circuit breaker inside - it looks like an overcurrent circuit breaker. It cuts off one conductor:
    What to look out for when buying a USB C strip? SmartLED 8152 and 8110 tests
    It can be reset if necessary:
    What to look out for when buying a USB C strip? SmartLED 8152 and 8110 tests
    Worse is the connection from the switch to the sockets - the cable is much thinner.
    What to look out for when buying a USB C strip? SmartLED 8152 and 8110 tests

    The power supply can now be viewed.
    What to look out for when buying a USB C strip? SmartLED 8152 and 8110 tests
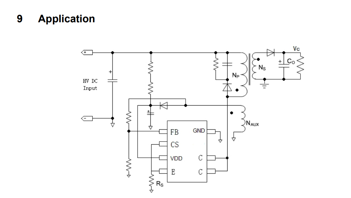
    At the input you can see the fuse resistor, further on is the MB10F rectifier bridge. Next to it you can also see the capacitor CY1. Next is the electrolytic capacitor and the flyback converter controller.
    What to look out for when buying a USB C strip? SmartLED 8152 and 8110 tests
    The power supply is based on the PL3378.
    Informational leaflet for PL3378C chip with feature list and pinout diagram
    Flyback converter application diagram with transformer windings and controller block.
    This is the simplest flyback converter controller with an integrated keying transistor and feedback taken from the primary side. There is no support here for any of the higher voltage supply standards.
    Close-up of circuit board with USB ports and MT6704 chip visible
    On the secondary side is an MT6704, which looks to me like a synchronous rectifier. It replaces a Schottky diode. It's essentially a properly controlled MOSFET with low resistance in the open state.
    Diagram of two flyback converters with MT6706BL synchronous rectifier circuits
    Vain to look for any additional electronics here, the only thing more has been added are resistors for the USB C ports to allow devices to detect the power supply.
    Close-up of circuit board with five USB ports and electronic components.
    An even simpler solution was used for the USB A ports - simply shorting the D+ and D-.

    It was left to check the current capacity - you can draw up to 1.9 A at 5 V, then the voltage drops to around 3 V.
    USB tester display showing current of 1.91 A
    Not even that legendary 2.1 A, and that's the current of all the ports together, so the result is very poor.

    SmartLED 8152 (£37)
    Again, we start with the description. Here it is slightly better. There is a tentative mention of 5 V and 2.1 A in the description:
    Power strip with three sockets and five USB ports placed on a patterned carpet floor.
    The author of the description, however, does not seem to see the problem. The information then appears once again and is presented as an asset:
    Power strip with 5 USB ports and 5 Schuko-type 230V sockets
    Confusing voltage with current does not add any credibility to the description.
    Smart LED power strip box with 5x230V outlets and 5 USB charging ports Side of SmartLED 8152 power strip box with icons and technical info SmartLED 8152 power strip packaging with technical specifications in Polish
    The packaging again states 5 volts and 2.1 amps. The product itself looks good, although here there are already Schuko sockets, not French. There is also no overcurrent circuit breaker.
    Power strip with five socket outlets and five USB ports
    Polish description on the bottom:
    Bottom of SmartLED 8152 power strip with printed technical specifications
    The earth is connected:
    Measuring power strip grounding using a Brymen multimeter.
    The construction is quite similar to the previous one, also only one conductor is cut off:
    Power strip interior with five AC sockets and visible electrical wiring
    Power strip interior with plastic reset switch and soldered wires
    Construction of the power supply as before:
    USB charger PCB with five ports and electronic components inside power strip
    The inverter controller marking is partly unreadable, but from a certain angle you can see that it is a U9513B,
    Close-up of a circuit board with USB ports and electronic components
    Internal circuit diagram of a simplified flyback converter using PL3378 controller
    On the secondary side is a similar synchronous rectifier as before - MT6704.
    Close-up of MT6704 integrated circuit on green PCB with visible soldered pins
    USB C is on a separate board, but there is nothing else there. No chip to negotiate or there to report the power supply.
    Close-up of USB-C port on GC-C01-A circuit board with components and labels visible
    Again, you can only draw up to 2A.
    Close-up of meter with LED display showing a reading of 4.84

    Summary
    Both products are very similar. Only one has information in the description about the current capacity of the power supply, and anyway it is presented in such a way that a non-technical person will not realise that something is wrong. This current capacity is far too low and, in my opinion, is more suitable for a single-port, possibly a dual-port USB charger - or rather a power supply, because "charger" is a marketing name, but it is really just a power supply and the charging circuit is in the phone.
    Even my old iPhone, with the right negotiation circuit in the USB port, is capable of drawing almost 2 A when charging:
    Two-port USB charger that accelerated the charging of my iPhone
    Both power supplies shown here already shut down at this current, so I really don't know why the extra ports there? Do you see any use for this type of invention? As far as I'm concerned the current capacity rather rules it out....
    It's hard not to get the impression that this is another product to "fool" non-technical people...

    Cool? Ranking DIY
    Helpful post? Buy me a coffee.
    About Author
    p.kaczmarek2
    Moderator Smart Home
    Offline 
    p.kaczmarek2 wrote 14221 posts with rating 12114, helped 647 times. Been with us since 2014 year.
  • ADVERTISEMENT
  • #2 21752414
    oscil1
    Level 23  
    Well, but what do you expect from a £35 product? USBC PD 240W?
  • ADVERTISEMENT
  • #3 21752440
    p.kaczmarek2
    Moderator Smart Home
    That's an interesting question. In general, my series of presentations is rather aimed at making less technical people aware and I myself do not expect miracles from cheap products, because I have already made plenty of them and I know what the situation is, but I can say that I expect (or would expect) from sellers and manufacturers rather more transparency about the actual possibilities of products. Here I am mainly referring to the following aspects:
    - why so many ports there? After all, it probably has no practical use, other than to "impress" non-technical people and those who do not read descriptions?
    - why the talk of charging/powering multiple devices, when in practice two phones will already be "beating" each other for amps?
    - why a slot for USB C when there is only 5 volts? Is there any practical situation where this makes sense?
    - why didn't I find any information about the current capacity in one of the product descriptions at all?
    Personally, however, I would prefer that there are no products on the market that on the surface suggest having certain features but in practice do not have them or are not practical. I am also speaking here mainly in the context of people who basically do not know what amps etc. are, and buy because they read a nice description from the seller.
    Helpful post? Buy me a coffee.
  • ADVERTISEMENT
  • #4 21752504
    Ktoś_tam
    Level 40  
    Is earthing finally there or not? For me, if the measurement is reliable then it is not there. With the measurement of 1.75R you write nothing and with the measurement of 4R you write that the earthing is connected. As far as I'm concerned, both measurements, if they're not subject to error, rule out these strips as having a protective conductor. Can you write something about whether it is an error in the measurement or whether the resistance is so high that it excludes these strips from use because the resistance values are too high?
  • #5 21752535
    p.kaczmarek2
    Moderator Smart Home
    The measurements are subject to error and I wouldn't draw too firm a conclusion from them. The photo was taken while holding both probes with one hand so the contact was not very good, plus when I now short the same probes for a test it shows similar resistance, now 2 ohms for example:
    Multimeter display showing a resistance value of 2.04 ohms, partially obscured by a finger.
    But all in all you are right, good point, I could potentially pay more attention to this issue, thanks.
    Helpful post? Buy me a coffee.
  • #6 21752542
    Ktoś_tam
    Level 40  
    p.kaczmarek2 wrote:
    now on test I short-circuit the same probes it shows similar resistance, now for example 2 ohms:
    Multimeter display showing a resistance value of 2.04 ohms, partially obscured by a finger.

    What is the button with the triangle on the meter used for?
  • ADVERTISEMENT
  • #7 21752546
    p.kaczmarek2
    Moderator Smart Home
    Indeed a delta against the shorted probes may help to offset the error due to their resistance, I will take this into account for the next test.

    I'll honestly admit that I treated this test more with its zero-one (is there contact or not) to satisfy my first curiosity and just listened to see if there was a buzzer. But fact, the actual resistance is probably worth bearing in mind too.

    Now I wonder if, as if I took a good quality strip, and at least from this topic this product, if there will be visible differences in such a measurement.
    Helpful post? Buy me a coffee.
  • #8 21752640
    E8600
    Level 41  
    For this price, there is no great tragedy, the plus is the reset fuse in the former. Personally, I wouldn't connect a phone to something like this, but at most a torch. The refined design would suggest a better product than it really is.
    p.kaczmarek2 wrote:
    A simplest Phillips screwdriver would suffice.

    This would make me suspicious of the common "secured" screws in bullshit.
  • #9 21752671
    oscil1
    Level 23  
    p.kaczmarek2 wrote:
    I would rather expect more transparency from dealers and manufacturers about the actual capabilities of the products.

    I, for one, would rather not expect this from the Chinese.
  • #10 21754095
    otapi
    Level 26  
    What is the LED technology for this Smart and how does it relate to the extender?

    Text about LED technology and high energy efficiency of products
  • #11 21755098
    oscil1
    Level 23  
    otapi wrote:
    What is the LED technology for this Smart and how does it relate to the extender?

    The company that sells this is called SmartLED. And that's what it has in common
📢 Listen (AI):

FAQ

TL;DR: One 5 V rail for all ports; measured 1.9 A before voltage sag. “Again, you can only draw up to 2A.” USB‑C is 5 V only, no PD/QC, and earth continuity wasn’t verified with a compensated reading. [Elektroda, p.kaczmarek2, post #21751857]

Why it matters: You could buy a strip that looks fast‑charging but slows or shuts down with two phones.

Who this is for: Shoppers asking “what to look out for in a USB‑C power strip under £40” and fix‑minded readers comparing SmartLED 8110/8152.

Quick Facts

What should I look for when buying a USB‑C power strip under £40?

Check for real fast‑charge support (USB‑PD/QC logos and voltages like 9/12/20 V), total wattage, and per‑port limits. Inspect if USB ports share one 5 V rail, which causes current fighting. Prefer clear specs and independent protection, not just marketing. The SmartLED 8110/8152 show why: one 5 V rail, ambiguous 2.1 A labeling, and shutdown near 2 A. [Elektroda, p.kaczmarek2, post #21751857]

Does USB‑C on SmartLED 8110/8152 mean it supports USB Power Delivery?

No. The USB‑C boards have only 5 V wiring and identification resistors. There are no controller chips to negotiate higher PD voltages or QC profiles. That means 5 V only from the USB‑C port, so laptops and many tablets will not fast‑charge. [Elektroda, p.kaczmarek2, post #21751857]

How many amps do these strips actually deliver on USB?

Testing showed about 1.9 A at 5 V for all ports combined. Past that point, voltage dropped to around 3 V and the supply shut down near 2 A. The box lists 5 V/2.1 A without stating if that is per‑port or shared, which is critical. [Elektroda, p.kaczmarek2, post #21751857]

Can I charge two phones at once without slowdowns?

Not reliably. All USB ports share one 5 V rail, so two phones “beat each other for amps.” Expect slower charging, voltage sag, or shutdown around 2 A total. Multi‑port appearance does not equal multi‑port power in this design. [Elektroda, p.kaczmarek2, post #21752440]

Is protective earth actually present and effective on these units?

Mechanical earth connections are present, but initial continuity readings were skewed by probe resistance. The author noted the need for delta compensation and did not draw firm conclusions. Treat earth performance as unverified until measured correctly. [Elektroda, p.kaczmarek2, post #21752535]

What does “only one conductor is cut off” mean? Is that safe?

It indicates single‑pole switching or protection. The breaker or switch interrupts only one mains conductor. The other conductor can remain live relative to earth. That reduces isolation versus a double‑pole design, so treat the strip as live unless unplugged. [Elektroda, p.kaczmarek2, post #21751857]

Is the resettable fuse useful, and which model has it?

The 8110 includes a resettable overcurrent breaker. It can trip and be manually reset. This adds convenience over one‑time fuses but still only interrupts one conductor. It helps against overloads but is not surge protection. [Elektroda, p.kaczmarek2, post #21751857]

Why are D+ and D− shorted on the USB‑A ports?

Shorting D+ and D− is a legacy signaling method that advertises a simple 5 V charging source to many phones. It lacks protocol negotiation for higher voltages or currents. It’s fine for basic 5 V charging but limits speed. [Elektroda, p.kaczmarek2, post #21751857]

What is a synchronous rectifier, and why does MT6704 appear here?

A synchronous rectifier uses a controlled MOSFET instead of a diode to reduce losses on the low‑voltage side. The MT6704 improves efficiency versus a Schottky diode. Efficiency gains help thermals but do not add fast‑charge protocols. [Elektroda, p.kaczmarek2, post #21751857]

What is the role of the flyback controller (PL3378/U9513B) here?

These chips run a basic flyback converter with primary‑side regulation. They integrate the switching transistor but lack interfaces for PD/QC voltage negotiation. Result: fixed 5 V output, not multi‑voltage fast charging. [Elektroda, p.kaczmarek2, post #21751857]

How can I quickly test if a strip supports fast charging without opening it?

1) Read the label for multi‑voltage outputs (e.g., 5/9/12/20 V) or PD/QC logos. 2) Load the USB‑C/A port to ~2 A and watch for voltage sag or shutdown. 3) If all you see is 5 V/2.1 A shared, it is not PD/QC. [Elektroda, p.kaczmarek2, post #21751857]

Are these strips good value at £32–£37 versus a separate PD charger?

They offer many outlets, but USB performance is basic. For fast charging or multiple phones, a certified PD/QC charger with stated wattage per port performs better. The thread’s measurements show shutdown near 2 A shared, limiting usefulness. [Elektroda, p.kaczmarek2, post #21751857]

Which socket standard do they use: French or Schuko?

The 8152 version uses Schuko sockets. The 8110 shown earlier used French‑type sockets. Verify the plug style matches your region before purchase. Mixed marketing photos can confuse buyers. [Elektroda, p.kaczmarek2, post #21751857]

What does the Δ (delta) button on a multimeter do during continuity tests?

Delta nulls the probe and lead resistance to improve low‑ohm readings. The author noted that subtracting the shorted‑probe resistance would help assess protective earth more accurately in follow‑up tests. [Elektroda, p.kaczmarek2, post #21752546]

Can these strips safely power laptops over USB‑C?

No. Without PD negotiation, the USB‑C port supplies only 5 V. Laptops typically need 9–20 V via PD. Attempting to use 5 V will not charge or will charge extremely slowly. Use a proper PD charger instead. [Elektroda, p.kaczmarek2, post #21751857]

Edge case: What happens after a brief overload on USB?

The supply voltage sags toward ~3 V as current approaches 1.9–2 A, and the converter shuts down. After removing load, output recovers, but the behavior slows or resets attached devices. “You can only draw up to 2A.” [Elektroda, p.kaczmarek2, post #21751857]
ADVERTISEMENT