logo elektroda
logo elektroda
X
logo elektroda

Will Nano Banana generate an electronic diagram or infographic? Comparison of the two models

p.kaczmarek2 3276 49

TL;DR

  • Two image models, Nano Banana and Nano Banana Pro, are compared for generating electronic schematics, infographics, and unusual object-placement scenes.
  • Tests on LMArena used side-by-side prompts for Arduino circuits, relays, power supplies, PCB history, and other electronics scenes.
  • The models are gemini-2.5-flash-image-preview and gemini-3-pro-image-preview, with the Pro version usually producing cleaner, more detailed images.
  • Pro handles infographics and spatial relationships much better, but many schematics still contain wiring mistakes, mixed labels, and logically impossible connections.
Generated by the language model.
ADVERTISEMENT
Treść została przetłumaczona polish » english Zobacz oryginalną wersję tematu
📢 Listen (AI):
  • Will Nano Banana generate an electronic diagram or infographic? Comparison of the two models
    I invite you to a presentation of images generated by two models - the Nano Banana and the Nano Banana Pro. Here I will try to generate diagrams, infographics and various unusual images - it will be really interesting. It's not those days anymore when AI couldn't apply text to an image....
    I realised the test on LMArena based on the gemini-2.5-flash-image-preview (nano-banana) and gemini-3-pro-image-preview (nano-banana-pro) models.

    NOTE: all graphics here are generated by AI! Please do not create projects based on them!

    The presentation format will be simple - first a prompt in English, below images - from left side the old Nano Banana model (image square ), with improved Pro (image rectangular ). Below the images my commentary.

    a schematic showing how to control relay from arduino GPIO with a transistor and protection diode
    Will Nano Banana generate an electronic diagram or infographic? Comparison of the two models Will Nano Banana generate an electronic diagram or infographic? Comparison of the two models
    The usual model barely makes it through the text - GIPIO Pin? The schematic basically didn't draw, just some lines.... whereas the Pro managed quite well. It's a bit mixed up, e.g. the relay seems to self-power the load, but it's still a great step forward. The arrows are also a bit mixed up.

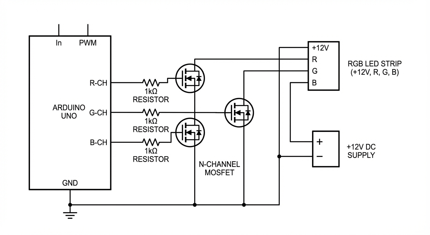
    a schematic showing how to drive RGB LED +12V strip with Arduino with all required electrical elements
    On the left the old Nano Banana model (square image), on the right the improved Pro version (rectangular image).
    Will Nano Banana generate an electronic diagram or infographic? Comparison of the two models Will Nano Banana generate an electronic diagram or infographic? Comparison of the two models
    The regular Banana barely drew anything, even those Arduino ones are so weird - why three connectors there? Although the MOSFETs he chose weren't that bad.

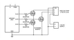
    a schematic showing how to drive RGB LED +12V strip (four pins - +12V, R, G and B) with Arduino with all required electrical elements
    On the left the old Nano Banana model (square image), on the right the improved Pro version (rectangular image).
    Will Nano Banana generate an electronic diagram or infographic? Comparison of the two models Will Nano Banana generate an electronic diagram or infographic? Comparison of the two models
    Pro, on the other hand, did much better, although there are still errors. It can be seen that the schematic is drawn "mindlessly", that some parts got stuck together, for example the blue channel got connected to power and +12V to ground....

    a schematic showing how to connect two way staircase light switches
    On the left the old Nano Banana model (square image), on the right the improved Pro version (rectangular image).
    Will Nano Banana generate an electronic diagram or infographic? Comparison of the two models Will Nano Banana generate an electronic diagram or infographic? Comparison of the two models

    draw a schematic showing how do I wire up an Arduino UNO with BMP280 sensor, two buttons and two LEDs
    On the left the old Nano Banana model (square image), on the right the improved Pro version (rectangular image).
    Will Nano Banana generate an electronic diagram or infographic? Comparison of the two models Will Nano Banana generate an electronic diagram or infographic? Comparison of the two models
    This looks nice but I can't make any sense of it.

    Draw four elements on table: a 2200uF 30V capacitor, a Zener diode, a WS2812B single module, and a DIP8 socket
    On the left the old Nano Banana model (square image), on the right the improved Pro version (rectangular image).
    Will Nano Banana generate an electronic diagram or infographic? Comparison of the two models Will Nano Banana generate an electronic diagram or infographic? Comparison of the two models
    Pro better again, module with WS2812 not bad, DIP8 socket probably has a bit too many legs, but this capacitor.... capxon brand - I didn't expect that. Very bad reputation they have.

    draw a proto board with 3300uF capacitor 50V on it, on capacitor put a gold coin, on coin put an Arduino UNO, and on Arduino UNO put needle
    On the left the old Nano Banana model (square image), on the right the improved Pro version (rectangular image).
    Will Nano Banana generate an electronic diagram or infographic? Comparison of the two models Will Nano Banana generate an electronic diagram or infographic? Comparison of the two models
    Here I wanted to test the spatial relationships between objects - the Pro did quite well, although I was expecting a needle laid on the Arduino rather than stuck in....

    draw Arduino UNO Pentium 4 version
    On the left the old Nano Banana model (square image), on the right the improved Pro version (rectangular image).
    Will Nano Banana generate an electronic diagram or infographic? Comparison of the two models Will Nano Banana generate an electronic diagram or infographic? Comparison of the two models
    This test was to verify the ability to intepretate the position of the new CPU on the Arduino - the Pro model did this quite sensibly.


    draw a schematic showing how I can use Arduino UNO and relays to switch on and off 230V bulb in a safe manner (precise schematic, all required elements)
    On the left the old Nano Banana model (square image), on the right the improved Pro version (rectangular image).
    Will Nano Banana generate an electronic diagram or infographic? Comparison of the two models Will Nano Banana generate an electronic diagram or infographic? Comparison of the two models
    Pro did reasonably well... he even tried to sign the Arduino pins, although he mixed them up. He used a relay module, but connected the power supply incorrectly. There's a bit of heresy on the network side too.

    flyback power supply schematic
    On the left the old Nano Banana model (square image), on the right the improved Pro version (rectangular image).
    Will Nano Banana generate an electronic diagram or infographic? Comparison of the two models Will Nano Banana generate an electronic diagram or infographic? Comparison of the two models
    Basically as before - logical errors, although Pro is starting to draw something that resembles a correct diagram. That R2 from Q1 made me laugh.

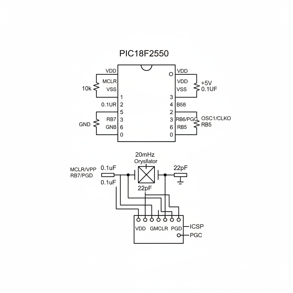
    draw minimal PIC18F2550 basic connections requirement schematic
    On the left the old Nano Banana model (square image), on the right the improved Pro version (rectangular image).
    Will Nano Banana generate an electronic diagram or infographic? Comparison of the two models Will Nano Banana generate an electronic diagram or infographic? Comparison of the two models
    Pro version slightly better - one bug essentially, oscillator connection. Plus there are side issues, no decoupling, capacitor on Vusb, etc.

    draw infographic - history of Arduino
    On the left the old Nano Banana model (square image), on the right the improved Pro version (rectangular image).
    Will Nano Banana generate an electronic diagram or infographic? Comparison of the two models Will Nano Banana generate an electronic diagram or infographic? Comparison of the two models
    I've let go of the diagrams now, and I can see the infographics coming out much better.... only question is how about the content - how much misinformation will you find there?

    draw infographic - history of popular DIY microcontrollers, start 1990, end 2025
    On the left the old Nano Banana model (square image), on the right the improved Pro version (rectangular image).
    Will Nano Banana generate an electronic diagram or infographic? Comparison of the two models Will Nano Banana generate an electronic diagram or infographic? Comparison of the two models

    draw infographic - history of electronics PCB technology, start 1950, end in 2025
    On the left the old Nano Banana model (square image), on the right the improved Pro version (rectangular image).
    Will Nano Banana generate an electronic diagram or infographic? Comparison of the two models Will Nano Banana generate an electronic diagram or infographic? Comparison of the two models

    Arduino UNO with 28BYJ-48 and motor driver connect by wires
    On the left the old Nano Banana model (square image), on the right the improved Pro version (rectangular image).
    Will Nano Banana generate an electronic diagram or infographic? Comparison of the two models Will Nano Banana generate an electronic diagram or infographic? Comparison of the two models
    I wanted to check here if any of the models know what this particular stepper motor model looks like. It looks like Pro is getting to know it. Not bad, that is, the AI is starting to learn the specific components.

    make a photo of power supply with 50 Hz transformer, four diodes, 2200 uF 30V capacitor, and 7805 on heatsink
    On the left the old Nano Banana model (square image), on the right the improved Pro version (rectangular image).
    Will Nano Banana generate an electronic diagram or infographic? Comparison of the two models Will Nano Banana generate an electronic diagram or infographic? Comparison of the two models
    Pro even the capacitor did well, although the diodes proliferated and the cables are rather pointless. Plain Banana mixed up the terms and signed the capacitor as a 7805.

    draw graphic guide - ESP32 flashing for firmware change to Tasmota
    On the left the old Nano Banana model (square image), on the right the improved Pro version (rectangular image).
    Will Nano Banana generate an electronic diagram or infographic? Comparison of the two models Will Nano Banana generate an electronic diagram or infographic? Comparison of the two models
    Plain Banana - occasional typos (Tasnota), simplistic graphics, although useful. Pro - much better, correct names, even the cable looks good. Only the RESET button seems to have escaped him on the pin (second picture). Even the view from the phone with Wi-Fi networks reproduced well. Anyway, Tasmota's UI too....

    Arduino UNO but with Dog Bone/Double Barrel power socket instead of DC jack
    On the left the old Nano Banana model (square image), on the right the improved Pro version (rectangular image).
    Will Nano Banana generate an electronic diagram or infographic? Comparison of the two models Will Nano Banana generate an electronic diagram or infographic? Comparison of the two models
    Here I wanted to see if the AI would understand how this 'alternative' connector to the power supply should be arranged.

    Arduino UNO with Dog Bone/Double Barrel power socket
    On the left the old Nano Banana model (square image), on the right the improved Pro version (rectangular image).
    Will Nano Banana generate an electronic diagram or infographic? Comparison of the two models Will Nano Banana generate an electronic diagram or infographic? Comparison of the two models


    Arduino UNO on a plate, next to old Unitra Silesian radio on beach during sunny day
    On the left the old Nano Banana model (square image), on the right the improved Pro version (rectangular image).
    Will Nano Banana generate an electronic diagram or infographic? Comparison of the two models Will Nano Banana generate an electronic diagram or infographic? Comparison of the two models
    Test of relationships between objects and knowledge of Unitra - it came out poorly with the latter.

    1960 old room with TV showing modern Arduino UNO in workshop
    On the left the old Nano Banana model (square image), on the right the improved Pro version (rectangular image).
    Will Nano Banana generate an electronic diagram or infographic? Comparison of the two models Will Nano Banana generate an electronic diagram or infographic? Comparison of the two models
    Both models are able to create images with specific relationships between objects.

    dave jones eevblog soldering a huge arduino in the patio
    On the left the old Nano Banana model (square image), on the right the improved Pro version (rectangular image).
    Will Nano Banana generate an electronic diagram or infographic? Comparison of the two models Will Nano Banana generate an electronic diagram or infographic? Comparison of the two models
    Finally, a curiosity - I wanted to see if AI knew a popular Youtuber from our electronics. As you can see, however, quite a different gentleman came out. The background, on the other hand, is very good indeed.

    The results are impressive , especially in terms of photos and infographics. These infographics are, in the eyes of a layman like me, practically at the level of a professional graphic designer. In addition, both models (especially the Pro) seem to understand the expected relationships between objects, being able to place them appropriately in space or thereabouts on the TV screen.
    The Banana Pro model additionally seems to even know the electronic components, I didn't expect it to generate correctly a capacitor and a Capxon brand (it wasn't in the prompt) or there a stepper motor of a particular model.
    With the schematics it's worse, here it's already more apparent that it's nevertheless a predictive model without proper "thinking", because the schematics look nice but don't make sense.... but maybe one day.
    That's it for today, although I'm still planning a separate presentation as to the same models - will be on the forum soon.
    Have you tested the latest Banana models? What applications do you see for them, general and in electronics?
    Feel free to visit https://lmarena.ai - just select the image mode, Side By Side mode (instead of Battle) and you can generate. What did you manage to create?

    Cool? Ranking DIY
    Helpful post? Buy me a coffee.
    About Author
    p.kaczmarek2
    Moderator Smart Home
    Offline 
    p.kaczmarek2 wrote 14387 posts with rating 12308, helped 650 times. Been with us since 2014 year.
  • ADVERTISEMENT
  • #2 21761671
    gulson
    System Administrator
    Posts: 29221
    Help: 148
    Rate: 5977
    Board Language: polish
    So on the left is the older model and on the right is the Pro model (think) the latest?
  • ADVERTISEMENT
  • #3 21761680
    p.kaczmarek2
    Moderator Smart Home
    Posts: 14387
    Help: 650
    Rate: 12308
    First the older and then the newer, the models as given in the text. Basically, you can see this from the graphics. There is a big step forward. The schematics are already starting to look like schematics in Pro (although they make no sense), the infographics are downright professional (my personal opinion - I am not a graphic designer), and the electronic components look good too.

    Still this Capxon (this model must already know that it's a popular capacitor and that it looks like this), or this stepper motor.... picture from the topic (Pro version):
    28BYJ-48 stepper motor connected to microcontroller board on wooden surface
    The actual engine (image from the internet):
    Step motor 28BYJ-48 shown from front and back, with colored wires attached
    Similar, right?

    These artificial intelligence models are already so deeply learned on data from all over the internet that they start to distinguish between individual electronic components or there even specific models of e.g. a stepper motor.... i.e. this information must have somehow been sewn into the scales....

    It's unclear how this will develop over the next few years, but so far they're still scaling and improving and we're still seeing results and progress. It's going to be interesting to see how this continues - whether they hit a wall over time or whether the rate of progress will increase.

    Added after 3 [minutes]:

    Or see this (it's also in the first post, graphic from Pro):
    Infographic showing step-by-step firmware flashing of Tasmota to ESP32
    And I can't believe this is generated - I've been looking around the web for where he might have got it from, but I can't find anything....

    Added after 2 [minutes]:

    This is what Tasmota's actual UI looks like (screenshot from me):
    Tasmota user interface with Wi-Fi setup fields and save buttons
    So the AI model knows what Tasmota's UI looks like.
    Helpful post? Buy me a coffee.
  • #4 21761741
    gulson
    System Administrator
    Posts: 29221
    Help: 148
    Rate: 5977
    Board Language: polish
    p.kaczmarek2 wrote:
    still this Capxon (this model must already know it's a popular capacitor and that it looks like this), or this stepper motor.... from topic:

    The pictures in the comment are from a new or old model? This information is missing.
  • #5 21761825
    p.kaczmarek2
    Moderator Smart Home
    Posts: 14387
    Help: 650
    Rate: 12308
    I have added captions in the commentary.

    Out of curiosity I performed the same prompt again:
    draw graphic guide - ESP32 flashing for firmware change to Tasmota
    Here is what was created.

    Images from the Nano Banana:
    Will Nano Banana generate an electronic diagram or infographic? Comparison of the two models Illustrated guide showing tools needed for flashing ESP32 with Tasmota firmware Diagram: required items for flashing Tasmota firmware to ESP32 ESP32 connection diagram for Tasmota firmware flashing using USB-to-Serial ESP32 connection diagram for Tasmota firmware flashing using USB-to-Serial

    Images from Nana Banana Pro:
    Graphic guide: ESP32 flashing to Tasmota firmware in four steps Graphic guide for flashing ESP32 with Tasmota firmware, step-by-step process. Graphic step-by-step guide for flashing ESP32 with Tasmota firmware
    AI even knows about Tasmota's Web Installer.... still mixes up the concepts a bit but still, after all, you can use the generation as a basis for corrections and for creating your own graphics.
    Helpful post? Buy me a coffee.
  • #6 21762116
    Mateusz_konstruktor
    Level 37  
    Posts: 4150
    Help: 266
    Rate: 1099
    Board Language: polish
    p.kaczmarek2 wrote:
    The Banana Pro model seems to additionally even know the electronic components, I didn't expect it to generate correctly a capacitor and it's Capxon brand (it wasn't in the prompt) or there stepper motor of a particular model.

    In one case the generated capacitor, or rather the same designation, is no small mistake.
    "1.00µF 1500V".
    Close-up of Intel Pentium 4 CPU with a large 1.00µF 1500V capacitor on a motherboard
  • #7 21762123
    p.kaczmarek2
    Moderator Smart Home
    Posts: 14387
    Help: 650
    Rate: 12308
    Congratulations, a watchful eye. 1500V in an Arduino board with a Pentium, not bad. Maybe he got the voltage units mixed up in places with those capacitances?

    I'll check again when the next bigger version is out and we'll compare.
    Helpful post? Buy me a coffee.
  • #8 21762453
    krzbor
    Level 29  
    Posts: 1731
    Help: 40
    Rate: 1041
    Board Language: polish
    I liked it best (in the box):
    Diagram with Arduino, RGB LED strip, and 1000 µF capacitor highlighted in red
  • #9 21762538
    p.kaczmarek2
    Moderator Smart Home
    Posts: 14387
    Help: 650
    Rate: 12308
    @krzbor you once asked about Polish in the context of LLM, so I thought I'd check it out with Nano Banana too.

    draw graphic guide - ESP32 flashing for firmware change to Tasmota in Polish language

    Ze 2.5:
    Graphic guide to flashing ESP32 with Tasmota firmware in Polish Infographic showing ESP32 flashing preparation step for Tasmota firmware change Child-styled graphic of ESP32 flashing step 1: module, USB cable, drivers, and Esptool.

    Before our eyes, we can see how AI models are 'learning' to write...

    From the Pro version:
    Step-by-step kids-style guide – flashing Tasmota firmware to ESP32 with graphics Illustrated ESP32 flashing guide for Tasmota firmware in three steps Illustrated step-by-step guide for flashing Tasmota firmware onto an ESP32

    And now the children's version of the graphic - it can be too.

    draw graphic guide - ESP32 flashing for firmware change to Tasmota in Polish language, stylize it for kids
    2.5:
    Kid-friendly comic showing ESP32 flashing steps for Tasmota installation
    Pro:
    Illustrated step-by-step kids-style guide: flashing Tasmota to ESP32
    Still that robotic "new program" jumping from laptop to Wi-Fi module what wants to accept it with open hands....

    Curious to see what's out there for the graphic designers.
    Helpful post? Buy me a coffee.
  • ADVERTISEMENT
  • #10 21762549
    andrzejlisek
    Level 31  
    Posts: 3635
    Help: 82
    Rate: 705
    Board Language: polish
    So far, I have experience with the free Stable Diffusion 1.5, SDXL 1.0, SD 3.5, FLUX.1 and the commercial DALL-E 3.

    I suggest to test, the result is easy to verify and most of the models I know give up and generate fictitious graphics:
    "high pressure sodium lamp light spectrum"
    "political map of Europe, every country has labelled name and capital city"

    My favourite test of "text to image" models. Of course, for obvious reasons, I don't expect to post the result, Free SD/SDXL/FLUX manages, with better or worse results, one could say that it passes the test sufficiently. The commercial DALL-E, on the other hand, lectures and creates nothing at every attempt, i.e. it completely fails this exam.
    "naked woman on a beach"


    By the way, I'll have to see if it's possible to use this image generator via the REST API. With DALL-E and all from OpenAI you can without any problem, with Gemini you can also without any problem (you just need an API key and Gemini enabled in Google Cloud Console, and with Google Imagen, it requires some keys, custom endpoints, special Vector API configuration. I sat on this for two days to send a question (JSON bound according to the documentation) to Imagen and get an image, eventually I gave up and gave in.
  • ADVERTISEMENT
  • #11 21762639
    aadeer
    Level 17  
    Posts: 262
    Help: 11
    Rate: 162
    Board Language: polish
    Well on the diagrams he draws silly things, but perhaps he would be able to turn a hand-drawn drawing with a correct diagram into one that looks professional?
  • #12 21762694
    p.kaczmarek2
    Moderator Smart Home
    Posts: 14387
    Help: 650
    Rate: 12308
    It's a bit debatable what tests you provide. I don't know if these graphical models have the equivalent of the 'temperature' option from LLM, but making a map of Europe would potentially depend on that, I guess. And the other test what you gave depends on what the chat allows and what was in the learning data....

    But let's give it a try.
    political map of Europe, every country has labelled name and capital city

    gemini-2.5-flash-image-preview (nano-banana):
    Will Nano Banana generate an electronic diagram or infographic? Comparison of the two models Will Nano Banana generate an electronic diagram or infographic? Comparison of the two models

    gemini-3-pro-image-preview (nano-banana-pro):
    Will Nano Banana generate an electronic diagram or infographic? Comparison of the two models Will Nano Banana generate an electronic diagram or infographic? Comparison of the two models

    aadeer wrote:
    No on the schematics he draws silly, but maybe he would be able to turn a hand-drawn drawing with a correct schematic into one that looks professional?


    I've started with the reverse, but I'll also show.
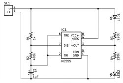
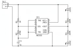
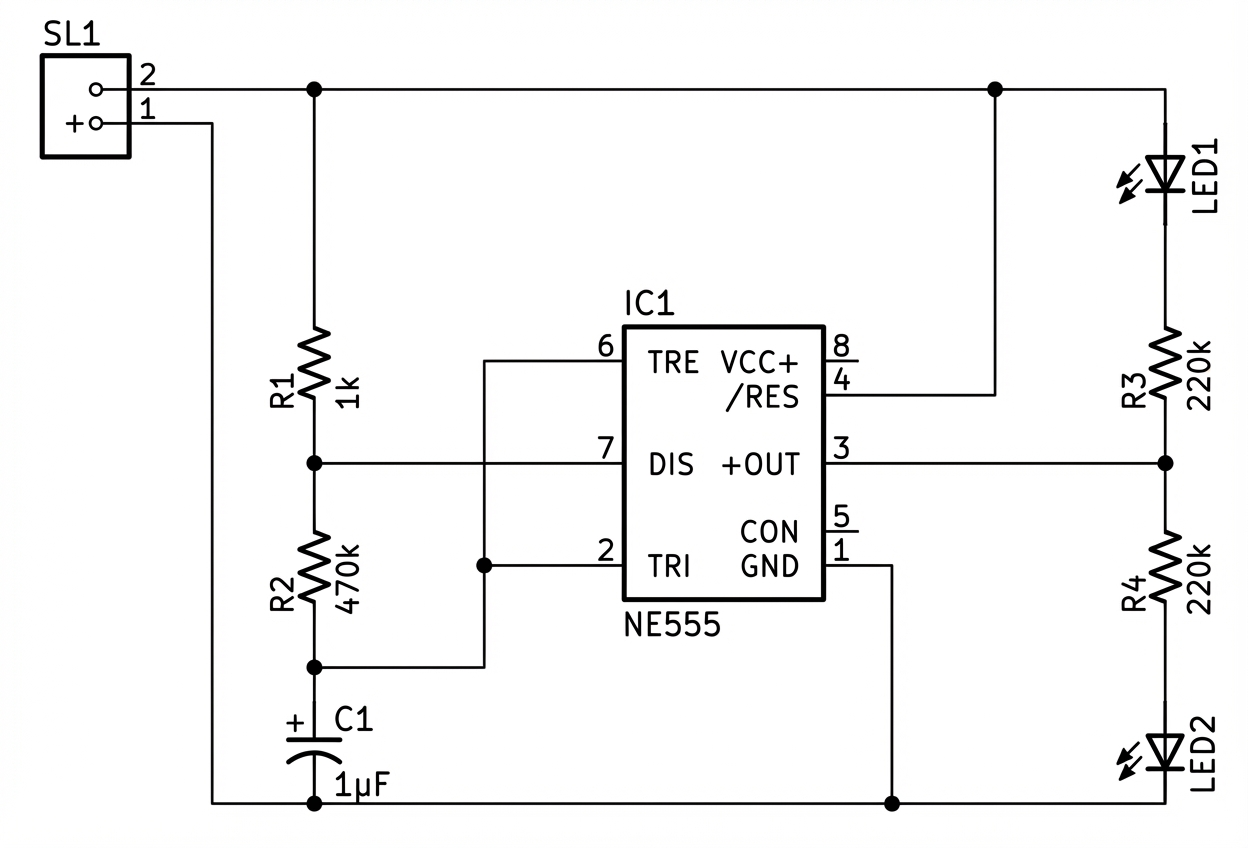
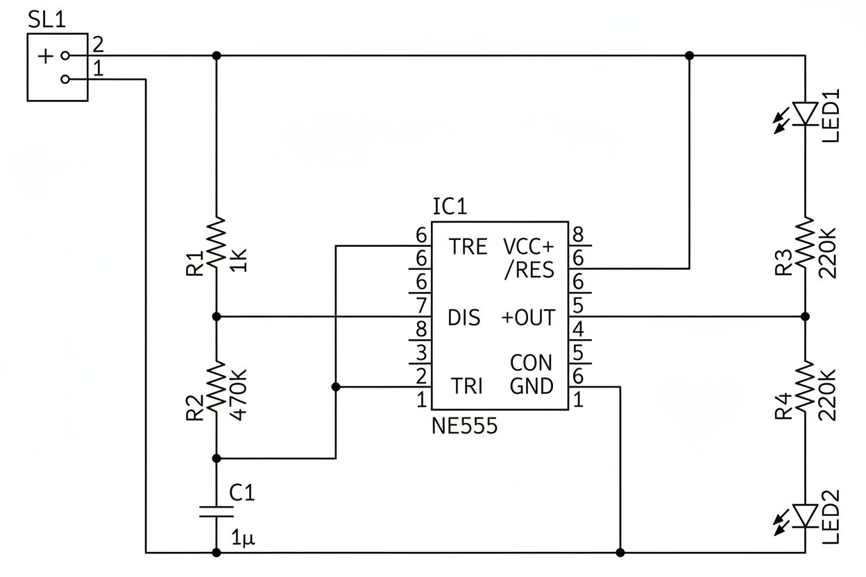
    Change schematic to be hand drawn on paper, do not change component values
    Circuit diagram with NE555 chip, two LEDs, labeled resistors and capacitor

    gemini-2.5-flash-image-preview (nano-banana):
    Hand-drawn schematic with NE555 timer and two LEDs on wrinkled paper Hand-drawn circuit on lined paper with NE555, LEDs, resistors, and capacitor Hand-drawn schematic of NE555 circuit with two LEDs and four resistors

    gemini-3-pro-image-preview (nano-banana-pro):
    Hand-drawn circuit with NE555 chip, two LEDs, resistors, and a capacitor Hand-drawn NE555 circuit with two LEDs and resistors

    I then used the generated sketch:
    change schematic to professional look in kicad style
    Hand-drawn circuit diagram with NE555 and two LED indicators


    gemini-2.5-flash-image-preview (nano-banana)
    Electronic schematic with NE555 timer, two LEDs and associated resistors and capacitor Circuit diagram with NE555 timer, resistors, capacitor, and two LED diodes Schematic diagram using NE555, two LEDs, and resistors R1–R4

    gemini-3-pro-image-preview (nano-banana-pro)
    Circuit schematic with NE555 timer, two LEDs, and four resistors NE555 circuit diagram with two LEDs and passive components

    Do you see what has happened here? On the Eagle -> manual conversion the AI unplugged one pin, and on the manual -> Eagle conversion it corrected.


    But maybe I should test on some more complex schematic that is not in the teaching data.
    Helpful post? Buy me a coffee.
  • #13 21762703
    gulson
    System Administrator
    Posts: 29221
    Help: 148
    Rate: 5977
    Board Language: polish
    With these diagrams and schematics it's a bit like shooting a cannon at a fly. A model that can really draw in vectors would be useful.
  • #14 21762779
    p.kaczmarek2
    Moderator Smart Home
    Posts: 14387
    Help: 650
    Rate: 12308
    And can AI add a power supply (commonly and incorrectly called a charger) to the strip?

    please plug a white phone charger with empty USB A slot into my power strip
    Silver power strip with six sockets and a black cable on a wooden surface

    gemini-2.5-flash-image-preview (nano-banana)
    White USB charger plugged into a power strip with four E-type sockets Silver power strip with six sockets and a white USB charger plugged in

    gemini-3-pro-image-preview (nano-banana-pro)
    Power strip with four sockets and a white USB A charger plugged in White USB A charger plugged into a power strip on wooden surface
    Better but badly rotated.

    Changing the caption on the photo:

    please change Super Solid label text into Bana Test
    Partial view of a silver Super Solid power strip with socket and switch visible

    gemini-2.5-flash-image-preview (nano-banana)
    Power strip labeled “Bana Test” with green switch on a wooden surface

    gemini-3-pro-image-preview (nano-banana-pro)
    Power strip with socket, green switch, and the label “Bana Test” on a wooden surface

    Same image, prompt
    please change Super Solid label text into something funny

    gemini-2.5-flash-image-preview (nano-banana)
    Silver power strip with one socket and green switch on wooden surface

    gemini-3-pro-image-preview (nano-banana-pro)
    Close-up of the front part of a ULTRA-JOLT 9000 power strip by Brennenstuhl.
    I was curious to see if he would insert other text or directly "something funny".



    make a donald duck advertisement of this power strip, let donald duck hold it and show it
    Silver power strip with six sockets and a black cable on a wooden surface

    gemini-2.5-flash-image-preview (nano-banana)
    Donald Duck holds a power strip labeled Super Solid in a retro computer lab
    Blimey, this is really good. The cable a little badly drawn and the name (it went from two n's to an m), but still.... ah, and also messed up the pins.

    gemini-3-pro-image-preview (nano-banana-pro)
    Donald Duck holds a power strip with 6 sockets labeled Super Solid.


    White power strip with four outlets, four USB ports, and a coiled white power cable
    remove usb sockets from the photo



    gemini-2.5-flash-image-preview (nano-banana)
    White power strip with four Schuko sockets and a coiled power plug

    gemini-3-pro-image-preview (nano-banana-pro)
    White power strip with four 230V sockets and long cord with plug


    Same photo, prompt:
    change the socket to have 6 230V sockets instead of 4 like now

    gemini-2.5-flash-image-preview (nano-banana)
    White power strip with four sockets and four USB-A ports on white background
    Didn't make it, or wrong prompt (I unnecessarily gave info about 4)

    gemini-3-pro-image-preview (nano-banana-pro)
    Power strip with six 230V sockets and four USB-A charging ports
    Seriously Pro did it...
    Helpful post? Buy me a coffee.
  • #15 21762831
    gulson
    System Administrator
    Posts: 29221
    Help: 148
    Rate: 5977
    Board Language: polish
    Not bad, apparently people are already generating pictures of burnt food demanding a refund from restaurants in delivery. Now the idea that you can generate damaged appliances or damaged packages demanding a refund. Worse if you have to send it back, but some companies might wave their hand and do a refund (as the value is small).

    You can generate whole letters, certificates, confirmations.

    Nothing else makes sense.
  • #16 21762886
    OPservator
    Level 39  
    Posts: 6668
    Help: 554
    Rate: 1217
    Board Language: polish
    gulson wrote:
    You can generate whole letters, certificates, acknowledgements.

    And master's degrees too, or is that still reserved for the Collegium Humanum?
  • #17 21762934
    p.kaczmarek2
    Moderator Smart Home
    Posts: 14387
    Help: 650
    Rate: 12308
    Will AI desolder the flash memory chip from the board?

    Close-up of PCB with camera module and XMC flash memory chip
    change image to remove Flash Memory Chip so only empty pads are visible


    gemini-2.5-flash-image-preview (nano-banana)
    Close-up of PCB with empty SOIC8 pads where Flash memory chip was removed PCB with empty pads for SOIC8 Flash memory chip in central area
    The first time, old Banana forgot the pads. The second time he messed up - it's not BGA. Well, and he also removed the camera.

    gemini-3-pro-image-preview (nano-banana-pro)
    Close-up of a PCB with a camera and empty SOIC8 memory chip pads Close-up of PCB with empty SOIC-8 footprint pads and central camera module PCB with camera module and empty SOIC-8 pads where Flash memory was removed
    Pro did pretty well, but why the extra pads?


    Attempt number two. The same photo.
    change image to remove Flash Memory Chip so only eight empty SOIC8 footprint pads are visible
    gemini-2.5-flash-image-preview (nano-banana)
    PCB with camera module and empty SOIC8 footprint pads to the left of the lens PCB board with visible empty SOIC8 pads and surrounding surface-mount components

    gemini-3-pro-image-preview (nano-banana-pro)
    Close-up of PCB with camera module, ICs, and visible pads around lens assembly Close-up of a PCB with a camera and exposed SOIC-8 footprint pads
    Well, he did quite well in the end. Worse, the text 232505 on the adjacent circuit got messed up.

    And one wants to ask how the AI knows which part is the Flash Memory Chip. There are still some shortcomings here though, I'm waiting for version 3.5 or 4 and will test the outlet with that.



    Will the AI falsify the measurement results?
    Change text to 5.713 123
    Close-up of a voltage meter on a PCB with an LED display showing 29.78 V
    gemini-2.5-flash-image-preview (nano-banana)
    LED display on a PCB showing values 5.13 and 123 gemini-2.5-flash-image-preview (nano-banana)
    gemini-3-pro-image-preview (nano-banana-pro)
    Close-up of an electronic module display showing values 57.13 and 123 in red LEDs
    Almost perfect, just that dot, probably one more try and it would have come out.

    Change voltage to 9.03V , current to 2.50A and capacity to 46444mAh
    USB display shows 5.09V, 0.00A, 17905mAh, connected to a 20+ power bank


    gemini-2.5-flash-image-preview (nano-banana)
    USB meter showing 9.03V, 2.50A, and 46444mAh, connected to a white power bank labeled 20+

    gemini-3-pro-image-preview (nano-banana-pro)
    USB display shows 9.03V, 2.50A, and 46444mAh, next to a black power bank marked 20+

    Same photo.
    Change voltage to 9.03V , current to 2.50A and capacity to 46444mAh also change powerbank to be white and have 150 print instead of 20

    gemini-2.5-flash-image-preview (nano-banana)
    USB display shows 9.03V, 2.50A and 46444mAh next to a white power bank labeled 50+

    gemini-3-pro-image-preview (nano-banana-pro)
    White USB meter shows 9.03V, 2.50A, and 46444mAh, connected to a 150+ power bank
    Again, he managed quite well and that with changing several things at once, even when the display is at an angle.


    Here's something from a different angle.
    change hdd to 2.5" SSD Samsung EVO 4TB
    Inside DVR case with 1TB HDD and visible mainboard with wiring and components

    gemini-2.5-flash-image-preview (nano-banana)
    Samsung EVO 4TB SSD installed inside a metal electronic device housing. Samsung EVO 4TB SSD and circuit board with cables inside a metal device enclosure Interior of device with mounted Samsung 870 EVO 4TB SSD

    gemini-3-pro-image-preview (nano-banana-pro)
    Installed Samsung 870 EVO 4TB SSD inside a metal casing with a motherboard Open enclosure with Samsung 870 EVO 4TB SSD and electronic mainboard visible inside Inside of a device showing a Samsung EVO 4TB SSD connected to mainboard inside metal case.

    I think I've finally managed to bend it, or prompt weak.

    I am deeply concerned, after all the sky is being painted before us for scammers, scammers and fake news and this is unlikely to be reversed.
    Helpful post? Buy me a coffee.
  • #18 21763171
    andrzejlisek
    Level 31  
    Posts: 3635
    Help: 82
    Rate: 705
    Board Language: polish
    gulson wrote:
    With these diagrams and schematics it's a bit like shooting a cannon at a fly. It would be useful to have a model that could really draw in vectors.

    I have just such an idea for my own experiment, if and when I will realise it, I don't know, it's hard to say. I've already had my first attempts involving asking LLM (even local gemma3:27b, gpt-oss:20b, qwen3:30b and the like with a file size of up to 21GB in Q4_K_M quantisation) o writing SVG code of a drawing depicting the expected issue. It looks promising, producing meaningful SVG code, but with additional information about the drawing itself, of the type, how it can be improved, or that it is not an accurate drawing.

    I think it is possible to induce the production of the drawing itself by selecting a prompt system, for example:

    You are painter in SVG format, I do not except the textual answer.

    For this templated framing of the query, for example:

    Please write SVG code for picture, wchich shows the "political map of Europe, every country has labelled name and capital city". The SVG code only, without additional information.

    If the response includes the SVG code itself, which can be loaded into a program that displays SVG images, then the objective is achieved. The choice of text prompt system and query binding is crucial here.

    Added after 4 [minutes]:

    p.kaczmarek2 wrote:
    Will AI desolder the Flash memory chip from the board?

    p.kaczmarek2 wrote:
    Will AI falsify the measurement results?

    Is it "image to image" (reworking the whole image according to the prompt), or is it "inpainting" (painting according to the prompt on a portion of the image according to the mask, without affecting the rest of the image being outside the mask)?
    Conceptually these are two different processes, although technically it is one and the same process with a slightly different configuration (partial inpainting of the whole image vs. complete inpainting of the part indicated by the mask)
  • #19 21763192
    gulson
    System Administrator
    Posts: 29221
    Help: 148
    Rate: 5977
    Board Language: polish
    For circuit diagrams, they do quite well by generating a netlist of connections.
    The likes of arduino or popular transistors are doing well.

    But they still have problems how components should be connected.
    No one has trained the models on the ideation diagrams or datasheets.
    Probably a matter of time.
  • #20 21763266
    p.kaczmarek2
    Moderator Smart Home
    Posts: 14387
    Help: 650
    Rate: 12308
    @andrzejlisek interesting idea, but I have a feeling that you would have to start with how much these created SVGs make sense, because the display itself is a bit less important. Whereas if the AI adds something in the response besides the SVG then you could just parse the whole thing cleverly.

    Background change test.
    Prompt: Change background to beach
    Foldable solar panel on grass, propped on wood blocks, with a connected device Change background to beachFoldable solar panel on grass, propped on wood blocks, with a connected device

    gemini-2.5-flash-image-preview (nano-banana)
    Solar panel on beach angled on wood blocks, connected to device via USB cable Solar panel on wooden stand at the beach, connected to smartphone Foldable solar panel on beach, propped with wood, connected to a device via USB

    gemini-3-pro-image-preview (nano-banana-pro)
    Foldable solar panel and smartphone on a beach, positioned on a piece of driftwood Foldable solar charger set up on a sandy beach near the sea

    It came out poorly here. I guess the AI couldn't cope with the unusual angle of the photo.

    Attempt number 2 - same photo, prompt " change background to put my solar panel on beach, make sure it's placed correctly and that sun shines on it and shadow is correct "


    gemini-2.5-flash-image-preview (nano-banana)
    Foldable solar panel on a beach, propped up on wood blocks and charging a smartphone

    gemini-3-pro-image-preview (nano-banana-pro)
    Solar panel on beach connected to device, lying in direct sunlight

    Trial 3.
    Prompt: put my solar panel flat on the tiled sidewalk by the road


    gemini-2.5-flash-image-preview (nano-banana)
    Solar panel on pavement next to a street, connected to a device via blue cable Solar panel on a sidewalk by the road, connected to a smartphone with a blue cable

    gemini-3-pro-image-preview (nano-banana-pro)
    Foldable solar panel on a red brick sidewalk next to an asphalt road Foldable solar panel on sidewalk with smartphone connected via USB cable

    This is something else now.
    Prompt: Create a realistic photo showing how would this device look in real life
    Exploded mechanical view of an electronic device with labeled components


    gemini-2.5-flash-image-preview (nano-banana)
    Black digital alarm clock with blue display showing 7:30 AM on a bedside table Beige cassette boombox on a wooden desk next to tapes and headphones
    Generally poor, but I see the older model did better?

    gemini-3-pro-image-preview (nano-banana-pro)
    Boombox with LED display tuned to 88 FM on wooden surface near window Black portable radio with cassette player on a wooden table



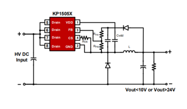
    Prompt: convert schematic to cadsoft eagle style and format
    Switching power supply schematic with KP1505X chip marked in red

    gemini-2.5-flash-image-preview (nano-banana)
    Circuit diagram with KP1505X IC and passive components Power supply schematic using KP1505X IC with labeled resistors and inductor

    gemini-3-pro-image-preview (nano-banana-pro)
    Electronic circuit diagram with KP1505X chip and passive components Electronic schematic with KP1505X chip and labeled passive components

    Prompt: replace Rcs with 1k, Rfb1 with 560 and Rfb2 with 15k, and L with 47uH
    Power supply schematic with KP1505X controller and passive components

    gemini-2.5-flash-image-preview (nano-banana)
    Circuit schematic with KP1505X IC and labeled values: 1k, 560, 15k, 47uH gemini-2.5-flash-image-preview (nano-banana)
    gemini-3-pro-image-preview (nano-banana-pro)
    Power supply schematic with KP1505X IC, 47uH inductor, Rfb1560, Rfb215k values shown
    Can apply values to a schematic ... and it is a schematic in the form of a bitmap, pixels.

    Added after 2 [hours] 22 [minutes]:

    And did you know that these AIs can also operate on two images?


    Two photos: two upright air purifiers and an old CRT monitor displaying white text.

    gemini-2.5-flash-image-preview (nano-banana)
    Old CRT monitor and modern device on wooden desk in classroom CRT monitor, air purifier and notebooks on a desk in an empty classroom

    gemini-3-pro-image-preview (nano-banana-pro)
    Two air purifiers and old CRT monitor on wooden school desk in vintage classroom Old CRT monitor and modern air purifier on teacher's desk in school classroom

    And did you know that recursion these AIs can do too?
    Monitor in classroom displays same image recursively in repeating loop

    gemini-2.5-flash-image-preview (nano-banana)
    Old classroom with a monitor displaying a recursive image of a device and books

    gemini-3-pro-image-preview (nano-banana-pro)
    Old CRT TV and air purifier on desk in empty classroom with wooden desks
    Helpful post? Buy me a coffee.
  • #22 21763511
    CMS
    VIP Meritorious for electroda.pl
    Posts: 8438
    Help: 256
    Rate: 2581
    Board Language: polish
    p.kaczmarek2 wrote:
    Prompt: Create a realistic photo showing how would this device look in real life


    This blew me away.
    How did he do that? I'm getting more and more freaked out by this technology.
  • #23 21763783
    gulson
    System Administrator
    Posts: 29221
    Help: 148
    Rate: 5977
    Board Language: polish
    Yes it was good

    By the way, I heard that they are already using for product photography. First they take pictures of the product, then the placement on different scenery.
    I guess it's similar with clothes, the only trouble here is that they don't perfectly show the size of the clothes, so they mislead the customer about the characteristics of the size and materials.

    But such a radio, or any electronic device, whether it lies there or thereabouts, it doesn't matter.
    And the studio is no longer necessary.
  • #24 21763798
    Mateusz_konstruktor
    Level 37  
    Posts: 4150
    Help: 266
    Rate: 1099
    Board Language: polish
    p.kaczmarek2 wrote:
    That's something from a different angle.
    change hdd to 2.5" SSD Samsung EVO 4TB
    Inside DVR case with 1TB HDD and visible mainboard with wiring and components

    gemini-2.5-flash-image-preview (nano-banana)
    Samsung EVO 4TB SSD installed inside a metal electronic device housing. Samsung EVO 4TB SSD and circuit board with cables inside a metal device enclosure Interior of device with mounted Samsung 870 EVO 4TB SSD

    gemini-3-pro-image-preview (nano-banana-pro)
    Installed Samsung 870 EVO 4TB SSD inside a metal casing with a motherboard Open enclosure with Samsung 870 EVO 4TB SSD and electronic mainboard visible inside Inside of a device showing a Samsung EVO 4TB SSD connected to mainboard inside metal case.

    I think I've finally managed to bend it, or prompt weak.

    Prompt too ambiguous.
    Here is the effect of the prompt "replace hdd to 2.5" SSD Samsung EVO 4TB" (I created at https://lmarena.ai).

    Samsung 870 EVO 4TB SSD mounted inside modified electronic device case Samsung EVO 4SD SSD installed inside open device enclosure with visible motherboard


    Why as many as 6 images from a colleague?
  • #25 21763821
    gulson
    System Administrator
    Posts: 29221
    Help: 148
    Rate: 5977
    Board Language: polish
    Mateusz_konstruktor wrote:
    This is the effect of the prompt "replace hdd to 2.5" SSD Samsung EVO 4TB".

    I can already see this happening on remote work:
    - Boy you were supposed to swap the drive.
    - I did Boss, Boss will see in the pictures how I replaced the drive.

    CS time.
  • #26 21763893
    p.kaczmarek2
    Moderator Smart Home
    Posts: 14387
    Help: 650
    Rate: 12308
    @Mateusz_konstruktor thanks for testing, but what you posted is not correct after all anyway. I meant that I would like to see a generated picture that shows a really correctly connected 2.5" drive, not like in our graphics.

    Where I put several graphics in the section described by the model name, I just generated several times.

    Added after 1 [minutes]:

    @CMS Indeed quite a good result, despite all these shortcomings. On the other hand, in my opinion, a better test of this AI would be to show it an exploded view of some device that it didn't have in complex form in the learning data. Otherwise, I fear that the AI has a lot of room to 'cheat' and simply match itself on the basis of the similarity of the front panel and then add the generally matching elements to it.

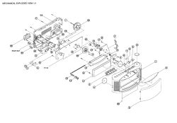
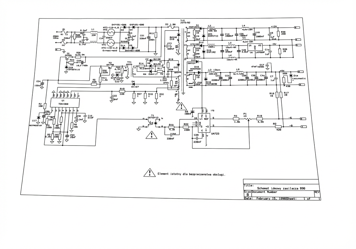
    Old paper electrical schematic with visible stains and folds.
    Please analyse the attached photo of the electronic schematic and redraw it as a clean, CAD-style 2D schematic (similar to Eagle or KiCad).
    Produce a flat 2D drawing with no perspective and no distortion.
    Make all lines strictly horizontal/vertical, organise the layout, and keep the logic identical to the original
    .


    gemini-2.5-flash-image-preview (nano-banana)
    Printed electronic schematic diagram lying on a wooden table B90 amplifier circuit schematic printed on paper placed on a wooden surface

    gemini-3-pro-image-preview (nano-banana-pro)
    Complex schematic of a switch-mode power supply with transformers and ICs including CNY17-3 and uA723. Schematic diagram of B90 power supply with electronic components and connections.
    I think something went wrong - Pro generated a different schematic. Still this way of connecting the CNY17-3....

    However, it is still too early for such complex tasks. Ew. also resolution too small.
    Helpful post? Buy me a coffee.
  • #27 21763918
    Mateusz_konstruktor
    Level 37  
    Posts: 4150
    Help: 266
    Rate: 1099
    Board Language: polish
    @p.kaczmarek2
    The point is that the words used in the prompt must often meet at least two conditions at once.
    Here, that second condition was to eliminate conflicting options.
    The word "replace" is of narrower meaning than "change".
    The latter can be understood, among other things, as transformation, and then we already have a straightforward route to a command like "transform a 3.5-inch drive into a 2.5-inch drive."
    Then the addition of the make and model has arguably added further confusion.
    The generated images are not correct, but they definitely capture the sense of swapping a specific component for another and also a specific component.

    p.kaczmarek2 wrote:
    Where I put several graphics in the section described by the model name, I just generated several times.

    This gets a different, how different, result each time?
  • #28 21763958
    OPservator
    Level 39  
    Posts: 6668
    Help: 554
    Rate: 1217
    Board Language: polish
    Samsung 850 EVO SSD mounted in case with connected SATA power and data cables
    Nano Banana Pro - prompt: Replace the WD Purple HDD with Samsung 2.5" 850 EVO SSD. Make sure to connect the SATA power cord and SATA data cord properly, and to scale SSD size accordingly, knowing HDD on the picture in 3.5"

    These cables in reverse should be, and certainly should not have pads sticking out of them, but the effect is better as with your prompts :D
  • #29 21764640
    andrzejlisek
    Level 31  
    Posts: 3635
    Help: 82
    Rate: 705
    Board Language: polish
    Mateusz_konstruktor wrote:
    The point is that the words used in the prompt must often satisfy at least two conditions at once.
    Here, that second condition was to eliminate contradictory options.
    The word "replace" is of a narrower meaning than "change".


    The good thing is that there is an advanced language model behind this. In simple implementations, e.g. Stable Diffusion 1.5, SDXL 1.0, FLUX.1 etc. there are two text fields. One is the "positive prompt", where you primarily enter a description of the image, the other field is the "negative prompt", where you enter what you expect the image not to contain. In most cases the "negative prompt" is empty, but in some cases it can help to reduce unwanted effects and graphic errors in the photo. Perhaps, after all, there should be two text fields here too?

    Added after 5 [minutes]:

    gulson wrote:
    I can already see this on remote work:
    - Boy you were supposed to swap the drive.
    - I did Boss, Boss will see in the pictures how I replaced the disk.

    It's time for CS.


    From the time the absolute first permanent photograph was taken in human history to the present day, photography has been indisputable proof of some fact. From the popular 'non-compliance with the terms of contract' dispute in commerce or in claims, to criminal cases. Perhaps there will come a time when a photograph is no evidence at all, because it can be faked or altered without the slightest problem?
  • #30 21764653
    p.kaczmarek2
    Moderator Smart Home
    Posts: 14387
    Help: 650
    Rate: 12308
    Mateusz_konstruktor wrote:

    It is each time that you get a different, how different, result?


    That's right, in this case, yes. But if you have full access and use e.g. Stable Diffusion locally then you can set the same seed for the generator and have the same result again and again.

    OPservator wrote:

    Those cables in reverse should be, and certainly the pads should not stick out of them, but the effect is better as with your prompts :D

    Congratulations on a successful presentation showing that a good prompt matters.

    andrzejlisek wrote:

    It is good that there is an advanced language model behind this. In simple implementations, e.g. Stable Diffusion 1.5, SDXL 1.0, FLUX.1 etc. there are two text fields. One is the "positive prompt", where you primarily enter a description of the image, and the other field is the "negative prompt", where you enter what you expect not to be in the image. In most cases the "negative prompt" is empty, but in some cases it can help to reduce unwanted effects and graphic errors in the photo. Perhaps, after all, there should be two text fields here too?

    By the way, do you know about conditional prompting? If I remember correctly, it was the keyword BREAK in the prompt.

    Added after 1 [hours] 55 [minutes]:

    Next attempts.
    make advertisement for this product
    Old Soviet timing relay WL-34Y4 on a workshop table with numeric switches and terminals

    gemini-2.5-flash-image-preview (nano-banana)
    Close-up of Soviet WL-3494 time relay with Russian and English promotional text

    gemini-3-pro-image-preview (nano-banana-pro)
    Advertisement of WL-34 time relay with Soviet slogans and technical graphics
    A bit lost with these models with slightly less typical and less clear text.

    Same image - prompt make advertisement for this product in english .

    gemini-2.5-flash-image-preview (nano-banana)
    VL-3494 time relay on panel with promotional text and control switches visible VL-3494 time relay on wood surface with product features and tagline text displayed Advertisement for VL-3494 time relay with product image and feature list

    gemini-3-pro-image-preview (nano-banana-pro)
    Retro ad for VJI-34 time relay with product photo, bold title and description text Retro-style advertisement of VL-3444 time relay with technical layout and features


    Same image.
    make advertisement for this product in english, with it mounted in wall and a man configuring it

    gemini-2.5-flash-image-preview (nano-banana)
    Man configuring VL-3494 timer relay mounted on wall in a workshop environment.

    gemini-3-pro-image-preview (nano-banana-pro)
    Man adjusts Soviet VL-34U4 relay on wall-mounted panel in industrial workshop setting
    Pro even knew that the leads for the screw terminals were worth adding....
    Helpful post? Buy me a coffee.
📢 Listen (AI):

FAQ

TL;DR: Over 20 prompts were tested; "The results are impressive," but schematics remain error‑prone compared with infographics. [Elektroda, p.kaczmarek2, post #21761647] Why it matters: If you ask “will Nano Banana make a wiring diagram I can build from,” the answer is no—use it for visuals, not safety‑critical designs. This FAQ is for makers and engineers evaluating Nano Banana vs. Nano Banana Pro for electronics images and guides.

Quick Facts

Which side shows the older model vs. the Pro in the comparisons?

The thread uses a fixed layout: the left, square image is the older Nano Banana; the right, rectangular image is Nano Banana Pro. The author confirms this and notes a clear quality jump in Pro, especially for infographics and component visuals. [Elektroda, p.kaczmarek2, post #21761680]

Will Nano Banana generate an electronic schematic I can safely build from?

No. The author states the “schematics look nice but don’t make sense,” and repeatedly warns not to build from AI images. Use them only as visual drafts and redraw validated schematics in ECAD before any hardware work. “Do not create projects based on them.” [Elektroda, p.kaczmarek2, post #21761647]

How good is Nano Banana Pro at infographics and photos?

Pro produces infographics that look near professional and handles object relationships in photos well. The author’s expert quote: “The results are impressive,” particularly for infographics and component recognition. Still, verify text and labels for accuracy before sharing. [Elektroda, p.kaczmarek2, post #21761647]

Can it make a safe 230 V relay control diagram for Arduino?

Not safely. Pro attempted a 230 V bulb relay diagram but miswired the supply and included mains‑side errors. Treat all AI‑generated mains circuits as illustrative only. Redraw with correct isolation, clearances, and protection and have it peer‑reviewed. [Elektroda, p.kaczmarek2, post #21761647]

What obvious failure cases should I watch for?

Look for wrong labels, nonsense pin names, and impossible part values. A clear example: a capacitor labeled “1.00µF 1500V” on an Arduino board mockup. These errors can be subtle inside otherwise clean graphics. Always cross‑check values. [Elektroda, Mateusz_konstruktor, post #21762116]

How do I test Nano Banana vs. Pro side‑by‑side myself?

Try LMArena in Image mode with Side‑By‑Side.
  1. Open LMArena and choose Image mode.
  2. Select Side‑By‑Side and pick Nano Banana and Nano Banana Pro.
  3. Enter your prompt and compare outputs visually and for correctness. [Elektroda, p.kaczmarek2, post #21761647]

Does repeating the same prompt help improve results?

Yes. Re‑running the same ESP32→Tasmota guide prompt produced a new set of outputs (5 from Nano, 3 from Pro). Iteration can fix typos and layout, but always re‑validate technical content after changes. [Elektroda, p.kaczmarek2, post #21761825]

How accurate is component recognition (e.g., motors, capacitors)?

Pro recognized a 28BYJ‑48 stepper and even reproduced the Capxon brand on a capacitor. Quote: “The Banana Pro model additionally seems to even know the electronic components.” Still, do not trust values or polarity without checking. [Elektroda, p.kaczmarek2, post #21761647]

Can these models place objects correctly in complex scenes?

Generally yes. Pro handled stacked objects (proto board → capacitor → coin → Arduino → needle) with correct spatial relationships, though it pierced the board with the needle instead of laying it. Expect occasional spatial oddities. [Elektroda, p.kaczmarek2, post #21761647]

Will it render known people correctly (e.g., Dave Jones of EEVblog)?

No. A “Dave Jones … soldering a huge Arduino” prompt produced a different person. Backgrounds and context looked fine. Identity likeness is unreliable; do not use for real‑person depictions without human curation. [Elektroda, p.kaczmarek2, post #21761647]

How is text quality in labels and UI elements?

Improving, but imperfect. The older model showed typos like “GIPIO Pin.” Pro improved spelling and replicated UIs better, yet concepts and labels can still drift. Always retype labels in your editor. [Elektroda, p.kaczmarek2, post #21761647]

Can Nano Banana depict Tasmota flashing steps and UI?

Yes. Pro reproduced the Tasmota Web Installer concept and UI look, and even a phone Wi‑Fi view. Use these as a layout base, then replace text and screenshots with verified assets before publishing. [Elektroda, p.kaczmarek2, post #21761825]

What is Arduino Nano?

Arduino Nano is a small, breadboard‑friendly Arduino board used for embedded projects. It offers core Arduino features in a compact form factor for prototyping and education. [Arduino, 2024]

What is Tuya?

Tuya is an IoT platform and ecosystem used by many smart plugs, bulbs, and sensors. It provides cloud services and mobile app control for consumer devices. [Tuya, 2024]

What is OpenBeken?

OpenBeken is community firmware for certain Wi‑Fi IoT chips, offering local control and customization as an alternative to vendor firmware. It targets cloud‑free operation and GPIO flexibility. [OpenBeken Docs, 2025]

What is CAN bus?

CAN bus is a robust differential serial network for controllers and sensors, widely used in vehicles and industrial systems for reliable, real‑time messaging. [CiA, 2023]
Generated by the language model.
ADVERTISEMENT