text
Hi everyone,
I’m trying to build a constant current source using the PA443DF in an Improved Howland current pump configuration. I’ve previously done this successfully with the OPA454, so I wanted to move to a higher-voltage op-amp. I try to output at least 30-40 mA
Right now I’m running into a strange issue. The output voltage seems to get stuck at around 2 V amplitude, even though there should be plenty of headroom. I supply the op amp with -60 V Vsupply. It still behaves somewhat like a Howland pump, because when I change the load from 500 Ω to 1 kΩ, the output voltage does change accordingly. However, it never goes beyond roughly 2 V. My input for the op amp are square and sine pulses. I alternatively input pulse in non-inverting pins and inverting pins so that I can have a biphasic pulse.
This is my first time working with a high-power op amp like the PA443DF, so I suspect I might be misunderstanding something fundamental compared to lower-power parts like the OPA454.
Any advice or pointers would be greatly appreciated.
This is the sine pulse
This is the square pulse
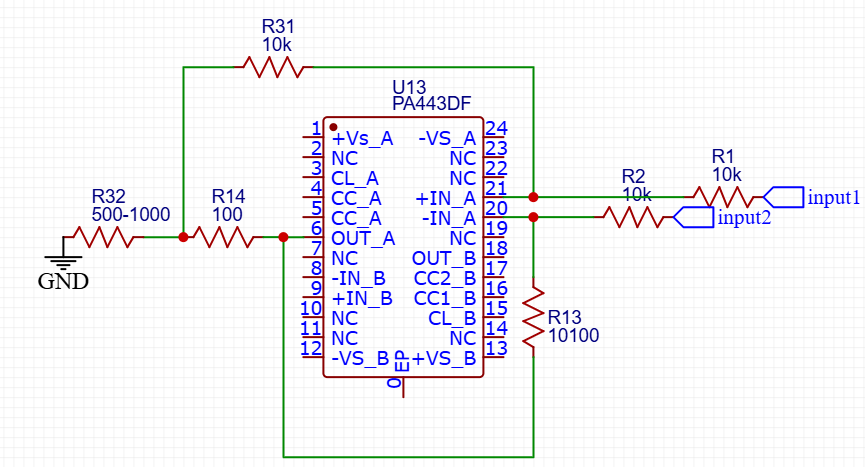
This is how I set up, I think I need to connect Rcl and CC pins to but I don't know how much. I also want to run two op amps of PA443DF at the same time so it can form Improved Howland current.
Hi everyone,
I’m trying to build a constant current source using the PA443DF in an Improved Howland current pump configuration. I’ve previously done this successfully with the OPA454, so I wanted to move to a higher-voltage op-amp. I try to output at least 30-40 mA
Right now I’m running into a strange issue. The output voltage seems to get stuck at around 2 V amplitude, even though there should be plenty of headroom. I supply the op amp with -60 V Vsupply. It still behaves somewhat like a Howland pump, because when I change the load from 500 Ω to 1 kΩ, the output voltage does change accordingly. However, it never goes beyond roughly 2 V. My input for the op amp are square and sine pulses. I alternatively input pulse in non-inverting pins and inverting pins so that I can have a biphasic pulse.
This is my first time working with a high-power op amp like the PA443DF, so I suspect I might be misunderstanding something fundamental compared to lower-power parts like the OPA454.
Any advice or pointers would be greatly appreciated.
This is the sine pulse
This is the square pulse
This is how I set up, I think I need to connect Rcl and CC pins to but I don't know how much. I also want to run two op amps of PA443DF at the same time so it can form Improved Howland current.