logo elektroda
logo elektroda
X
logo elektroda

Will the new GPT-Image 2 generate an electronic circuit diagram? Comparison with Nano Banana 2

p.kaczmarek2 1677 12

TL;DR

  • GPT-Image 2 (medium) is compared with gemini-3.1-flash-image-preview nano-banana-2 on electronics schematics, component layouts, product analysis, and photo-editing tasks.
  • The prompts test relay control, LED strip dimmers, PIC16F1459 USB pinouts, ESP32/Tasmota flashing, teardown annotations, and object placement on boards and photos.
  • The evaluation uses LMArena and includes concrete cases like a 12V LED strip dimmer, a 12V RGB strip dimmer, and a PIC16F1459 DIP schematic.
  • GPT-Image 2 often produces richer text, tables, and infographics, but its electronics logic and component accuracy remain unreliable, sometimes worse than Nano Banana 2.
  • Both models sometimes succeed on object relationships and simple edits, but the verdict stays cautious because only the medium GPT-Image 2 version was tested.
Generated by the language model.
ADVERTISEMENT
This content has been translated flag-pl » flag-en View the original version here
📢 Listen (AI):
  • Will the new GPT-Image 2 generate an electronic circuit diagram? Comparison with Nano Banana 2
    I invite you to a practical test of the new image generator from OpenAI. In this topic I will test the performance of GPT-Image 2 on various electronics related tasks, there will be drawing schematics, describing devices and also editing photos and graphics. In addition, I will compare the whole thing with the Nano Banana 2. Is the new model really better? Let's find out!

    A large part of the prompts and tasks in this topic have already been tested with the Nano Banana models, feel free to visit the related topic:
    Will the Nano Banana generate an electronic diagram or infographic? Comparison of the two models

    Here I have re-made them - I used the free LMArena and the two models available there:
    - gpt-image-2 (medium)
    - gemini-3.1-flash-image-preview (nano-banana-2) [web-search]
    Please note that depending on the models available to you, the results may vary.

    Presentation format
    First the prompt will be given, then (if available) the photo attached for AI. Then the model name will be given, the images generated by it, then another model name and again the images. Finally, my loose comments.

    Model comparison
    a schematic showing how to control relay from arduino GPIO with a transistor and protection diode
    gpt-image-2 (medium)
    Will the new GPT-Image 2 generate an electronic circuit diagram? Comparison with Nano Banana 2
    gemini-3.1-flash-image-preview (nano-banana-2) [web-search]
    Will the new GPT-Image 2 generate an electronic circuit diagram? Comparison with Nano Banana 2
    It is immediately apparent that GPT-Image 2 has a distinctive style, especially these annotations and explanations, worse that they are not correct. The relay connection to the manifold is lost....

    draw detailed schematic showing how to make a 12V LED STRIP DIMMER with Arduino

    gpt-image-2 (medium)
    Will the new GPT-Image 2 generate an electronic circuit diagram? Comparison with Nano Banana 2
    Will the new GPT-Image 2 generate an electronic circuit diagram? Comparison with Nano Banana 2
    gemini-3.1-flash-image-preview (nano-banana-2) [web-search]
    Will the new GPT-Image 2 generate an electronic circuit diagram? Comparison with Nano Banana 2
    Will the new GPT-Image 2 generate an electronic circuit diagram? Comparison with Nano Banana 2
    GPT-Image 2 generates more complex images, puts a lot of explanations, diagrams, tables on them, but with the logic is still a bit worse. Still that shorting of the 12 V line with the drain of the MOSFET transistor.... interesting that the PARTS LIST however agrees with the schematic. Why does D9 (pin?) have a resistor schematic? What is the Schottky diode there for? The code is even there... and came out quite good? Information about the common ground also correct.


    draw detailed schematic showing how to make a 12V RGB STRIP DIMMER using encoder with Arduino

    gpt-image-2 (medium)
    Will the new GPT-Image 2 generate an electronic circuit diagram? Comparison with Nano Banana 2
    Will the new GPT-Image 2 generate an electronic circuit diagram? Comparison with Nano Banana 2
    gemini-3.1-flash-image-preview (nano-banana-2) [web-search]
    Will the new GPT-Image 2 generate an electronic circuit diagram? Comparison with Nano Banana 2
    Will the new GPT-Image 2 generate an electronic circuit diagram? Comparison with Nano Banana 2
    Will the new GPT-Image 2 generate an electronic circuit diagram? Comparison with Nano Banana 2
    As before - GPT-Image 2 likes to do complex graphics, but with logic it's worse. Still, those MOSFETs cascade....



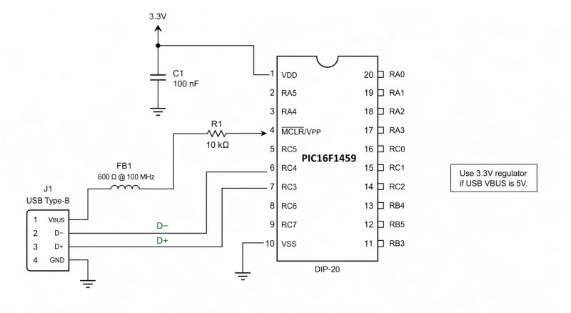
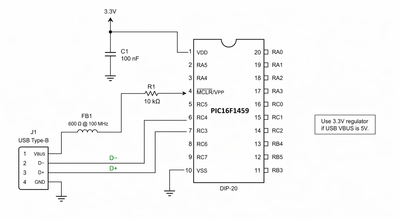
    show minimal connections of PIC16F1459 in DIP package schematic with USB connector

    gpt-image-2 (medium)
    Will the new GPT-Image 2 generate an electronic circuit diagram? Comparison with Nano Banana 2
    gemini-3.1-flash-image-preview (nano-banana-2) [web-search]
    Will the new GPT-Image 2 generate an electronic circuit diagram? Comparison with Nano Banana 2
    Pinout gets a bit mixed up with the actual one. Pin 10 is actually RB7 and 11 is RB6. USB is on 19 and 18. still those VBUS to MCLR.... but the Nano Banana did worse anyway, although .... D+ and D- tracked well.




    Draw four elements on table: a 2200uF 30V capacitor, a Zener diode, a WS2812B single module, and a DIP8 socket

    gpt-image-2 (medium)
    Will the new GPT-Image 2 generate an electronic circuit diagram? Comparison with Nano Banana 2
    Will the new GPT-Image 2 generate an electronic circuit diagram? Comparison with Nano Banana 2
    gemini-3.1-flash-image-preview (nano-banana-2) [web-search]
    Will the new GPT-Image 2 generate an electronic circuit diagram? Comparison with Nano Banana 2
    Will the new GPT-Image 2 generate an electronic circuit diagram? Comparison with Nano Banana 2
    GPT-Image 2 vestigially handles text better, the rest the same, WS2812 pinout logic came out average.


    draw a proto board with 3300uF capacitor 50V on it, on capacitor put a gold coin, on coin put an Arduino UNO, and on Arduino UNO put needle

    gpt-image-2 (medium)
    Will the new GPT-Image 2 generate an electronic circuit diagram? Comparison with Nano Banana 2
    Will the new GPT-Image 2 generate an electronic circuit diagram? Comparison with Nano Banana 2
    gemini-3.1-flash-image-preview (nano-banana-2) [web-search]
    Will the new GPT-Image 2 generate an electronic circuit diagram? Comparison with Nano Banana 2
    Will the new GPT-Image 2 generate an electronic circuit diagram? Comparison with Nano Banana 2
    These needle alignments are unnatural, but GPT-Image 2 did a slightly better job with the relationships between objects, they came out more natural.


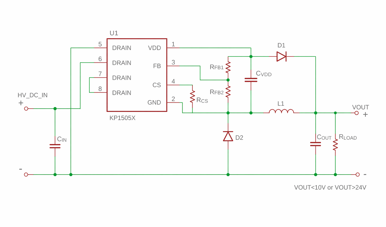
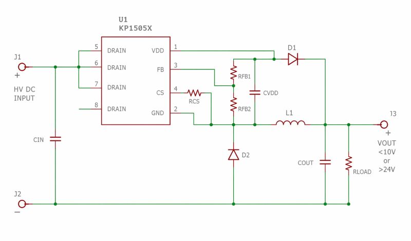
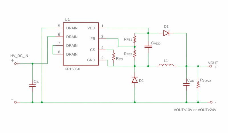
    flyback power supply schematic


    gpt-image-2 (medium)
    Will the new GPT-Image 2 generate an electronic circuit diagram? Comparison with Nano Banana 2
    gemini-3.1-flash-image-preview (nano-banana-2) [web-search]
    Will the new GPT-Image 2 generate an electronic circuit diagram? Comparison with Nano Banana 2
    GPT-Image 2 likes to apply a block of text to the images, but the sense in the images is not there. Still that shorted EMI FILTER... fB pin on the ground... aND the whole bit with the reference voltage taken from ground.



    Arduino UNO with 28BYJ-48 and motor driver connect by wires

    gpt-image-2 (medium)
    Will the new GPT-Image 2 generate an electronic circuit diagram? Comparison with Nano Banana 2
    gemini-3.1-flash-image-preview (nano-banana-2) [web-search]
    Will the new GPT-Image 2 generate an electronic circuit diagram? Comparison with Nano Banana 2
    Similarly, but it is apparent that GPT-Image 2 likes diagrams and tables and text. Interestingly, both models know where the power and ground are on the Arduino.

    Arduino UNO on a plate, next to old Unitra Silesian radio on beach during sunny day

    gpt-image-2 (medium)
    Will the new GPT-Image 2 generate an electronic circuit diagram? Comparison with Nano Banana 2
    gemini-3.1-flash-image-preview (nano-banana-2) [web-search]
    Will the new GPT-Image 2 generate an electronic circuit diagram? Comparison with Nano Banana 2
    Very similar, although the option with search mapped the radio better. I think it searched for them.

    1960 old room with TV showing modern Arduino UNO in workshop
    gpt-image-2 (medium)
    Will the new GPT-Image 2 generate an electronic circuit diagram? Comparison with Nano Banana 2
    gemini-3.1-flash-image-preview (nano-banana-2) [web-search]
    Will the new GPT-Image 2 generate an electronic circuit diagram? Comparison with Nano Banana 2
    I find it difficult to give a verdict on which is better.


    draw graphic guide - ESP32 flashing for firmware change to Tasmota
    gpt-image-2 (medium)
    Will the new GPT-Image 2 generate an electronic circuit diagram? Comparison with Nano Banana 2
    Will the new GPT-Image 2 generate an electronic circuit diagram? Comparison with Nano Banana 2
    gemini-3.1-flash-image-preview (nano-banana-2) [web-search]
    Will the new GPT-Image 2 generate an electronic circuit diagram? Comparison with Nano Banana 2
    Will the new GPT-Image 2 generate an electronic circuit diagram? Comparison with Nano Banana 2
    On this board you don't need to manually short GPIO0 to ground.... interesting, the rest came out pretty good. Nicer infographics are made by this GPT-Image 2.


    So how to connect USB TO TTL to TYWE3S module for flashing?
    gpt-image-2 (medium)
    Will the new GPT-Image 2 generate an electronic circuit diagram? Comparison with Nano Banana 2
    Will the new GPT-Image 2 generate an electronic circuit diagram? Comparison with Nano Banana 2
    gemini-3.1-flash-image-preview (nano-banana-2) [web-search]
    Will the new GPT-Image 2 generate an electronic circuit diagram? Comparison with Nano Banana 2
    Will the new GPT-Image 2 generate an electronic circuit diagram? Comparison with Nano Banana 2
    A bit faint, wrong, pinout is also wrong. This is how you can burn a module. A disastrous tool.

    please plug a white phone charger with empty USB A slot into my power strip
    Will the new GPT-Image 2 generate an electronic circuit diagram? Comparison with Nano Banana 2

    gpt-image-2 (medium)
    Will the new GPT-Image 2 generate an electronic circuit diagram? Comparison with Nano Banana 2 gpt-image-2 (medium)
    Will the new GPT-Image 2 generate an electronic circuit diagram? Comparison with Nano Banana 2
    gemini-3.1-flash-image-preview (nano-banana-2) [web-search]
    Will the new GPT-Image 2 generate an electronic circuit diagram? Comparison with Nano Banana 2
    Will the new GPT-Image 2 generate an electronic circuit diagram? Comparison with Nano Banana 2
    Banana got it wrong once, and yes both average.


    change image to remove Flash Memory Chip so only empty pads are visible
    Will the new GPT-Image 2 generate an electronic circuit diagram? Comparison with Nano Banana 2

    gpt-image-2 (medium)
    Will the new GPT-Image 2 generate an electronic circuit diagram? Comparison with Nano Banana 2
    Will the new GPT-Image 2 generate an electronic circuit diagram? Comparison with Nano Banana 2
    gemini-3.1-flash-image-preview (nano-banana-2) [web-search]
    Will the new GPT-Image 2 generate an electronic circuit diagram? Comparison with Nano Banana 2
    Will the new GPT-Image 2 generate an electronic circuit diagram? Comparison with Nano Banana 2
    GPT-Image 2 total fail, doesn't seem to understand what Flash memory is.



    Change voltage to 9.03V , current to 2.50A and capacity to 46444mAh
    Will the new GPT-Image 2 generate an electronic circuit diagram? Comparison with Nano Banana 2
    gpt-image-2 (medium)
    Will the new GPT-Image 2 generate an electronic circuit diagram? Comparison with Nano Banana 2 gpt-image-2 (medium)
    gemini-3.1-flash-image-preview (nano-banana-2) [web-search]
    Will the new GPT-Image 2 generate an electronic circuit diagram? Comparison with Nano Banana 2
    Both managed.

    change hdd to 2.5" SSD Samsung EVO 4TB
    Will the new GPT-Image 2 generate an electronic circuit diagram? Comparison with Nano Banana 2
    gpt-image-2 (medium)
    Will the new GPT-Image 2 generate an electronic circuit diagram? Comparison with Nano Banana 2 gpt-image-2 (medium)
    Will the new GPT-Image 2 generate an electronic circuit diagram? Comparison with Nano Banana 2
    gemini-3.1-flash-image-preview (nano-banana-2) [web-search]
    Will the new GPT-Image 2 generate an electronic circuit diagram? Comparison with Nano Banana 2
    Will the new GPT-Image 2 generate an electronic circuit diagram? Comparison with Nano Banana 2
    Both generators have a problem.


    convert schematic to cadsoft eagle style and format
    Will the new GPT-Image 2 generate an electronic circuit diagram? Comparison with Nano Banana 2
    gpt-image-2 (medium)
    Will the new GPT-Image 2 generate an electronic circuit diagram? Comparison with Nano Banana 2 gpt-image-2 (medium)
    Will the new GPT-Image 2 generate an electronic circuit diagram? Comparison with Nano Banana 2
    gemini-3.1-flash-image-preview (nano-banana-2) [web-search]
    Will the new GPT-Image 2 generate an electronic circuit diagram? Comparison with Nano Banana 2
    Will the new GPT-Image 2 generate an electronic circuit diagram? Comparison with Nano Banana 2
    GPT-Image 2 transferred the style better, but also messed up the schema.


    make advertisement for this product
    Will the new GPT-Image 2 generate an electronic circuit diagram? Comparison with Nano Banana 2
    gpt-image-2 (medium)
    Will the new GPT-Image 2 generate an electronic circuit diagram? Comparison with Nano Banana 2 gpt-image-2 (medium)
    gemini-3.1-flash-image-preview (nano-banana-2) [web-search]
    Ad-style graphic of a VL-34U4 time relay on a wooden workbench with tools and circuit sketches
    Will the new GPT-Image 2 generate an electronic circuit diagram? Comparison with Nano Banana 2
    I find it difficult to judge which version is better.

    make analysis of this product (what is inside, what is on back)
    Will the new GPT-Image 2 generate an electronic circuit diagram? Comparison with Nano Banana 2
    gpt-image-2 (medium)
    Will the new GPT-Image 2 generate an electronic circuit diagram? Comparison with Nano Banana 2
    Will the new GPT-Image 2 generate an electronic circuit diagram? Comparison with Nano Banana 2


    Please annotate sections of this device:
    Be detailed and technical
    Will the new GPT-Image 2 generate an electronic circuit diagram? Comparison with Nano Banana 2
    gpt-image-2 (medium)
    Will the new GPT-Image 2 generate an electronic circuit diagram? Comparison with Nano Banana 2
    Will the new GPT-Image 2 generate an electronic circuit diagram? Comparison with Nano Banana 2
    gemini-3.1-flash-image-preview (nano-banana-2) [web-search]
    Will the new GPT-Image 2 generate an electronic circuit diagram? Comparison with Nano Banana 2
    Will the new GPT-Image 2 generate an electronic circuit diagram? Comparison with Nano Banana 2
    Looks nice, but the errors are fundamental.


    please put a common mode choke in the correct place
    Will the new GPT-Image 2 generate an electronic circuit diagram? Comparison with Nano Banana 2
    gpt-image-2 (medium)
    Will the new GPT-Image 2 generate an electronic circuit diagram? Comparison with Nano Banana 2 gpt-image-2 (medium)
    Will the new GPT-Image 2 generate an electronic circuit diagram? Comparison with Nano Banana 2
    Will the new GPT-Image 2 generate an electronic circuit diagram? Comparison with Nano Banana 2
    gemini-3.1-flash-image-preview (nano-banana-2) [web-search]
    Will the new GPT-Image 2 generate an electronic circuit diagram? Comparison with Nano Banana 2
    Will the new GPT-Image 2 generate an electronic circuit diagram? Comparison with Nano Banana 2
    Will the new GPT-Image 2 generate an electronic circuit diagram? Comparison with Nano Banana 2
    Rather more realistic results from Nano Banana


    make a teardown of this device
    Will the new GPT-Image 2 generate an electronic circuit diagram? Comparison with Nano Banana 2
    gpt-image-2 (medium)
    Will the new GPT-Image 2 generate an electronic circuit diagram? Comparison with Nano Banana 2
    Will the new GPT-Image 2 generate an electronic circuit diagram? Comparison with Nano Banana 2
    gemini-3.1-flash-image-preview (nano-banana-2) [web-search]
    Will the new GPT-Image 2 generate an electronic circuit diagram? Comparison with Nano Banana 2
    Will the new GPT-Image 2 generate an electronic circuit diagram? Comparison with Nano Banana 2
    A rather meaningless result, but you can see that GPT-Image 2 prefers infographics and diagrams.




    remove usb sockets from the photo
    Will the new GPT-Image 2 generate an electronic circuit diagram? Comparison with Nano Banana 2
    gpt-image-2 (medium)
    Will the new GPT-Image 2 generate an electronic circuit diagram? Comparison with Nano Banana 2
    Will the new GPT-Image 2 generate an electronic circuit diagram? Comparison with Nano Banana 2
    And here's what happened? GPT-Image-2 removed the ground along with the USB...
    gemini-3.1-flash-image-preview (nano-banana-2) [web-search]
    Will the new GPT-Image 2 generate an electronic circuit diagram? Comparison with Nano Banana 2
    Will the new GPT-Image 2 generate an electronic circuit diagram? Comparison with Nano Banana 2



    Create a realistic photo showing how would this device look in real life
    Will the new GPT-Image 2 generate an electronic circuit diagram? Comparison with Nano Banana 2
    gpt-image-2 (medium)
    Will the new GPT-Image 2 generate an electronic circuit diagram? Comparison with Nano Banana 2 gpt-image-2 (medium)
    Will the new GPT-Image 2 generate an electronic circuit diagram? Comparison with Nano Banana 2
    Will the new GPT-Image 2 generate an electronic circuit diagram? Comparison with Nano Banana 2
    gemini-3.1-flash-image-preview (nano-banana-2) [web-search]
    Will the new GPT-Image 2 generate an electronic circuit diagram? Comparison with Nano Banana 2
    Will the new GPT-Image 2 generate an electronic circuit diagram? Comparison with Nano Banana 2
    a13b6bb9e
    Rather comparatively - once better, once worse.

    In summary , it seems that GPT-Image 2 is not at all significantly better than Nano Banana 2 in this context. My impression is that GPT-Image 2 is very fond of generating text, tables, diagrams and infographics, but nevertheless with the field of electronics is still poor. In addition, on the other hand, I saw that GPT-Image 2 does slightly better with object relationships (the needle test on the Arduino) and slightly worse with the electronic components themselves (it does not know what Flash memory is). In summary, based on these tests I would say that GPT-Image 2 has other stronger points than Nano Banana 2, it handles text better, but is not a great step forward overall.
    For a full verdict I would still need to test the high version, if one is available. So far I have tested everything on medum.
    And what is your opinion? Have you tested GPT-Image 2?

    Cool? Ranking DIY
    Helpful post? Buy me a coffee.
    About Author
    p.kaczmarek2
    Moderator Smart Home
    Offline 
    p.kaczmarek2 wrote 14459 posts with rating 12468, helped 650 times. Been with us since 2014 year.
  • ADVERTISEMENT
  • #2 21889908
    gulson
    System Administrator
    Posts: 29274
    Help: 148
    Rate: 5994
    Interesting. I expected better results from image 2
    One test to try at your leisure - where he gets confused in a diagram or similar, give him a netlist of connections between elements.
    So that he knows how to connect the elements.

    In the sense, I'm curious to see if, if you give them precise instructions (if only on a netlist basis), they will connect the electronic components on the schematic correctly.

    That is, treat the pictorial model as if one were opening an import file in Kicad ;)
  • #3 21889912
    p.kaczmarek2
    Moderator Smart Home
    Posts: 14459
    Help: 650
    Rate: 12468
    I was also just thinking of trying to write in the prompt what to connect and how to connect, as I will then generate. I'll try it at my leisure.

    I'll try to redo this example "draw detailed schematic showing how to make a 12V RGB STRIP DIMMER using encoder with Arduino", but with a better prompt. Here a version for the prompt what I quoted:
    Will the new GPT-Image 2 generate an electronic circuit diagram? Comparison with Nano Banana 2

    Added after 14 [minutes]:

    Prompt:
    draw detailed schematic showing how to make a 12V RGB STRIP DIMMER using encoder with Arduino.
    Remember that R, G and B connects to drain of each MOSFET, and each MOSFET source is connected to ground. Remember that LED strip has a common power rail, that connects to +12V. Remember to use 3 buttons with pull up resistors for LED control, one for mode, second and third for dimmer up and down.
    Results:
    gpt-image-2 (medium):
    Will the new GPT-Image 2 generate an electronic circuit diagram? Comparison with Nano Banana 2
    Will the new GPT-Image 2 generate an electronic circuit diagram? Comparison with Nano Banana 2

    Haha, but a wayward generator, now absurdly connected the PWM to the gates of the transistors. But I'll try again.

    Nano Banana 2 better:
    Will the new GPT-Image 2 generate an electronic circuit diagram? Comparison with Nano Banana 2
    Will the new GPT-Image 2 generate an electronic circuit diagram? Comparison with Nano Banana 2
    I did a bit wrong too, I could have removed that encoder from the prompt.
    Helpful post? Buy me a coffee.
  • ADVERTISEMENT
  • #4 21889933
    gregor124
    Level 28  
    Posts: 1493
    Help: 93
    Rate: 811
    p.kaczmarek2 wrote:
    GPT-Image 2 total fail, I don't think it understands what Flash memory is.


    All in all, if someone asked me about flash memory, I wouldn't know which specific model or enclosure they were referring too.
    And yet in professional design you have to be accurate.
    This is what AI leads to, people stop thinking professionally when using it.
    It's the same as saying to someone: hand me a duck, and there's a poultry and a hospital duck next to it, and be smart here, what does that person mean ;)
    Helpful post? Buy me a coffee.
  • #5 21889936
    p.kaczmarek2
    Moderator Smart Home
    Posts: 14459
    Help: 650
    Rate: 12468
    Just in a situation like there on the PCB, the choice is quite obvious. What's more, the Nano Banana 2 copes with it, and recognises well the distinctive casing and markings of a chip that is common even in routers and laptops.
    Helpful post? Buy me a coffee.
  • ADVERTISEMENT
  • #6 21889948
    gregor124
    Level 28  
    Posts: 1493
    Help: 93
    Rate: 811
    >>21889936
    I don't know, for me such a choice is not obvious and it is difficult to judge on this basis whether one is better than the other.
    I'll give an example like this: I send the first messenger to get rice from a Chinese shop.
    I send someone else and they immediately ask me before I leave, what kind of rice do I need?
    Which messenger, in this case, is more professional and more likely not to waste my time and money by providing me with the kind of rice I need?
    The one who went to buy the rice straight away, or the one who requested more information before leaving?
    Besides, if someone doesn't know Banana something there, is he automatically a worse engineer than the one who knows Banana ? ;)
    Helpful post? Buy me a coffee.
  • #7 21890013
    gulson
    System Administrator
    Posts: 29274
    Help: 148
    Rate: 5994
    But it would be interesting to see how he would handle the netlist.

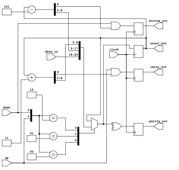
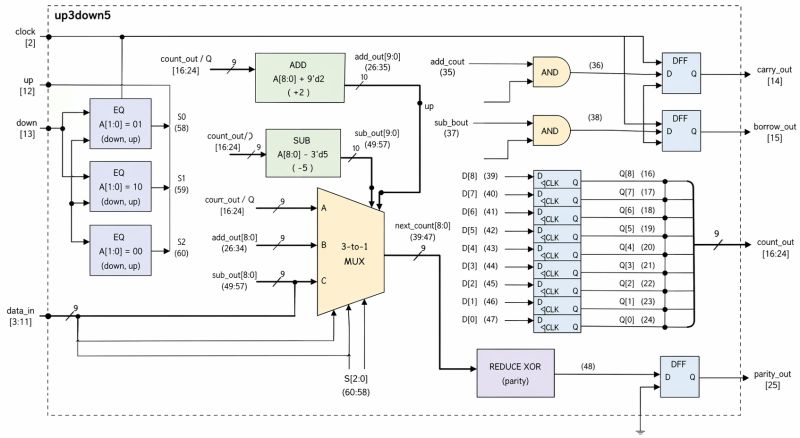
    I found one case in point.
    https://github.com/nturley/netlistsvg
    Spoiler:

    {
    "modules": {
    "up3down5": {
    "ports": {
    'clock': {
    "direction": "input",
    "bits": [ 2 ]
    },
    "data_in": {
    "direction": [ 2 ], "input",
    "bits": [ 3, 4, 5, 6, 7, 8, 9, 10, 11 ]
    },
    "up": {
    "direction": [ "input" ],
    "bits": [ 12 ]
    },
    "down": {
    "direction": [ "input" ],
    "bits": [ 13 ]
    },
    "carry_out": {
    "direction": "output",
    "bits": [ 14 ]
    },
    "borrow_out": {
    "direction": "output",
    "bits": [ 15 ]
    },
    "count_out": {
    "direction": "output",
    "bits": [ 16, 17, 18, 19, 20, 21, 22, 23, 24 ]
    },
    "parity_out": {
    "direction": "output",
    "bits": [ 25 ]
    }
    },
    "cells": {
    "$add$input.v:17$3": {
    "type": "$add",
    "port_directions": {
    "A": "input",
    "B": "input",
    "Y": "output"
    },
    "connections": {
    "A": [ 16, 17, 18, 19, 20, 21, 22, 23, 24 ],
    "B": [ "1", "1" ],
    "Y": [ 26, 27, 28, 29, 30, 31, 32, 33, 34, 35 ]
    }
    },
    "$and$input.v:28$5": {
    "type": "$and",
    "port_directions": {
    "A": "input",
    "B": "input",
    "Y": "output"
    },
    "connections": {
    "A": [ 12 ],
    "B": [ 35 ],
    "Y": [ 36 ]
    }
    },
    "$and$input.v:29$6": {
    "type": "$and",
    "port_directions": {
    "A": "input",
    "B": "input",
    "Y": "output"
    },
    "connections": {
    "A": [ 13 ],
    "B": [ 37 ],
    "Y": [ 38 ]
    }
    },
    "$procdff$40": {
    "type": "$dff",
    "port_directions": {
    "CLK": "input",
    "D": "input",
    "Q": "output"
    },
    "connections": {
    "CLK": [ 2 ],
    "D": [ 39, 40, 41, 42, 43, 44, 45, 46, 47 ],
    "Q": [ 16, 17, 18, 19, 20, 21, 22, 23, 24 ]
    }
    },
    "$procdff$41": {
    "type": "$dff",
    "port_directions": {
    "CLK": "input",
    "D": "input",
    "Q": "output"
    },
    "connections": {
    "CLK": [ 2 ],
    "D": [ 36 ],
    "Q": [ 14 ]
    }
    },
    "$procdff$42": {
    "type": "$dff",
    "port_directions": {
    "CLK": "input",
    "D": "input",
    "Q": "output"
    },
    "connections": {
    "CLK": [ 2 ],
    "D": [ 38 ],
    "Q": [ 15 ]
    }
    },
    "$procdff$43": {
    "type": "$dff",
    "port_directions": {
    "CLK": "input",
    "D": "input",
    "Q": "output"
    },
    "connections": {
    "CLK": [ 2 ],
    "D": [ 48 ],
    "Q": [ 25 ]
    }
    },
    "$procmux$36": {
    "type": "$pmux",
    "port_directions": {
    "A": "input",
    "B": "input",
    "S": "input",
    "Y": "output"
    },
    "connections": {
    "A": [ 16, 17, 18, 19, 20, 21, 22, 23, 24 ],
    "B": [ 26, 27, 28, 29, 30, 31, 32, 33, 34, 49, 50, 51, 52, 53, 54, 55, 56, 57, 3, 4, 5, 6, 7, 8, 9, 10, 11 ],
    "S": [ 58, 59, 60 ],
    "Y": [ 39, 40, 41, 42, 43, 44, 45, 46, 47 ]
    }
    },
    "$procmux$37_CMP0": {
    "type": "$eq",
    "port_directions": {
    "A": "input",
    "B": "input",
    "Y": "output"
    },
    "connections": {
    "A": [ 13, 12 ],
    "B": [ "0", "1" ],
    "Y": [ 58 ]
    }
    },
    "$procmux$38_CMP0": {
    "type": "$eq",
    "port_directions": {
    "A": "input",
    "B": "input",
    "Y": "output"
    },
    "connections": {
    "A": [ 13, 12 ],
    "B": [ "1", "0" ],
    "Y": [ 59 ]
    }
    },
    "$procmux$39_CMP0": {
    "type": "$eq",
    "port_directions": {
    "A": "input",
    "B": "input",
    "Y": "output"
    },
    "connections": {
    "A": [ 13, 12 ],
    "B": [ "0", "0" ],
    "Y": [ 60 ]
    }
    },
    "$reduce_xor$input.v:27$4": {
    "type": "$reduce_xor",
    "port_directions": {
    "A": "input",
    "Y": "output"
    },
    "connections": {
    "A": [ 39, 40, 41, 42, 43, 44, 45, 46, 47 ],
    "Y": [ 48 ]
    }
    },
    "$sub$input.v:16$2": {
    "type": "$sub",
    "port_directions": {
    "A": "input",
    "B": "input",
    "Y": "output"
    },
    "connections": {
    "A": [ 16, 17, 18, 19, 20, 21, 22, 23, 24 ],
    "B": [ "1", "0", "1" ],
    "Y": [ 49, 50, 51, 52, 53, 54, 55, 56, 57, 37 ]
    }
    }
    }
    }
    }
    }


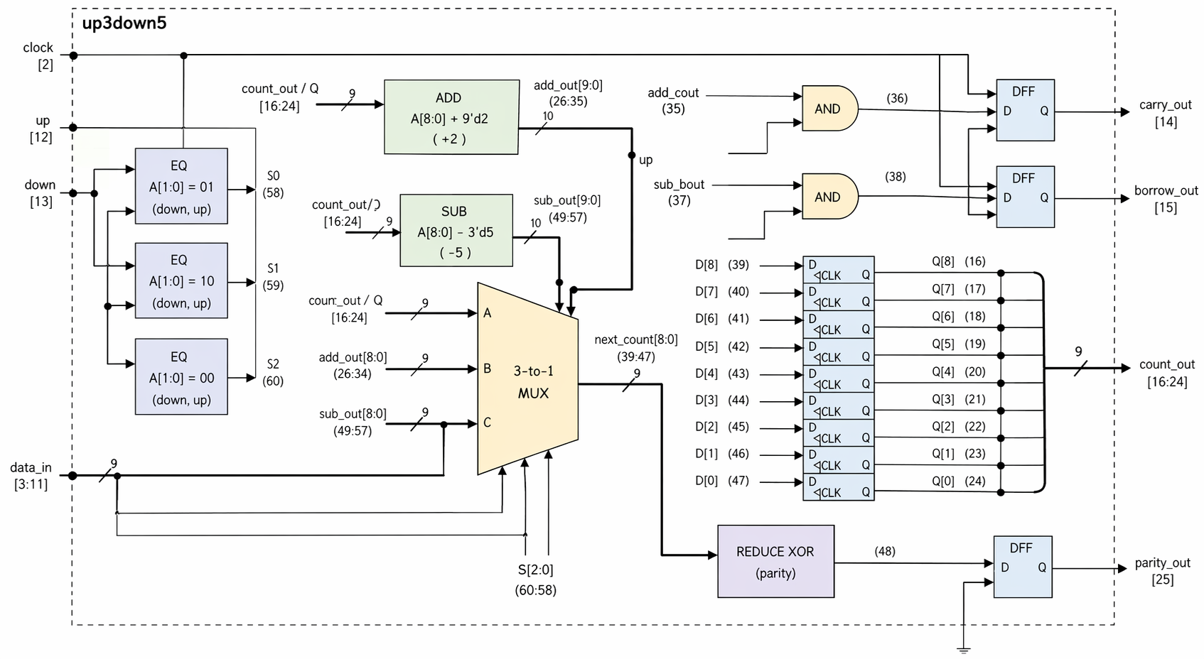
    Schema original created with JSON:

    Will the new GPT-Image 2 generate an electronic circuit diagram? Comparison with Nano Banana 2

    Image 2:

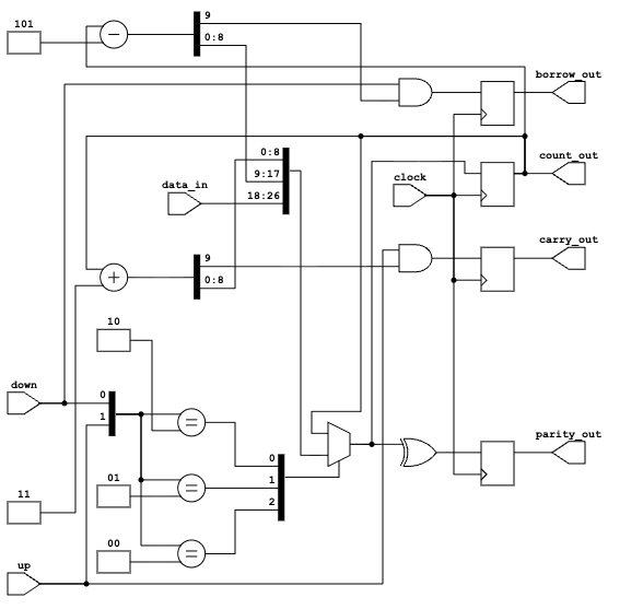
    Block diagram “up3down5” with 3-to-1 MUX, ADD, SUB, AND, D flip-flops, and count_out bus

    Apart from looking pretty, it's nonsensical.
  • ADVERTISEMENT
  • #8 21890704
    divadiow
    Level 38  
    Posts: 4903
    Help: 429
    Rate: 871
    Yes. I asked it to draw me a Beken CB3S
    Electronic module on green PCB with antenna trace and metal shield; “CB3S” label.

    😂

    Added after 1 [minutes]:

    Maybe I should watermark that image with a warning in the event it surfaces in someone's Google search and causes confusion
  • #9 21892426
    katakrowa
    Level 23  
    Posts: 899
    Help: 9
    Rate: 854
    In terms of usability, of course, the AI's graphical abilities alone are at TOP level when it comes to comparing with human capabilities (we are talking about a normal user and not a graphic artist with 25 years of experience. Everything it generates is nice, clear and refined. Unfortunately, content-wise we still have to wait a while. While generating a correct "picture" of a working circuit is a very difficult task, even for a human being, the schematics are clearly not up to scratch.
    The problem according to this is that the image generator is not a tool for this purpose and it should rather be treated as an experiment / fun.
    It would be better to throw the layout assumptions into some text model and have it generate the interconnection network. I suppose then qualitatively we'd jump a few levels further because we'd start to move to where the models are good and have more contextual resource.
  • #10 21892466
    gulson
    System Administrator
    Posts: 29274
    Help: 148
    Rate: 5994
    It would be nice if such a generator was created for schematics, returning a netlist, it would have to be trained on all the datasheets and schematics in the world, service manuals anyone has ever produced. It would be "Give me a good Class A amplifier" with easy changes, also with prompts.

    Surely specialised models will be made. They have to arise, because that's the only way AI will physically create itself and be independent of humans.
    And one element of AI's independence will be the efficient design of electronics and their production.
    That is, achieving physical form, with the aim of interacting in the real world.
  • #11 21892617
    katakrowa
    Level 23  
    Posts: 899
    Help: 9
    Rate: 854
    gulson wrote:
    It would be nice if such a generator was created for schematics, returning a netlist, it would have to be trained on all the datasheets and schematics in the world, service manuals anyone has ever produced. It would be "Give me a good Class A amplifier" with easy changes, also with prompts.


    There are already such tools ( ProtoFlow, Circ AI, Skimatly, etc... ) - I have tried them, but with their results vary.
    This is definitely not the level that we get with e.g.: Opus 4.7 when programming.

    Not surprisingly, however, the language models are definitely more proficient in generating the content of the program code (in a language) than in generating the diagrams :-)
    I think that soon "give a schematic of a good amplifier in class A" will also be available to AI as easily as today AI can connect to a database by itself, extract structures and add and program CRUD for a new entity by itself.
    That is, today it effortlessly does something that seemed impossible just two years ago (even offline models).
    Behind this success, however, is a gigantic open-source code base, github, bitbucket, etc. etc.
    The availability of electronic schematic databases is incomparably less, and you have to help the models here a bit - whether with tools or in some other way. Image analysis makes no sense because here you have to work on elements, connections, circuits and not on images.
    An alternative is to teach AI on source files, netlists etc... but here too we have many standards which makes the task more breakneck.
  • #12 21892998
    Damian_Max
    Level 21  
    Posts: 393
    Help: 40
    Rate: 96
    Hm... well how about simulations? That is, the model (randomly?) connects some elements (builds a schematic) and simulates them in some SPICE and observes the output, kind of analogous to how robots learn to walk, and below the AI's opinion on this xD:

    Quote:
    Yes - exactly the same analogy can be used: a model could learn electronic circuit design by iterating in a SPICE simulator, getting 'rewards' for meeting parameters (stability, efficiency, bandwidth, cost) and 'penalties' for errors, overheating or instability, until it learns to create working topologies.
    In practice this is already starting to happen (EDA + reinforcement learning), only the hardest part is not the AI, but faithful and fast physical simulations and a sensibly defined reward function.
📢 Listen (AI):

FAQ

TL;DR: Across 20+ practical tests, GPT-Image 2 looked richer but often failed basic circuit logic; as one expert summary put it, "a disastrous tool" for risky wiring prompts. This FAQ helps electronics users judge when GPT-Image 2 is useful, when Nano Banana 2 is safer, and where both still fail on schematics, PCB edits, and teardown graphics. [#21889868]

Why it matters: If you use AI images for electronics, visual polish can hide wrong pinouts, unsafe wiring, and destructive flashing advice.

Test area GPT-Image 2 Nano Banana 2
Schematic appearance More text, tables, infographic style Simpler drawings
Circuit correctness Often wrong connections Usually less polished, sometimes more realistic
Object relationships Slightly better in stacked-object test Slightly weaker
PCB/photo editing Mixed; sometimes removed wrong copper/ground Mixed, but sometimes more faithful
Overall verdict in thread Not a major step forward Competitive, sometimes safer for electronics

Key insight: GPT-Image 2 can make electronics images look authoritative, but the thread shows that visual confidence did not translate into correct electrical logic. For schematics and flashing guides, wrong details mattered more than prettier output.

Quick Facts

  • The main comparison used 2 models in LMArena: gpt-image-2 (medium) and gemini-3.1-flash-image-preview (nano-banana-2). [#21889868]
  • Repeated test prompts included 12V LED-strip dimmers, 12V RGB strip control, a PIC16F1459 DIP USB schematic, relay drivers, flyback supplies, and PCB/photo edits. [#21889868]
  • In the PIC16F1459 check, the author states pin 10 = RB7, pin 11 = RB6, and USB should be on pins 19 and 18. [#21889868]
  • One display-edit task required changing readouts to 9.03V, 2.50A, and 46444mAh; both image generators completed that prompt. [#21889868]
  • A follow-up post added a netlist-style idea and showed a JSON-driven schematic example, but GPT-Image 2 still produced a result described as pretty yet nonsensical. [#21890013]

How well does GPT-Image 2 generate electronic circuit schematics compared with Nano Banana 2?

GPT-Image 2 generated more elaborate schematic-like images, but it was not clearly better at actual electronics. The thread’s overall verdict says GPT-Image 2 handled text better, yet still showed weak circuit logic and was “not at all significantly better” than Nano Banana 2 in this use case. Nano Banana 2 often looked simpler, but several outputs were judged more realistic or less dangerous for wiring tasks. [#21889868]

Why does GPT-Image 2 add lots of text, tables, and infographics to electronics images while still getting the circuit logic wrong?

GPT-Image 2 appears to favor presentation over electrical correctness. Across multiple prompts, it added annotations, parts lists, code blocks, tables, and infographic elements, yet still shorted lines, misplaced feedback pins, or miswired MOSFET stages. The author’s repeated observation was that the model has a distinctive explanatory style, but “with logic it’s worse,” which makes the images look authoritative even when the circuit is broken. [#21889868]

What mistakes did GPT-Image 2 make when drawing an Arduino relay driver with a transistor and flyback diode?

It lost a key relay connection and added incorrect explanatory notes. In the relay-driver test, the author says the “relay connection” was effectively lost, even though the prompt explicitly asked for Arduino GPIO control through a transistor and protection diode. That means the image looked like a teaching diagram but failed the core requirement: a complete transistor-switched relay path with the diode shown meaningfully. [#21889868]

How should a 12V RGB LED strip dimmer with Arduino, MOSFETs, and buttons actually be connected?

The thread’s corrected prompt says each RGB channel should go to the drain of its own MOSFET, and each MOSFET source should go to ground. The LED strip should use a common +12V rail, and the control side should use 3 buttons with pull-up resistors: one for mode and two for brightness up/down. That setup avoids the model’s repeated mistake of inventing cascade-like MOSFET wiring. [#21889912]

What happened when the prompt for the Arduino RGB strip dimmer was rewritten with explicit connection details?

The clearer prompt improved the instruction quality, but GPT-Image 2 still miswired the design. After the rewrite, the author says the model “absurdly connected the PWM to the gates of the transistors,” while Nano Banana 2 produced the better result in that round. The test shows that even explicit connection guidance did not reliably force GPT-Image 2 to draw a valid schematic. [#21889912]

In the PIC16F1459 DIP USB schematic test, which pins were mixed up and what are the correct USB connections?

Pins 10 and 11 were mixed up, and the USB pins were misplaced. The author states that pin 10 is RB7, pin 11 is RB6, and USB should be on pins 19 and 18. He also flagged the model’s odd tendency to route VBUS to MCLR, which is another example of a plausible-looking but incorrect microcontroller schematic. [#21889868]

What is a netlist, and how could giving a netlist help an image model draw a correct schematic?

“Netlist” is a connection-description format that lists which pins and nodes join together, using explicit connectivity rather than visual guesswork. In the thread, one participant suggested giving the model a netlist so it would “know how to connect the elements,” almost like importing into KiCad. That could reduce guesswork because the model would receive the wiring rules directly instead of inferring them from plain-language prompts. [#21889908]

What is netlistsvg, and how is it used to turn a JSON netlist into a circuit diagram?

“netlistsvg” is a schematic-rendering tool that converts a JSON netlist into a visual circuit diagram, using declared modules, ports, cells, and connections. The thread links to the GitHub project and shows a JSON example whose original diagram was generated from that data. That example was then used as a comparison point, and GPT-Image 2 still produced a decorative but nonsensical redraw. [#21890013]

Which kinds of electronics tasks did GPT-Image 2 handle better than Nano Banana 2 in these tests?

GPT-Image 2 did better on text-heavy visuals, infographic styling, and some object-relationship tasks. The author says it handled text better overall, made nicer firmware-flashing infographics, and performed slightly better in the “needle on Arduino” spatial-relationship test. It also transferred the style of a CadSoft EAGLE-like schematic better, even though it still damaged the actual circuit logic. [#21889868]

Where did Nano Banana 2 produce more realistic or safer results than GPT-Image 2 for electronics-related images?

Nano Banana 2 often produced safer results in exact electronics tasks, especially where wrong wiring could damage hardware. The thread says Nano Banana 2 was better on the rewritten 12V RGB dimmer prompt, more realistic in common-mode-choke placement, and better at recognizing the flash-memory chip case and markings. For the TYWE3S flashing diagram, GPT-Image 2 was called “a disastrous tool,” which strongly favors the safer alternative. [#21889868]

How do you connect a USB-to-TTL adapter to a TYWE3S module for flashing without damaging the module?

The thread does not provide a correct pin-by-pin TYWE3S wiring recipe; it only warns that the generated diagrams were wrong enough to burn the module. The direct takeaway is procedural: 1. do not trust the AI image alone, 2. verify the TYWE3S pinout independently, 3. confirm every adapter-to-module connection before powering it. The author explicitly says the shown result was wrong and could damage hardware. [#21889868]

What are the correct steps for flashing an ESP32 board to Tasmota, and when is grounding GPIO0 unnecessary?

The thread gives one concrete rule: on the tested board, you do not need to manually short GPIO0 to ground. The author says GPT-Image 2 made a nice-looking flashing guide, but that specific step was unnecessary for that board. So the safe reading is: verify the board’s boot method first, because a generic ESP32 flashing diagram may add steps that do not apply to your exact hardware. [#21889868]

Why is removing or editing specific PCB parts like a flash memory chip or USB sockets so difficult for image generators?

These edits require the model to preserve board context while changing only one component. In the thread, GPT-Image 2 failed to remove a flash-memory chip cleanly and later removed USB sockets along with surrounding ground, which shows poor understanding of PCB structure. A commenter also notes that “flash memory” is too vague professionally unless package and exact device are clear, so ambiguity worsens image editing errors. [#21889933]

How accurate are AI-generated annotations and teardown graphics when identifying parts inside power supplies and other devices?

They were visually attractive but technically unreliable. The thread says GPT-Image 2 liked annotation-heavy graphics and teardown-style diagrams, yet made “fundamental” errors in section labeling and produced meaningless teardown results for some devices. The same pattern appeared in the flyback power-supply test, where text blocks looked informative while core details like EMI filter and feedback placement were still wrong. [#21889868]

What is a common mode choke, and where should it be placed in a mains power supply schematic?

“Common mode choke” is an EMI suppression component that attenuates common-mode noise on paired mains lines, using two coupled windings placed in the input filter path. In the thread, the test asked the models to place it correctly, and the author judged Nano Banana 2’s results more realistic. That implies the choke belongs in the mains-input EMI section, not as a random added symbol elsewhere in the supply. [#21889868]
Generated by the language model.
ADVERTISEMENT