logo elektroda
logo elektroda
X
logo elektroda

Flush-mounted electrical socket with USB - interior, minitest, thermal imaging (overheating test)

p.kaczmarek2 1503 24

TL;DR

  • The LC-13-A flush-mounted single socket adds earthing and two USB charging ports in an 8.4×8.4 cm body that fits most fi 60 mm boxes.
  • Inside, two compact boards implement a flyback power supply with deep USB ports, a PL3368 inverter controller, and a 45R25P synchronous rectifier.
  • The USB output delivered up to 2.3 A at 5.1 V, while the transformer reached 70 °C and the controller hit 80 °C under load.
  • The socket works, but it gets quite hot, lacks QC support, and may run hotter in a real box than in the open test setup.
  • Its construction leaves only a few millimeters between the mains side and the low-voltage side, which raises concerns about cost-driven design.
Generated by the language model.
ADVERTISEMENT
Treść została przetłumaczona polish » english Zobacz oryginalną wersję tematu
📢 Listen (AI):
  • Disassembled wall outlet with USB module, plus white faceplate and electronic load with red LED display
    The LC-13-A is a flush-mounted, single electrical socket with earthing and two additional USB ports for powering/charging mobile devices. Its dimensions (width 8.4x8.4 cm, depth 4 cm) allow it to be easily installed in most fi 60 mm boxes. In this topic, I will test how it is built and investigate how hot it will get when operating under full load. I'll show the results in the form of thermal imaging camera images, so we'll also see which components heat up the most.
    Wesa LC-13-A package: grounded socket with 2× USB, label with barcode
    Indeed, this product is slightly deeper than typical sockets, it is worth checking the box before buying.
    White power outlet with grounding pin and two USB ports angled at the lower sides Rear of an in-wall electrical socket module with black housing and metal mounting frame Side view of an in-wall electrical outlet: white front plate and black housing with a metal mounting bracket
    Unscrew the screw to remove the front panel:
    Disassembled wall socket with USB: front panel, screw, and socket body with metal frame on a table
    There are vents in the case, but I don't think they provide much - after all, it's sealed in a box anyway. The back of the case is on hooks, let's take a look inside.
    Rear of a flush-mounted outlet with black housing and metal bracket on a white frame
    The whole thing is cleverly built with two boards and deep USB ports. The manufacturer has made an effort to pack this efficiently into the available space.
    Disassembled in-wall socket: white faceplate, module and PCB with transformer, plus loose screws on a table Disassembled power outlet module with a green PCB and two USB-A ports, held in a hand. Inside a USB wall outlet: two PCB boards and a yellow transformer in a black housing Inside a USB wall socket: two PCB boards with a transformer and capacitor, with a white faceplate in back
    Inside is a small power supply in flyback topology. The PCB is signed LB1223-BDUSB, but you can't see the chip markings. This will need to be unsoldered.
    Close-up of a green PCB labeled “LB1223-BDUSB,” held between fingers
    After unsoldering you can see an interesting design. Here we have on one side a path instead of a fuse and a rectifier bridge, and on the other side USB ports and a capacitor for 6.3 V, this is connected by a CY capacitor. The distance between the 'hot' and 'cold' side is a little worrying, it's only a few mm.
    Close-up of a green PCB with an IC, capacitors, and the marking “LB1224V5-BDUSB” Close-up of a PCB inside a USB socket module with capacitors, SMD parts, and solder joints
    On the other side of the PCB we have two ICs - a PL3368 inverter controller and a 45R25P synchronous rectifier.
    Close-up of a PCB with a small transformer, IC, and electrolytic capacitor, held between fingers. Close-up of a green PCB with PL3368 IC and electrolytic capacitor, held between fingers Close-up of a PCB with IC labeled U2 and a transformer, held between fingers
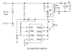
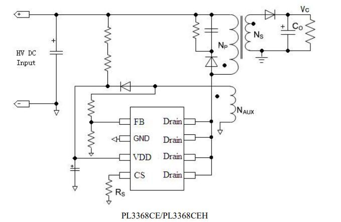
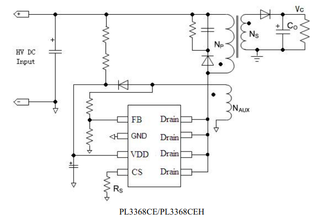
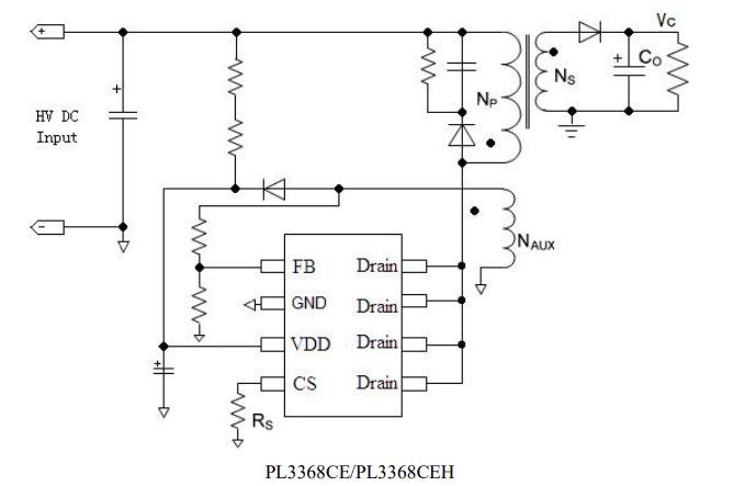
    Flyback converter schematic with PL3368 IC, transformer windings, and rectified output stage
    After visual inspection I soldered the whole thing back together:
    Close-up of a green PCB corner with SMD parts on a wooden surface and a small liquid spill Close-up of a green PCB with soldered pins, with a black outlet housing in the background

    Time for a load test. Up to 2.3 A at 5.1 V can be drawn:
    Disassembled wall socket with USB ports and an electronic load module with fan and LED display
    The thermal imaging shows nicely how even the warm air from the LD35 artificial load warms the table top:
    Thermal image of an electronic PCB with a hot spot around 69.7°C and background around 20.5°C
    Thermal camera view of electronics on a table; hotspot labeled about 70.0°C and a 19.2°C reading
    Now the most interesting thing - the transformer heats up quite a bit, up to 70 °C, the inverter controller tops it, reaching 80 °C.
    Thermal image of an electrical device with hotspots at 68.7°C and 52.8°C and a 21.9°C background Thermal image of device internals; hottest spot 77.2°C, background about 21.4°C. Thermal image of an electronic component with temperature readings 69.2°C, 25.8°C, and 24.3°C

    In summary , the socket does its job, although the USB does not offer the QC standard support required by most modern devices and in addition it gets quite hot, potentially even hotter than my tests showed, as I tested with the case removed and outside the box. The construction inside is quite economical, I was a little concerned by the small distance between the mains voltage side and the low-voltage secondary. It was also interesting to see how the transformer is built, but I didn't want to dismantle it.
    Do you use this type of socket with extra USB?

    Cool? Ranking DIY
    Helpful post? Buy me a coffee.
    About Author
    p.kaczmarek2
    Moderator Smart Home
    Offline 
    p.kaczmarek2 wrote 14389 posts with rating 12310, helped 650 times. Been with us since 2014 year.
  • ADVERTISEMENT
  • #2 21861707
    Mateusz_konstruktor
    Level 37  
    Posts: 4150
    Help: 266
    Rate: 1099
    Board Language: polish
    What is the claimed maximum current that can be drawn and is there any restriction on using both USB ports at the same time?
  • #3 21861720
    p.kaczmarek2
    Moderator Smart Home
    Posts: 14389
    Help: 650
    Rate: 12310
    The product description mentioned 2.1 A at 5 V, so the USB power supply meets these parameters. Both USB sockets are connected together, so this current counts together. Once 2.3 A is exceeded, the voltage drops significantly.
    Helpful post? Buy me a coffee.
  • #4 21861834
    keseszel
    Level 26  
    Posts: 4086
    Help: 54
    Rate: 555
    Board Language: polish
    Another piece of junk designed to extract cash from the naive. 80° in the can... health to electronics...
  • ADVERTISEMENT
  • #5 21861896
    cinepi
    Level 17  
    Posts: 157
    Help: 17
    Rate: 43
    Board Language: polish
    One might be tempted to test how chargers from Kontakt Simon and OSPEL, possibly other Polish equipment manufacturers, compare with this marvel. I didn't expect any miracles from the VCX....
  • #6 21862440
    szeryf3
    Level 30  
    Posts: 2046
    Help: 12
    Rate: 670
    Board Language: polish
    By the looks of it, I already had the urge to buy one.
    Because it would be a very useful socket, but I'll wait to find something more secure for the phone for a couple of thousand.
  • #7 21863019
    Alpha
    Level 26  
    Posts: 1051
    Help: 63
    Rate: 455
    Board Language: polish
    I assume that infrared measurements are taken under load, but I am also curious about the power lost in idle operation. In these times of global "electro-saving", such sockets with an inverter operating 24 hours a day should not be right.
  • #8 21863374
    CosteC
    Level 39  
    Posts: 5215
    Help: 395
    Rate: 1608
    Board Language: polish
    Is the USB connected to PE? GND or the connector housing?
    It doesn't look like it, and it affects the evaluation of the distance between the secondary and primary side.

    Is the mounting frame connected to PE?
  • #9 21863401
    Jacdiag
    Level 29  
    Posts: 1606
    Help: 113
    Rate: 368
    Board Language: polish
    This scheme is AI generated :?:

    Switch-mode power supply schematic with transformer and PL3368CE/PL3368CEH controller
  • #10 21863786
    klamocik
    Level 36  
    Posts: 3033
    Help: 332
    Rate: 714
    Board Language: polish
    Sheriff..you have a phone for thousands and you want a 40 zeta power supply to protect you while you bathe.???.
  • #11 21863795
    CosteC
    Level 39  
    Posts: 5215
    Help: 395
    Rate: 1608
    Board Language: polish
    klamocik wrote:
    Serif..you have a phone for thousands and you want a 40 zeta power adapter to protect you while you take a bath.??.

    1) The price of the phone has nothing to do with the subject.
    2) The power supply is supposed to be safe. No matter how much it cost.
    3) This socket is not suitable for the bathroom for many reasons.
    4) Charging the phone via USB in the bath is a stupid idea, if only because of the moisture which damages the connectors.
  • #12 21863822
    klamocik
    Level 36  
    Posts: 3033
    Help: 332
    Rate: 714
    Board Language: polish
    szeryf3 wrote:
    By the looks I already had the desire to buy.
    Because it would be a very useful socket, but I'll wait to find something more secure for a phone for a couple of thousand.
    So I'm just replying to you.
  • #13 21863839
    p.kaczmarek2
    Moderator Smart Home
    Posts: 14389
    Help: 650
    Rate: 12310
    cinepi wrote:
    I might be tempted to test how chargers from Kontakt Simon and OSPEL, possibly other Polish hardware manufacturers, compare to this marvel. I did not expect any miracles from the VCX...

    Ok will be tested. If you have any other suggestions please let me know.




    Jacdiag wrote:
    This diagram is AI generated :?:

    Switch-mode power supply schematic with transformer and PL3368CE/PL3368CEH controller

    What do you think is wrong there?
    Helpful post? Buy me a coffee.
  • ADVERTISEMENT
  • #14 21863982
    CosteC
    Level 39  
    Posts: 5215
    Help: 395
    Rate: 1608
    Board Language: polish
    p.kaczmarek2 wrote:
    What do you think is wrong there?

    Drawn as if in painter by a beginner:
    Each coil different
    Primary ground symbols are different
    Ground after secondary
    Capacitors with connected covers
    Capacitors unpolarised but polarised.
    Missing designators

    Overall: regret not schematic (as per datasheet)
  • #15 21864021
    Jacdiag
    Level 29  
    Posts: 1606
    Help: 113
    Rate: 368
    Board Language: polish
    p.kaczmarek2 wrote:
    What do you think is wrong there?

    Complementing the above post....
    e.g. missing the most important element - the USB socket
    & some "loose" dots
  • #16 21864032
    p.kaczmarek2
    Moderator Smart Home
    Posts: 14389
    Help: 650
    Rate: 12310
    "Loose" dots mark the start of the windings - it matters, you can't reverse wind. And the USB isn't there, because it's from the inverter controller's datasheet. As for the rest of the criticism, I'll agree, a standard Chinese catalogue note.
    Helpful post? Buy me a coffee.
  • #17 21865022
    keseszel
    Level 26  
    Posts: 4086
    Help: 54
    Rate: 555
    Board Language: polish
    Costec, you are clinging for the sake of clinging. Dots start windings, coils different because different wire thickness. Masses different because they are separated. That's my opinion. It looks like it looks on other datashits.
  • #18 21865143
    CosteC
    Level 39  
    Posts: 5215
    Help: 395
    Rate: 1608
    Board Language: polish
    keseszel wrote:
    looks at other datashits.

    Exactly, such shitty ones.
    keseszel wrote:
    coils different, because different wire thickness.

    As long as I have lived, and I have lived long enough, this is the first I have heard of coils being drawn differently due to wire thickness. Please bring me the literature that talks about this.
    keseszel wrote:
    Masses different because they are separated.

    You have not read...
    CosteC wrote:
    Primary ground symbols are different
    The fact that the primary and secondary side ground symbols are different is just fine.
    keseszel wrote:
    Costec, you are clinging for the sake of clinging.

    A colleague asked, a colleague got an answer. Not everyone is comfortable with the level of "shit" and equivocation.
  • ADVERTISEMENT
  • #19 21865802
    keseszel
    Level 26  
    Posts: 4086
    Help: 54
    Rate: 555
    Board Language: polish
    If you think so then ok, I am not arguing. I was just looking at the diagram in that way. But I still think that such a socket is just plain, contrived rubbish and I wouldn't put it on.
  • #20 21865813
    CosteC
    Level 39  
    Posts: 5215
    Help: 395
    Rate: 1608
    Board Language: polish
    keseszel wrote:
    But even so, I still think that such a socket is plain, over-engineered rubbish and I wouldn't put it on.

    The quality of this is bad to tragic: safety issues, overheating, probably interference emissions, idle current draw....

    Is it needed? Probably quite a few people prefer to have a charger built into the socket. Why not.
    It's just that in this case it's a very bad charger.... I don't recommend it either.
  • #21 21866985
    necavi
    Level 18  
    Posts: 343
    Help: 5
    Rate: 57
    Board Language: polish
    Could the author please check the level of radio interference?
    I have an extension cable with 2 USB sockets purchased from Jula. I connected an old mp3 player to one of the connectors and a mini soundbar to the other. The interference to the soundbar was so high that I had to connect it via a normal mains charger.
  • #22 21869427
    p.kaczmarek2
    Moderator Smart Home
    Posts: 14389
    Help: 650
    Rate: 12310
    This kind of thing on Youtube appeared 20 hours ago:



    What a coincidence, as you can see I'm not the only one who has taken an interest in these products.


    @necavi how can I reliably under amateur conditions test this, or do you perhaps only have in mind a simple comparison test e.g. with a soundbar?
    Helpful post? Buy me a coffee.
  • #23 21869954
    CosteC
    Level 39  
    Posts: 5215
    Help: 395
    Rate: 1608
    Board Language: polish
    p.kaczmarek2 wrote:
    how can I reliably under amateur conditions test this, or do you perhaps only have in mind a simple comparison test e.g. with a soundbar?

    Reliably you can't... An anechoic chamber is beyond amateur reach.
    You could buy a TinySA or other amateur spectrum analyser and try to measure something comparatively.
    Conducted interference you can try to measure amateurishly if you want to.

    What you can measure sensibly is the level of interference/ripple and noise in the output voltage of such a power supply. The De-Composer shows you this. An oscilloscope of the DS1054Z class is sufficient for this.
  • #24 21869964
    sq3evp
    Level 39  
    Posts: 6334
    Help: 210
    Rate: 833
    Board Language: polish
    >>21869427
    The decomposer keeps a level head as always - tests interesting, you can see that you can hit a landmine.
📢 Listen (AI):

FAQ

TL;DR: The LC-13-A wall socket’s USB section delivers up to 2.3 A at 5.1 V and parts reached 70–80 °C under load; “both USB sockets are connected together.” [Elektroda, p.kaczmarek2, post #21861619]

Why it matters: This FAQ helps DIYers and specifiers decide if a flush-mounted socket with USB meets safety, performance, and fast‑charging needs in tight wall boxes.

Quick Facts

What is the LC-13-A and who is it for?

It’s a flush-mounted, grounded mains socket with two USB charging ports, aimed at users wanting integrated 5 V charging without external chargers. It fits common Ø60 mm boxes and suits light USB loads like earbuds or basic phones. [Elektroda, p.kaczmarek2, post #21861619]

How much current can the USB ports supply, and can I use both at once?

The USB section is rated 2.1 A at 5 V total. Both USB ports are paralleled, so they share one 2.1 A budget; pushing to about 2.3 A causes a noticeable voltage drop. “Both USB sockets are connected together.” [Elektroda, p.kaczmarek2, post #21861720]

Does it support fast charging standards like Qualcomm Quick Charge or USB PD?

No. The test found no QC support; devices charge at 5 V only. If your phone needs QC/PD to fast‑charge, expect slower rates from this outlet’s USB ports. [Elektroda, p.kaczmarek2, post #21861619]

How hot does the USB power supply get at full load?

On an open bench with the faceplate removed, the transformer reached about 70 °C and the controller about 80 °C during sustained load. Temperatures inside a closed wall box may run higher. [Elektroda, p.kaczmarek2, post #21861619]

Is installation depth an issue with this model?

Yes. At 4.0 cm depth it’s slightly deeper than typical sockets. Verify box depth and cable room before purchase to avoid fitment or heat buildup issues. [Elektroda, p.kaczmarek2, post #21861619]

Are there any safety design concerns noted in the teardown?

Yes. The reviewer observed a small separation—only a few millimeters—between the primary (mains) and secondary (low‑voltage) sides, plus a PCB trace used in place of a fuse. Treat this as an economy design choice. [Elektroda, p.kaczmarek2, post #21861619]

What power‑supply topology does it use and why does that matter?

It uses a flyback converter with a synchronous rectifier. This common, compact SMPS topology enables small wall‑box integration but concentrates heat in the transformer and controller under load. [Elektroda, p.kaczmarek2, post #21861619]

How do I quickly test if my wall USB outlet sags under load?

Use a 3‑step check: 1. Connect a USB load tester and set 2.0 A. 2. Measure voltage at the port; it should stay near 5.0–5.1 V. 3. Increase to 2.3 A and watch for voltage sag or thermal rise. [Elektroda, p.kaczmarek2, post #21861619]

What happens if I exceed about 2.3 A on the USB ports?

Voltage drops significantly and charging performance degrades. This is the observed limit where the outlet can no longer hold near‑nominal 5 V under load. [Elektroda, p.kaczmarek2, post #21861720]

Does ventilation in the faceplate help cooling in the wall?

Not much. The reviewer notes the enclosure sits sealed in a wall box; faceplate vents offer limited benefit compared with free‑air testing. Expect higher in‑box temperatures. [Elektroda, p.kaczmarek2, post #21861619]

Are branded alternatives worth considering?

A user suggested comparing Kontakt Simon and OSPEL USB modules. The thread didn’t test them, so verify specs, QC/PD support, and thermals before buying. See the comparison starter below for context. [Elektroda, cinepi, post #21861896]

Comparison: What did the thread test vs. what was suggested?

LC‑13‑A was tested; others were only suggested. Use this table to frame follow‑up testing.
Product Tested in thread? USB fast‑charge noted? Thermal data noted?
LC‑13‑A Yes No QC 70–80 °C (open‑bench)
Kontakt Simon USB module No Not stated Not stated
OSPEL USB module No Not stated Not stated
[Elektroda, cinepi, post #21861896]

What did other forum users say about the heat?

One commenter criticized the high temperatures: “80° in the can… health to electronics…,” underscoring concern about heat in enclosed wall boxes. Consider derating and intermittent use. [Elektroda, keseszel, post #21861834]

Is this outlet a good fit for modern smartphones?

It works for 5 V charging but lacks QC/PD, so many modern phones won’t fast‑charge. For phones needing 9–20 V negotiation, choose PD/QC‑capable wall modules or use external PD chargers. [Elektroda, p.kaczmarek2, post #21861619]

What’s the simplest safe‑use tip to reduce heat stress?

Avoid running both USB ports near the 2.1 A total limit for long periods, and keep cables short to reduce I²R losses. Periodic touch checks can flag abnormal heat. [Elektroda, p.kaczmarek2, post #21861720]

What do key power‑electronics terms here mean?

See concise definitions below for flyback converter, synchronous rectifier, Y (CY) capacitor, creepage distance, and Qualcomm Quick Charge (QC). Each term is defined to help interpret teardown notes and safety comments. [Elektroda, p.kaczmarek2, post #21861619]
Generated by the language model.
ADVERTISEMENT