logo elektroda
logo elektroda
X
logo elektroda
Dostępna jest polska wersja

Czy wolisz polską wersję strony elektroda?

Nie, dziękuję Przekieruj mnie tam

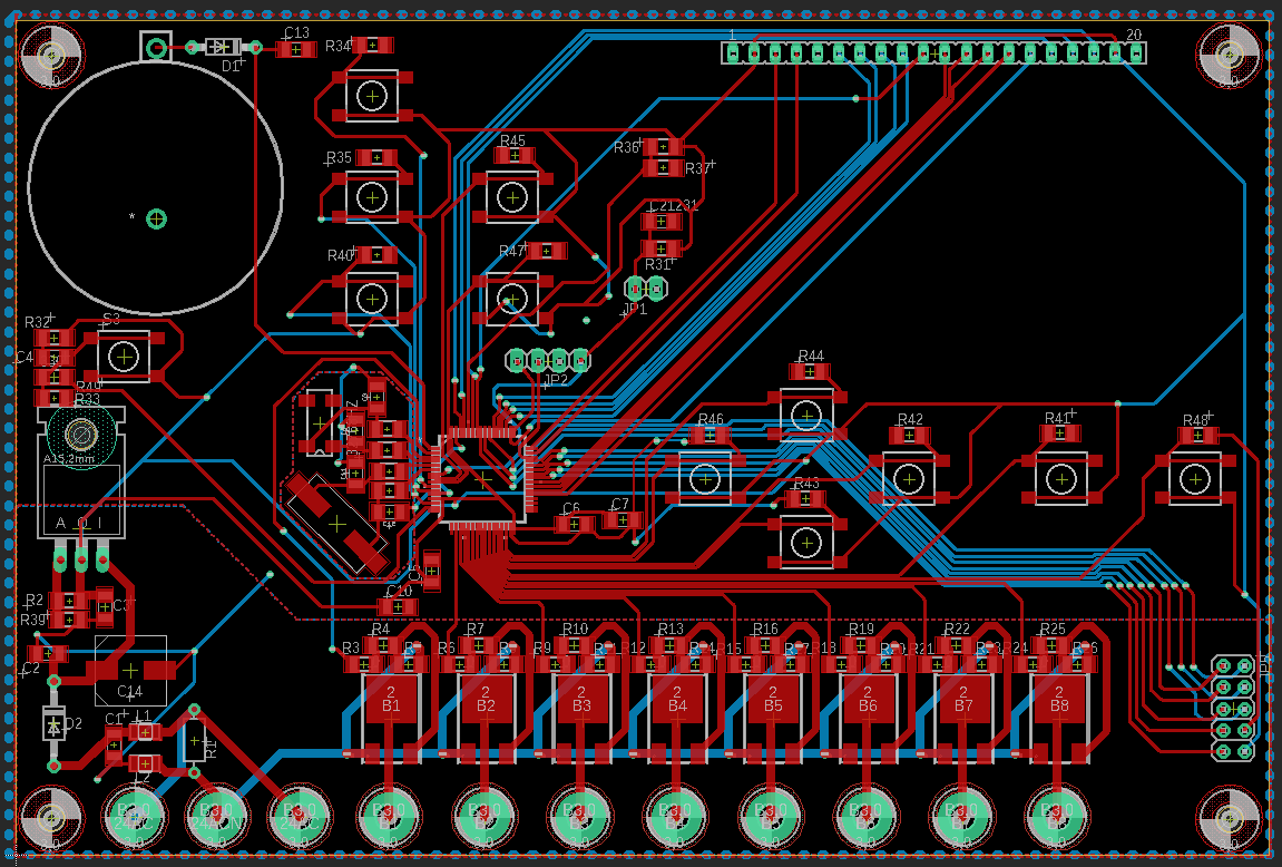
Reviewing ARM Processor Control Card for 8 Triacs Powered by 24VAC—Design Feedback?

120 0
ADVERTISEMENT
  • #1 21685160
    onurerdogan
    Anonymous  
  • ADVERTISEMENT
ADVERTISEMENT