logo elektroda
logo elektroda
X
logo elektroda

LooTunes - Automatic Music Player with Pyua PY32F002AF15P6TU, SBC Codec, MicroSD, Light Sensor

Tailsy 4338 37

TL;DR

  • LooTunes is a tiny automatic music player built for USB speakers, microSD playback, and light-triggered start/stop, aimed at low-cost maintenance-free use.
  • It runs on a Pyua PY32F002AF15P6TU with 32kB flash and 4kB SRAM, decodes SBC audio, and outputs sound through PWM, DMA, and a two-button interface.
  • A 64GB MicroSD card can store over 400 hours of music, and the whole player costs about 4.43 zł per unit in a five-piece build.
  • The 10-bit PWM output sounded better than the earlier 8-bit version, but the design still depends on fast MicroSD cards and careful RAM budgeting.
Generated by the language model.
ADVERTISEMENT
This content has been translated flag-pl » flag-en View the original version here
📢 Listen (AI):
  • Two compact audio players in 3D-printed cases resting in a hand.

    Hi,
    under this unusual topic name I present a project of a small automatic music player to make sitting on the toilet more pleasant. Of course this is one application, in other situations it could probably be useful too ;)
    The main considerations were low complexity, a trivial interface, maintenance-free after initial set-up, and room for hundreds or thousands of hours of music at low cost.

    Five colorful DIY music players with buttons, USB, mini-jack ports and fox logo. Small DIY audio player connected to two black speakers with red trim

    Features:
    - MicroSD card support with Fat32 file system.
    - Decoding of SBC Stereo files, with full bitpool, 44.1kHz 10bit.
    - Very simple interface with 2 buttons and status LED.
    - Connectors: USB type C (power supply). USB A (power source for speakers), Mini-Jack (audio).
    - Light sensor - automatically starts and stops playback according to brightness.
    - Catalogue support: loop songs within a catalogue or skip to the next one.
    - Non-repeat random playback function: each song in the catalogue will only be played once unless all others have already played.
    - Skipping to the next/previous song, maintaining the drawn order (if you go back and skip forward, you will return to the same song).
    - Fully configurable via SD card file.
    - Saving the current state on the SD card in case of power failure, optional.
    - Optional fade in / fade out effect with adjustable speed.


    The project came about largely out of curiosity about how much you can squeeze out of a microcontroller for 8 cents.
    The one used here is the Pyua PY32F002AF15P6TU. You can read about these Chinese penny chips at least here: https://www.elektroda.pl/rtvforum/topic3946116.html or more recently here: https://www.elektroda.pl/rtvforum/topic4144976.html
    The microcontroller has 32kB of flash memory and only 4kB of SRAM.
    MP3 decoding under such conditions is not possible. Here we have several times too little ram and probably not enough processing power.
    On the other hand, playing uncompressed wav files would be a waste of space and the whole project would not contribute anything interesting. I didn't want to use an external decoder either, because it would have multiplied the price of the whole thing and again, there would have been nothing interesting in it.
    A possibly lightweight, qualitatively sufficient and quite efficient codec turned out to be SBC, commonly used in bluetooth devices as the primary codec.

    The data carrier was a MicroSD card. Currently, a 64GB card can be purchased for less than PLN8, which, with the SBC codec, can hold over 400 hours of music.
    Such a stuffed card, combined with random playback, can really give the effect of perfect "radio" - with no commercials and no repeats.

    The firmware is written a little in C, a little in C++. Hardware support is realised on bare registers (Puya's HAL is based on an STM32 hal and nasty), except for the clock configuration, which I didn't want to write from scratch.

    I found the SBC decoder on github: http://github.com/google/libsbc/ . I did some light optimisations such as zlinning what I could and knocking out the checksum counting.
    At first it was too slow, especially in stereo, but fortunately after these changes the decoder turned out to fit "just right" and eventually more steam went into the file system and optimal use of the SD card.

    The Puya used has only 4kB of ram memory. It has to fit quite a large stack for the SBC decoder, buffers for the left and right channels, a buffer for the data and the SD card sector cache.
    Because of the tiny buffers, there are no delays: once the file starts playing, the transmission from the card must be as fast and uninterrupted as possible.
    The microcontroller is clocked at 48MHz using a PLL, which theoretically should not be :P . 2 channels of PWM were used to generate the sound, spliced with 2 channels of "complimentary" DMA.
    Initially, I set the PWM to generate the waveform at 176.4kHz, which was intended to pull the potential squeal far out of hearing range. A new sample was taken every four waveforms, giving a final sample rate of 44.1kHz. Unfortunately, such PWM conjugation limited playback to 8 bits - more could simply not be achieved at 48MHz clocking.

    As an experiment, I dispensed with sampling every 4 passes and increased the range to 10 bits. A 44.1kHz squeal is not audible to the ears anyway, but 10bits definitely is.
    At first I planned to add some basic dithering, but 10bit turned out to sound so much better that I abandoned the idea for now.
    For the output samples, I created 2 cyclic buffers (for the left channel and the right channel) and I synchronise the decoding using DMA interrupts with half the transfer and its end.
    The DMA 'plays' half of the buffer, where the next half is filled by the decoder. The transfer is cyclic, so once it is done, the next transfer starts immediately.
    The card is handled by a hardware SPI with the fastest possible clocking. I've run tests on a dozen MicroSD cards and every one works, as long as it's a MicroSDHC or MicroSDXC.
    I've also quickly added support for old cards, so pretty much anything should work. The third DMA channel is currently unused - I'm considering using it to speed up card transfers, but it's hard to embrace bidirectional SPI with a single transfer.

    As a light sensor, I use a voltage divider with a photoresistor coupled to the ADC, using an interesting 'window watchdog' functionality. The ADC runs autonomously in the background and keeps an eye on whether the voltage value is within a set range. If not - it generates an interrupt.
    In the interrupt, I change the playback state and set a new interval - a different one for light and dark. This way, during normal playback, I don't waste any CPU cycles on keeping an eye on the ADC.

    The device was designed to work with cheap USB-powered computer speakers, so it has a built-in USB power output, which can be switched off together with playback (small power saving), or run all the time.

    For file system support, I chose the Petit FAT library. It probably wasn't the smartest choice, as I ended up having to extend it a bit.
    I added:
    - Caching of sector ranges for the currently open file, which allows you to stream the contents of a file without glancing into FAT every now and then. Most optimistically, without fragmentation one CMD18 command can read the entire file.
    - Counting elements in a directory
    - Moving backwards in the directory
    - Relatively fast jumping to the nth element in the directory.
    - Saving and restoring the current internal state of the Petit FAT, to be able to save the state file if necessary without closing the file being played.

    Initially, I didn't know how to go about implementing song shuffling. I really wanted to avoid repeating songs during playback, but naive implementations (e.g. keeping a bitmap of things already played) could not work well with such limited RAM.
    In the end, after consulting with AI I arrived at the code, which can be seen in the file feistel.cpp . The algorithm does a permutation of the set of possible tracks 1...N into a set of shuffled tracks 1...N based on a key.
    The key is either fixed - provided by the user in the configuration file (as a seed), or generated based on the value of a timer spinning all the time in the background + crc32. The randomness is influenced by the card's latency and the user's button press times.
    As the playback order is predetermined by permutation, you can freely navigate through the tracks without repetition. Of course, the randomisation can be switched off and then the songs play in the order in which they were copied into the catalogue. For alphabetical sorting one would run out of ram.
    In the final stages of playback, I added an effect of smoothly turning the sound up and down when switching the lights on and off - so that the music doesn't play back suddenly.
    In the configuration, you can set how fast the music should be loudened and muted (and whether it should be muted at all), and whether this should also happen when changing the mode with a button.

    During the project, I sat a lot on how to make the best possible use of the SD card. Initially, I expected that reading a single sector using CMD17 and cleverly 'asking' the card for the next sector ahead of time would be comparable to using CMD18 (reading multiple sectors).
    In reality, yes, on some cards it worked, but surprisingly many "malicious" cards were periodically doing some sort of background operation, which increased the wait time for each sector enormously.
    Well, and I had the effect of 2 minutes of trouble-free playback followed by 20 seconds of complete "chaff". I conclude that the cards get their performance class with the CMD18 command and no other.
    It's also possible that SPI mode doesn't guarantee anything and I was just lucky that with CMD18 the cards turned out to be fast enough.


    The interface is simple:
    - Left button, press: change mode (Auto - Light Sensor/On/Off). Hold: next folder.
    If the light sensor is off, there is no auto mode.
    - Right button, press: Next song. Hold: previous song.
    - LED lights up when a song should be playing.

    Configuration is possible by creating a config.ini file on the memory card:

    ; LooTunes config file
    
    ; Enable random playback mode. 0: disabled, 1: enabled
    ; This affects playback order in subdirectories. Directory selection order is not randomized.
    random_mode=1
    ; Randomization key (32-bit unsigned integer). Change this value to get a different order.
    ; Set to 0 to generate a random key based on time each time a new directory is being opened.
    seed=0
    
    ; Light intensity auto power on / power off feature
    ; Light feature enabled, 0: disabled, 1: enabled, normal, 2: enabled, reversed
    ; In normal mode, light value higher than on_threshold will turn on the music
    ; and light value lower than off_threshold will turn off the music.
    ; In reversed mode, light value lower than on_threshold will turn on music
    ; and value higher than off_threshold will turn it off.
    ; Light sensor range is from 0 to 4095, where 0 is the darkest value and 4095 is the brightest.
    ; When light feature is disabled, player will only have two modes: forced on and forced off.
    light_mode=1
    on_threshold=2000
    off_threshold=500
    
    ; USB port power. 0: port always powered off; 1: port always powered on; 2: port powered on during playback.
    usb_mode=2
    
    ; Fade in / fade out effect
    ; When turning music on and off, the player can slowly fade in or fade out music in 8 steps.
    ; This value specifies how long (in ms) each step should take. Set to 0 to start/stop instantly.
    fade_in=50
    fade_out=100
    ; If instant_mode_change is set to 1, fade in / fade out will be skipped when changing mode (left button press).
    instant_mode_change=0
    
    ; Current state saving (on SD). Requires state.bin file to be present in the root directory.
    ; Save current directory on directory change. Generate write cycle when changing directory.
    save_directory=1
    ; Save current track. Can wear card a little more. Saving track will enable saving directory as well.
    save_track=1
    ; Save current playback mode (light sensor / forced on / forced off). Generate write cycle when changing mode.
    save_mode=1
    
    ; Jump to next directory after current one is finished
    ; 0: loop current directory, 1: jump to next directory
    jump_next_dir=1


    The current status is saved in the state.bin file. What is saved there can be set in the configuration. More stuff will put more load on the card, but with modern cards with wear leveling it should still be a trace amount of writes.
    A state write is always an overwrite of one sector on the card. If the state.bin file is missing, state writing is disabled.



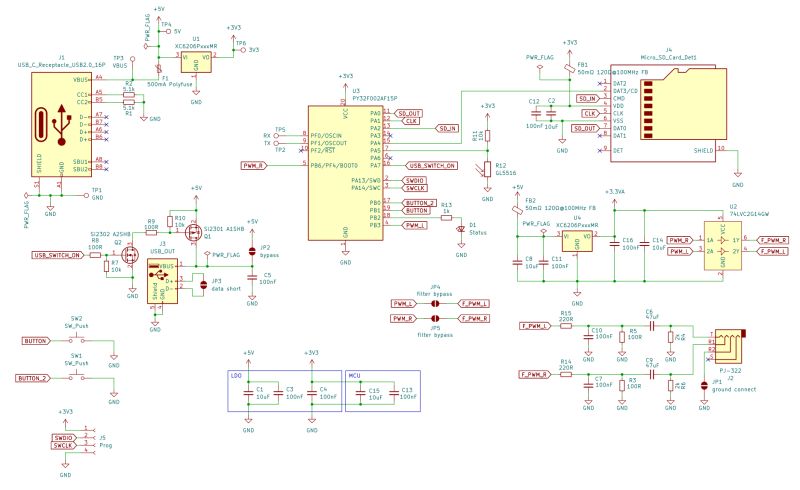
    Schematic and PCB:
    The schematic diagram and PCB were designed in KiCAD and the PCB was manufactured in a cheap PCB shop. The PCBs are double-sided, any normal PCB manufacturer should seamlessly produce them in the cheapest option.

    Schematic diagram of a small audio player with PY32F002AF15P microcontroller
    Two red PCBs with LooTunes FxDev.pl and a fox logo, populated with SMD pads

    The main microcontroller is Puya PY32F002AF15P6TU, used as PY32F030. All the pieces I checked worked, but the manufacturer does not guarantee the existence of the peripherals I am using.
    The whole thing is powered at 3.3V by two "662K" type stabilisers - very cheap and common clones of the XC6206P332MR. The second stabiliser is used to power the buffer to the sound on the 74LVC2G14GW.
    Schematic the entire audio output is almost 100% copied from the Raspberry Pi, only there the more expensive NC7WZ16 is used, which can also be inserted here without any modifications. It's just a buffer, so it sounds the same.
    In the first version there was no buffer but only a low-pass filter and unfortunately the operation of the memory operation card was very clearly audible. Adding a separate 3.3v stabiliser and buffer has SIGNIFICANTLY improved the sound quality.
    I have made jumpers on the PCB that can be soldered to omit the second stabiliser and buffer - it will work, just worse.
    There's also a jumper to cut the ground from the mini jack - I wanted to avoid a ground loop when feeding the speakers from the USB A socket of the device, but in practice you're unlikely to hear the difference.

    I realise that the low-pass filter used will absolutely not help the PWM carrier: 44100Hz. In the attached samples it is clearly visible, but under normal conditions it is not audible.
    As far as I know, it is not possible to construct a simple low-pass filter at 44100Hz that would not massacre the treble.

    The USB A socket control is implemented on 2 standard Si2302 and Si2301 mosfets. I wouldn't overload this port, but for USB speakers it's enough.
    There is a jumper, which allows you to omit this part of the circuit as well and not fill the transistors - then the port will always be on. You can, of course, leave the port unmanned if you don't need it.
    The circuits used are cheap enough that the sockets may turn out to be the most expensive part of the whole.

    Programming is done via the SWD socket, and for programming and all development I used probably the cheapest possible programmer: a debugprobe based on the Raspberry Pi Pico. You can buy a clone of the board from the Chinese for as little as a dollar, and the original one is also very cheap.
    There is a chance that other programmers like J-Link or maybe even ST-Link will work. I programmed the whole thing with PyOCD, previously aided by my 'dirty' OpenOCD fork with Puy support added.
    I thought it would be possible to program the board via a simple USB-TTL adapter, but the RX and TX leads on the pads were connected to pins other than those used by the built-in bootloader....
    If anyone gets carried away with recreating the design I would be happy to help with programming.

    Housing:

    Four 3D-printed enclosure parts in different colors laid out on a desk

    The enclosure was designed in Blender and made by 3D printing. It is divided into three relatively easy to print pieces, which tightly graft together using snaps.
    I left 2 mounting holes on the PCB which were ultimately of no use - everything sits stably without screws.
    The whole thing is simple to print, only working cooling is required to make a few curves. In addition, the adhesion of the layers must be good enough that the hooks do not break during assembly.
    It is possible to print completely without supports, positioning the objects flat so that nothing - apart from the indentations for the ports - hangs in the air. By printing the three elements separately, a variety of colour variations can be achieved without a special printer :)
    The whole thing weighs about 8.5g and prints in less than 30min on a faster printer.
    Probably the best effect is when printed on a rough PEI base - this gives a slight texture that hides imperfections in the print.

    Assembly:
    I soldered the PCB myself, although for a fee you could ask the PCB manufacturer to cast the components.

    I started the whole thing by greasing everything with flux and tinning the pads of the smaller components.
    Red PCB with white silkscreen, labeled “LooTunes” and “FxDev.pl” at the center

    I then soldered the MCU, the positioning was not perfect but I found that I would improve it at the next stage.
    I placed the PCB on a small hotplate and turned on the heating. The tin melted and with some adjustments with tweezers, the components settled into place.

    Red LooTunes PCB with microcontroller and SMD components mounted.
    Finally, I soldered the through-hole components, USB port, buttons and memory card slot with a soldering iron.
    Close-up of red LooTunes PCB with USB ports, mini-jack, and control buttons

    After assembling the components, it is worth checking that 3.3V is being generated correctly. If it is, you can connect a programmer/debugger and upload the software.
    After inserting a properly prepared card (and enabling the appropriate mode), the music should start playing.

    I start assembling the chassis by inserting the PCB into the centre piece (body). The PCB needs to pop satisfactorily into its slot and the buttons need to start clicking.
    Small music player in red casing with USB, mini-jack connectors and light sensor

    I then push in the 'cap' on top and the base carefully, which completes the assembly of the unit.
    Small device in a red and black casing with two buttons and a USB Type-C port.

    Costs:
    The costs I incurred were less because I bought parts in larger quantities.
    The finer things such as resistors and SMD capacitors I don't write down - it would come out to cents, and I bought them for many different projects.
    The same goes for used filament - I already had filament and a kilo spool can be bought for as little as 20zl. The complete housing weighs 8.5g.

    Converting, for 5 players:
    - PCB $4.17 (JLCPCB: $2 PCB, shipping and taxes: $2.17) = ~PLN15
    - MCU: PY32F002AF15P6TU (LCSC, I bought 300 pieces at one time): $0.08 * 5 = $0.40 = ~$1.46zł
    - USB socket A (on aliexpress) $1 for 10 pieces = $0.50 = 1.82zł
    - USB C socket (LCSC) $0.06*5 = $0.30 = 1.09 PLN
    - Mini-jack socket $0.08*5 = $0.40 = ~$1.46zł
    - Buffer 74LVC2G14GW $0.03 * 5 = $0.15 = 0.55 PLN
    - Buttons (LCSC) $0.02 pcs *2 *5 = $0.20 = 0.73 PLN
    - Time (otherwise I would have played the game anyway) $0 = 0zł

    Total: 22.11zł for 5 pcs = 4.43zł for 1 pcs.

    Of course, cheap USB-powered speakers for a computer is an additional cost: about 20zl, and an SD card, e.g. 64GB is 8zl.

    Everything you need to create and develop the project: schematic, project in KiCAD, enclosure as well as the whole firmware is available on my github:
    https://github.com/l0ud/LooTunes
    The licence is MIT.
    For those who just want to reproduce the project, I invite you to the assets directory, where there is already built FW and Gerbery for PCB production:
    https://github.com/l0ud/LooTunes/tree/master/assets

    In the attachments I provide the same, files latest at the time of writing the message.
    In addition, I am adding 2 audio samples: a new sausage type track, and something with a higher dynamic range where the imperfections of the 10bit audio will be more audible.
    I originally recorded them specifically lossless with a higher sampling rate to show the 'carrier' pwm at ~44100Hz. It is clearly visible on the spectrogram:
    Spectrogram of an audio file showing dense high-frequency components
    Unfortunately the forum will not accommodate such large files. So in the end I put the samples in a 44100Hz mp3 to evaluate the audible bandwidth ;)

    Files to SBC can be converted using FFmpeg, the command is:
    ffmpeg -n -i "plik_wejsciowy.mp3" -ac 2 -c:a sbc -b:a 328k "plik_wyjsciowy.sbc"

    I have put a bash script on the repository that converts all mp3 and flac files from the "in" directory to the "out" directory:
    https://github.com/l0ud/LooTunes/blob/master/assets/convert.sh

    The main directory should contain the config.ini file and the state.bin file (if you want to store the current state). The .sbc files must be in the subdirectories. If you don't want to divide the music into folders, you should create at least one folder anyway and put the files there.

    A short video demonstrating how it works:




    Feel free to comment but don't eat me up as this is my first DIY here ;)
    Attachments:
    • sample_kielbasa.mp3 (9.79 MB) You must be logged in to download this attachment.
    • sample_marsz.mp3 (7.08 MB) You must be logged in to download this attachment.
    • karta_sd.zip (1.42 KB) You must be logged in to download this attachment.
    • firmware_wsad.zip (73.47 KB) You must be logged in to download this attachment.
    • gerbery.zip (136.45 KB) You must be logged in to download this attachment.
    • schemat.pdf (85.98 KB) You must be logged in to download this attachment.

    Cool? Ranking DIY
    About Author
    Tailsy
    Level 15  
    Offline 
    Tailsy wrote 85 posts with rating 57, helped 14 times. Been with us since 2009 year.
  • ADVERTISEMENT
  • #2 21755670
    gulson
    System Administrator
    Posts: 29250
    Help: 148
    Rate: 5985
    Thanks to the kiblogracker, every sitting will even be an encounter with what is most important.
    You've chosen the songs perfectly - from the very first sounds you can feel that they allow you to release everything that's inside you :)

    In a word: CONGRATULATIONS on the whole, complete project this with PY32.
    Allow me to translate into English? Let the whole world see how you can contemplate pleasantly while sitting.

    Drop me a PM on PW and I'll send something, maybe it'll come in handy for the next realisation of kiblograjk v2! :)
  • #3 21755676
    Tailsy
    Level 15  
    Posts: 85
    Help: 14
    Rate: 57
    Sure, you can translate ;) I myself plan to describe it nicely in English, hence the language in the film and also the English name (LooTunes) in places.
  • #5 21755698
    gulson
    System Administrator
    Posts: 29250
    Help: 148
    Rate: 5985
    Contrary to appearances, music doesn't have to be immediately associated with one thing ;)
    It's enough that it's simply the beats getting out slowly and relaxing.
  • #6 21755710
    auto_joker
    Level 12  
    Posts: 54
    Help: 2
    Rate: 7
    The design could be refined so that the sounds emerge from inside the toilet bowl. Obviously it is about music . . . :-)
  • ADVERTISEMENT
  • #7 21755716
    gulson
    System Administrator
    Posts: 29250
    Help: 148
    Rate: 5985
    And now I thought of shy girls, she walks into the loo, fires up the music manually and drowns out her noises.
    A loo in every home and public toilet.
    You click and the music flies until the lights go out.
  • #8 21755718
    Tailsy
    Level 15  
    Posts: 85
    Help: 14
    Rate: 57
    auto_joker wrote:
    The design could be refined so that the sounds come from inside the toilet bowl. Obviously it is all about the music . . . :-)

    Well unfortunately, one of the first comments I got was that the whole thing should look like a toilet cube, not a dishwasher cube ;)
  • #9 21755728
    m2606
    Level 34  
    Posts: 2635
    Help: 168
    Rate: 547
    auto_joker wrote:
    The design could be refined so that the sounds come out of the inside of the toilet bowl.

    Concert? :-)
    I went "ready-made",until I am ashamed now....
    Tailsy wrote:
    don't eat me, because here is my first DIY

    After all, there is nothing to attach here :-)
  • #10 21755758
    Damian_Max
    Level 21  
    Posts: 393
    Help: 40
    Rate: 96
    After the title and the first picture, I thought that it sticks under the board and that the music starts when you sit down xD (ala music box) xD. xD.
    Off topic, but I also once solved such a problem, I went with a ready-made for a couple of quid, such a mini radio+SD+BT, with a rechargeable battery → it generally worked well; the only drawback was the start sound.

    The determination and extent of your dependency modifications is impressive, congratulations!
    Did you do this for a long time? How many iterations of coding and testing did you need to achieve this effect?
    I ask because I'm curious, and you also wrote that you discovered peripherals from outside the documentation as I understand it xD.
  • #11 21755768
    Tailsy
    Level 15  
    Posts: 85
    Help: 14
    Rate: 57
    Damian_Max wrote:
    Have you been doing this for a long time? How many iterations of coding and testing did you need to achieve this result?

    To be honest I started with some experience, as I've done 2 other projects with puya before (and I can see that there are huge leftovers from the previous project in the commit history, oops). But it's safe to assume that this player has been in the making since March, where basic funkiness (playing stereo seeing light) was achieved in August, which is when I started running the git in earnest.
    Obviously all done as a side hobby project in the evenings.

    There have been a few 'milestones' in the software.
    1. File system starts, I can see that it reads the SBC file, but it takes far too long.
    2. After adding card sector cache: file reads at OK speed, no decoding yet.
    3. The decoder tries to decode the file, but it is running out of RAM, the stack is driving into the file system and crashing it.
    4. After disabling -flto in the compiler (reduces stack usage), improving the script linker, the Decoder reads the file and produces samples, the DMA spins up and changes the PWM fill. The whole thing is mono, crackles and sounds terrible, you can barely guess what the track was supposed to be.
    5. Fixing a bug in the cyclic buffer implementation: the music starts to sound OK, but only mono.
    6. After battles with the DMA which didn't want to trigger 2 transfers, discovery of the poorly documented ACKLVL bits in SYSCFG->CFGR3. We have the foundations for stereo! Unfortunately the decoder doesn't make it in time with 2 channels and everything crackles.
    7. I've rigged everything straight in the SBC decoder and discovered that taking the -s flag (optimize for size) out of the compiler speeds things up: the decoder handles the stereo just fine, and only with certain cards. But I already know it will work.
    8. Optimising card reading - using the multi-sector read command, avoiding reading FAT during playback, starts to work with every SD card I have.
    9. Trinkets: light response, folder handling, fade-in, fade-out, track shuffling....

    In terms of hardware, there have been 3 iterations. The first was a version on a breadboard (in an adapter I made myself), with a soldered Sd-MicroSD adapter that served as a card slot. On this I first proved that what I wanted could be done (stereo playback without clipping on a "gold" card).
    Then I designed a PCB version one (it's on the repo) which seemingly worked, but I made without knowing it some passive two-stage low-pass filter which clipped way too low. Go could be bypassed, but whatever I did, the noise from the memory card played first fiddle. In v2 I copied the buffer idea from the Raspberry Pi and already achieved acceptable quality without card squeaks.

    Damian_Max wrote:
    I'm asking because I'm curious and you also wrote that you discovered peripherals from outside the documentation as I understand xD.

    The documentation is there, you just need to read the reference manual for py32f030 instead of py32f002 ;)

    Of the featurs that should not be there I use:
    - PLL (up to 48MHz)
    - DMA
    - SPI with divider 2 (should be slower)
    - additional 1kB of ram
    - an extra 12kB of flash memory (well, actually the whole thing takes about 28kB)
    - TIM3
    - TIM14
  • #12 21755783
    dorge
    Level 11  
    Posts: 10
    Sell it to the Japanese. They have been drowning out noises in public toilets for a long time. For them, it's their daily bread.
  • ADVERTISEMENT
  • #13 21755888
    Homo_toxicus
    Level 27  
    Posts: 1100
    Help: 76
    Rate: 372
    My world will never be the same again.
  • #14 21755972
    Anonymous
    Level 1  
  • #15 21755999
    Tailsy
    Level 15  
    Posts: 85
    Help: 14
    Rate: 57
    Thanks, I have corrected the description. They were obviously meant to be 44100Hz.
  • #16 21756002
    Anonymous
    Level 1  
  • #17 21756097
    pikarel
    Level 39  
    Posts: 4965
    Help: 407
    Rate: 1823
    Another DiY gem in the full sense of the words from the abbreviation, so I'll just write: a huge plus from me.
    Your description contains everything important, and you elaborate the rest in subsequent posts.
    Someday I would probably have been tempted to make this player, now I'll just congratulate you on the project and its completion.
  • #19 21756656
    megao
    Level 25  
    Posts: 690
    Help: 66
    Rate: 90
    A well-thought-out and refined project, optimised in terms of production costs.
    Maybe it is worth thinking about commercialisation?
    I would be happy to purchase such a device, preferably in a self-assembly version.
  • #20 21757035
    Tailsy
    Level 15  
    Posts: 85
    Help: 14
    Rate: 57
    With selling as a product there would be the problem that this player does not support Spotify ;) . Nowadays many people won't know how to format a memory card to Fat32, how to get mp3 files and how to copy them. And here, after all, there are no mp3s, just the odd .sbc.
    I don't see it as a beginner's kit either, as there are SMD 0402 components and it's best soldered on a hotplate. My hotplate cost 40PLN, but still, not many people have it.
    Perhaps it would make sense as an intermediate kit with a pre-programmed MCU, SMD components and an already printed case, but every more advanced "maker" has some kind of 3D printer, and parts beyond the MCU are probably the most common "jelly bean" components. The CPU, on the other hand, can be bought for a pittance on lcsc or a bit more expensive on aliexpress. Well, and organising the sale is a bigger undertaking though.
  • ADVERTISEMENT
  • #21 21757040
    szeryf3
    Level 30  
    Posts: 2046
    Help: 12
    Rate: 671
    What a time when the ,,kiblo player" eliminated the ,,People's Tribune" .
    What am I going to tell my elders that it's time for a new one.

    Cool DIY.
  • #22 21757086
    klamocik
    Level 36  
    Posts: 3034
    Help: 332
    Rate: 716
    I old electrician really am backwards....how to get off the ground here. I'm not insulting the subject and the skills but do you need toilet paper with a tune???.
  • #23 21757136
    m2606
    Level 34  
    Posts: 2635
    Help: 168
    Rate: 547
    Not essential, but what's wrong with that? At my place, for example, the speakers are set into a recess in the wall to deepen the bass and reverberation
    My wife soaks in the bathtub and listens to it. It is quite pleasant when something is playing.
  • #24 21757217
    Homo_toxicus
    Level 27  
    Posts: 1100
    Help: 76
    Rate: 372
    klamocik wrote:
    ..... I'm not insulting the subject and the skills but do you need toilet paper with a tune???.


    I'm probably a similar age and my first thought was "it's not the first of April after all". But after thinking about it for a while and listening to a few samples I thought "All in all, why not?"😂
  • #25 21757252
    jackfinch
    Level 19  
    Posts: 348
    Help: 21
    Rate: 42
    Tailsy wrote:
    As a kit for beginners I also see it on average, because here are SMD 0402 components and it is best soldered on a heater. My hotplate cost 40zl, but still not many people have it.


    Hello

    Can you show what this hotplate of yours looks like?

    Greetings
  • #26 21757624
    Tailsy
    Level 15  
    Posts: 85
    Help: 14
    Rate: 57
    jackfinch wrote:
    Tailsy wrote:
    As a kit for beginners I also see it on average, because here are SMD 0402 components and it is best soldered on a heater. My hotplate cost 40zl, but still not many people have it.


    Hello

    Can you show what this hotplate of yours looks like?

    Greetings


    Two compact hot plates with OLED displays, one rusty, the other clean

    The one on the left, but thoroughly cleaned of flux :P Unfortunately they now seem to only sell ones like the one on the right - it has inferior software - can't make a good PID and squeaks. Whether it's a fake or an "upgrade" from the manufacturer is hard to say. Of course both can be used and work, just the one on the left works better.
  • #27 21758432
    jackfinch
    Level 19  
    Posts: 348
    Help: 21
    Rate: 42
    Hello

    I found this heater on Ali: G3061 PD65W Mini Hot Plate Digital Soldering Preheating Rework Station, but I didn't expect it to be so small 6cm x 6cm x 4cm, in the picture it seems bigger. Also its use is only for small projects like yours.

    Regards
  • #28 21758440
    Tailsy
    Level 15  
    Posts: 85
    Help: 14
    Rate: 57
    >>21758432
    Its size is actually 5.5cm x 5.5cm. I have made larger PCBs piece by piece, but it is unlikely to be suitable for boards larger than 10x10cm. Unless as a spot heater. The soldering photo is under a magnifying glass, this pcb as well as the whole project is very small ;)
  • #29 21758536
    acctr
    Level 39  
    Posts: 4514
    Help: 388
    Rate: 1989
    Some comments on the programme
    Tailsy wrote:
    I initially didn't know how to go about implementing song shuffling. I really wanted to avoid repeating songs during playback, but naive implementations (such as holding a bitmap of things already played) couldn't work well with such limited RAM.
    Eventually, after consulting the AI I arrived at the code you can see in the feistel.cpp file. The algorithm does a permutation of the set of possible tracks 1...N into a set of shuffled tracks 1...N based on a key.

    AI has made an effort, but you might as well have used a simple bijective function here with a modulo operation, much simpler to implement and using fewer mcu resources. This is literally one line of code. Using the Feistel network used in cryptography here is an unnecessary complication.
    Tailsy wrote:
    For alphabetical sorting you would run out of ram.

    You don't need sorting here, all you need is search, which requires much less memory - a dozen or so bytes per variable plus comparator and loop implementation.
    Helpful post? Buy me a coffee.
  • #30 21758548
    Tailsy
    Level 15  
    Posts: 85
    Help: 14
    Rate: 57
    acctr wrote:
    AI made an effort, but you might as well have used a simple bijective function with modulo operation here, much simpler to implement and using less mcu resources. This is literally one line of code. Using the Feistel network here, as used in cryptography, is an unnecessary complication.

    Bottom line. right. Although it's more likely to be a bit more than one line to calculate the correct coefficients for this function when changing the folder.
    I may add this to the TODO list. Although at the moment I think the main overhead is on flash busy. The timing of changing songs is not affected by this, as it's ultimately just a few simple bit operations anyway.

    acctr wrote:
    You don't need sorting here, just search, which requires much less memory - a dozen or so bytes per variable plus comparator and loop implementation.

    Absolutely agree, after writing this I started thinking about alphabetical playback and how it would be possible. My only concern is that the speed of this could be severely mediocre with large folders, and at least that's what I use the player with: >1000 songs in one folder. For every song change we would have to fly through the file list twice, where the first time - through everything, processing the file names. The current code to jump to the "nth" item doesn't have to look at the file names at all which speeds it up. Well, and I'll honestly admit that I'm a bit "lazy" to bite into PetitFat again.

    Thanks for your constructive comments.
📢 Listen (AI):
ADVERTISEMENT