logo elektroda
logo elektroda
X
logo elektroda

[Beginners] ESP8266 ESP12E Schematic Review for RGBW LED Strip Control—Is Anything Missing?

mmokry 2367 1
ADVERTISEMENT
Treść została przetłumaczona polish » english Zobacz oryginalną wersję tematu
  • #1 15693849
    mmokry
    Level 2  
    Posts: 4
    Hello,
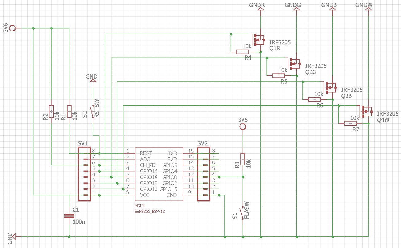
    As a beginner in electronics, I would very much appreciate if you could check if the presented circuit is correct.

    The circuit is based on an ESP8266 chip to act as a driver for an RGBW LED strip over the internet. This is my first circuit drawn in Eagle and the first circuit I want to "iron out" a PCB from.

    Is there anything missing from the schematic (apart from the connectors for the cables, which I have yet to attach to the schematic)? Do I have any errors in the schematic? What is worth looking out for in the future?

    Thank you in advance for any help and advice.

    [Beginners] ESP8266 ESP12E Schematic Review for RGBW LED Strip Control—Is Anything Missing?
  • ADVERTISEMENT
  • #2 15714279
    piterek-23
    Level 33  
    Posts: 3321
    Help: 162
    Rate: 426
    GPIO15 connected to GND
    GPIO02 via resistor to VCC

    You can give 220uF at the VCC leg of the ESP
ADVERTISEMENT