logo elektroda
logo elektroda
X
logo elektroda
ADVERTISEMENT
Treść została przetłumaczona polish » english Zobacz oryginalną wersję tematu
  • #1 15937852
    przemek-maly
    Level 15  
    Posts: 211
    Help: 2
    Rate: 29
    Hello
    Fellows I have a nodemcu with a broken usb socket.
    After an unsuccessful repair attempt by a friend I came up with the idea to hard solder a usb cable.
    Since I bought myself this nodemcu the communication over serial and from the ttl adapter did not work. And here is a request to mark on the photo the usb cable soldering points. I tried to examine this with a meter but the tracks are too small. Nodemcu faulty usb repair
  • ADVERTISEMENT
  • Helpful post
    #2 15937905
    Anonymous
    Anonymous  
  • ADVERTISEMENT
  • #3 15937931
    przemek-maly
    Level 15  
    Posts: 211
    Help: 2
    Rate: 29
    I know that from the dot. Thank you tomorrow soldering iron in hand.
    I have looked but as you can see not successfully. I am not closing the topic until I fix it. Thank you
  • ADVERTISEMENT
  • #4 15942842
    uzi18
    Level 24  
    Posts: 751
    Help: 37
    Rate: 81
    Remember to fix the usb cable - e.g. pass it through a hole
  • #5 15942887
    miszcz310
    Level 25  
    Posts: 717
    Help: 46
    Rate: 178
    Good morning,

    Maybe it's not nice to ask a question to the author of the topic, but I wanted to ask how the "not working" of the adapter manifests itself?
    I'm asking because I have the same module and they are simply badly designed, that is, ch431 (adapter) minimally works up to 3.3V, but the power supply is so strangely designed that this IC gets voltage through a stabilizer (the same as esp, that is at 3.3V). However, the input of this stabiliser gets the power from the usb but through diodes (gate or). This drop on the diode sometimes makes that there is less than 3.3V behind the stabiliser and this is already too little for the ch431.

    In my case it was that the transmission was terribly unstable, especially when esp was trying to do something and every now and then there were transmission errors and connection breaks. What helped in my case was applying 5V to Vin. This solved the power supply problems (as I understand it simply the current capacity improved).

    Regards
  • #6 15943003
    przemek-maly
    Level 15  
    Posts: 211
    Help: 2
    Rate: 29
    Hello
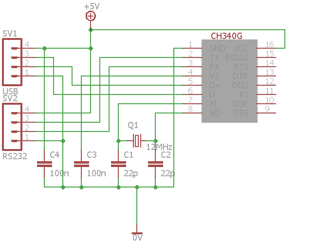
    I soldered the usb cable according to the schematic.
    I only connected the vcc straight to the 3.3v stabiliser.

    As for communication, out of two ttl adapters, not a single one communicated with the nodemcu. I even tried uploading something via arduino Leonardo and nothing.
    But with a working usb I don't need it anymore.
  • ADVERTISEMENT
  • #7 15943013
    miszcz310
    Level 25  
    Posts: 717
    Help: 46
    Rate: 178
    Well if it's already working then great! :D
  • #8 15943020
    przemek-maly
    Level 15  
    Posts: 211
    Help: 2
    Rate: 29
    Thank you very much for your interest and help I am closing the topic.
ADVERTISEMENT