logo elektroda
logo elektroda
X
logo elektroda

Is a transistor necessary to control the SSR G3MB-202P from the ESP12E?

okosoko 3927 10
ADVERTISEMENT
Treść została przetłumaczona polish » english Zobacz oryginalną wersję tematu
  • #1 16140443
    okosoko
    Level 11  
    Posts: 32
    Hello, masters please advise on the necessity of a transistor to control an SSR relay from an Esp12E.
    Is it necessary to use a transistor for such an SSR or not Link
    I have very little knowledge of electronics so please be understanding.
    Greetings
  • ADVERTISEMENT
  • #2 16140444
    tos18
    Level 42  
    Posts: 7032
    Help: 1093
    Rate: 1816
    All great just don't know what you want to control this ssr from so don't know if a transistor is needed or not.
  • ADVERTISEMENT
  • #3 16140445
    okosoko
    Level 11  
    Posts: 32
    tos18 wrote:
    All great just don't know what you want to control this ssr from so don't know if a transistor is needed or not.

    I wrote Esp12E, but for clarity I will link Link
  • ADVERTISEMENT
  • #4 16140447
    tos18
    Level 42  
    Posts: 7032
    Help: 1093
    Rate: 1816
    It says the module is supplied with 3.3V and ssr's are available for 5,12,24V and with a "diode only" input. Which ssr are you using ?
  • #5 16140449
    okosoko
    Level 11  
    Posts: 32
    tos18 wrote:
    Which ssr are you using ?

    I have the one with 5V control
  • ADVERTISEMENT
  • #6 16140450
    tos18
    Level 42  
    Posts: 7032
    Help: 1093
    Rate: 1816
    I'm afraid you won't be able to play without an additional transistor. The ESP wants 3.3V and the relay wants 5V.
  • #7 16140451
    okosoko
    Level 11  
    Posts: 32
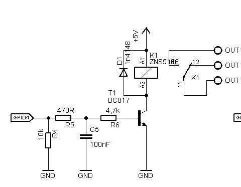
    Is a transistor necessary to control the SSR G3MB-202P from the ESP12E?
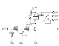
    So I would have to use something similar to this ?
  • #8 16140544
    dondu
    VIP Meritorious for electroda.pl
    Posts: 13906
    Help: 1292
    Rate: 809
    Yes, except that R5, R4 and C5 can be omitted.
  • #9 16140563
    czasnagli
    Level 18  
    Posts: 679
    Help: 16
    Rate: 102
    okosoko wrote:
    I have very little knowledge of electronics so please be understanding.

    In that case, buy a ready-made module

    Is a transistor necessary to control the SSR G3MB-202P from the ESP12E?
  • #10 16141757
    okosoko
    Level 11  
    Posts: 32
    czasnagli wrote:
    okosoko wrote:
    I have very little knowledge of electronics so please be understanding.

    In that case, buy a ready-made module

    Is a transistor necessary to control the SSR G3MB-202P from the ESP12E?

    The cognitive suck turned on and I would prefer to do something myself <br/span>:D after a lick of knowledge at the time of course.

    Then I would still ask for what purpose someone would use those resistors there? and what transistor would I use in mine?
  • #11 16141822
    czasnagli
    Level 18  
    Posts: 679
    Help: 16
    Rate: 102
    Have you familiarised yourself with the basics of electronics? If not then I would suggest this --> Link to start with
ADVERTISEMENT