 
  
 
As simple radio receivers are invariably of interest, I have decided to present a rather interesting design for the current technical realities. This is one of the first electronic circuits I had the pleasure of building, but unfortunately, for various reasons it lay unfinished for many years. Recently, looking through my electronic scrapbooks, I found that I had everything I needed to complete it.
The schematic diagram of the radio comes from the book "Radio amateurism at school" by W. Kozak, which was recommended to me by a librarian in primary school when I was in grade 3.
Even then, the material in it was somewhat outdated, as germanium tubes and semiconductors had been superseded by silicon for many years. In addition, the components presented in the book could no longer be obtained and the electronics (radio engineering) presented there had long since passed away. However, I managed to accumulate some germanium semiconductors by dismantling from old equipment and other sources. I started assembling the radio using a flask soldering iron, but progress stopped due to some obstacles with making inductive components.
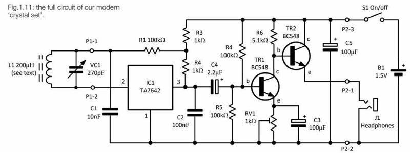
A scan of the radio's schematic can be seen below. Briefly, it is an AM reflex receiver, on germanium semiconductors: two PNP transistors and one blade diode.
 
  
  
  
  
 
As you can see, the reflex circuit is based on a "w. cz." transformer, which I had the most trouble with because I didn't have a suitable core and attempts to make one from ferrite rod, as described by the author, failed.
I have now accumulated a number of cores, including toroidal, which are ideal for this purpose. The biggest challenge was winding the right number of coils, which I managed to do by using the right winding method
 
 
The TG5 transistors have unfortunately been lost somewhere over the years. I used the equivalent AF428 instead of the TG5. There were tables at the end of the book where you could find out about housing types and replacements.
The assembly of germanium semiconductors requires attention, as they are very sensitive to heat. For this reason, I left the 'legs' of the transistors as long as possible. With the diode it was a bit more fun because it turned out that different types of germanium diode give different radio effects. Domestic DOGs were a problem because the radio was agitating, there was no such problem with the Soviet diode found long ago from Rubin, which I finally left.
 
  
  
 
The transformer obviously requires the coils and their ends to be properly connected (which is missing from the schematic).
I didn't want to modify the original circuit, which is why there is no additional amplifier, remaining with a single TG50 powering either the speaker or the headphones. This is one of the simplest class A amplifiers, with a sizable DC component flowing through the driver. I used a 50 Ω high-ohm speaker and a 3.5mm stereo jack headphone socket. The headphones are connected in series, which causes them to act in counter-phase, so I reversed the polarity of one of them. While the speaker doesn't play very loudly the headphones are well driven. The power is high enough that I had to use a level control. This is a 4-position switch that switches the radio's power through 30 Ω and 100 Ω resistors.
 
 
The receiver is powered by three AA batteries in a specially machined space in the case. This configuration establishes the centre of gravity well; there is a speaker on the other side.
 
  
  
 
How the radio plays with the loudspeaker is presented in a video from one of this year's recent editions of 'Summer with Radio'.
The radio is very sensitive, 300 km from the RCN transmitter in Solec Kujawski allows listening on headphones in quite good quality. This is due to the rather long ferrite antenna. Initially, when I started up, I heard nothing in the speaker except a rattling sound, which was not a good harbinger. The cause turned out to be an inductive charger running a few metres away.
Cool? Ranking DIY Helpful post? Buy me a coffee.
 
 
 
 You wrote that the description lacks information on the
 You wrote that the description lacks information on the  
 
 You do not hold firmly to the standards of years  60 those  (PCB) , then I suggest using  Li-ion batteries instead of  AA
 You do not hold firmly to the standards of years  60 those  (PCB) , then I suggest using  Li-ion batteries instead of  AA 
 
 



 




 One like the one in the picture I soldered out of a sat tuner, the conduction voltage is  0.178V 😎 I wonder if it would be better than the germanium one 🧐
 One like the one in the picture I soldered out of a sat tuner, the conduction voltage is  0.178V 😎 I wonder if it would be better than the germanium one 🧐


 




 It's just in case I made a copy
 It's just in case I made a copy 



 
 
