logo elektroda
logo elektroda
X
logo elektroda

SD-MOD-CZ5 Flame Sensor Module: How to Interrupt 12VDC Solenoid Valve on Flame Out?

qwazarpl 2946 9
ADVERTISEMENT
Treść została przetłumaczona polish » english Zobacz oryginalną wersję tematu
  • #1 15997527
    qwazarpl
    Level 20  
    Posts: 1007
    Help: 37
    Rate: 270
    Welcome.

    I would like to ask for your help.

    What do you still need to add to the flame sensor module, symbol SD-MOD-CZ5
    http://automatyka.elstat.com.pl/p37854,modul-czujnika-plomienia-ognia.html

    so that when it detects that the flame is extinguished, it interrupts the supply circuit to the solenoid valve operating on 12 DVC?

    Thank you in advance for your help.
  • ADVERTISEMENT
  • #2 15998801
    wiertacz
    Level 35  
    Posts: 1937
    Help: 311
    Rate: 380
    Something like this will suffice.

    http://automatyka.elstat.com.pl/p38630,modul-...5v-10a-zlacza-zaciskowe-sygnalizacja-led.html

    Unfortunately, from the lack of documentation for this flame sensor module, I'm not sure if you won't still need some sort of button to enable this flame to be lit because as long as there is no flame the circuit will block it from being lit.
  • ADVERTISEMENT
  • #3 15999340
    qwazarpl
    Level 20  
    Posts: 1007
    Help: 37
    Rate: 270
    Thanks for your help.
    Maybe a trivial question, but how do I connect the two correctly so they work properly?

    I won't need the button as I will be lighting the flame manually.
    Only when it goes out should the fuel supply be cut off.
  • Helpful post
    #4 15999460
    wiertacz
    Level 35  
    Posts: 1937
    Help: 311
    Rate: 380
    The button is not supposed to be used for ignition but to manually momentarily bridge the sensor to get the solenoid valve to open the fuel supply to the burner.
    I presume this is for gas.
    Something like on all new gas cookers.
    To light the burner you have to press the knob to get the valve to open and allow the flame to ignite. Once the thermocouple detects the flame, the valve holds.
    When the flame goes out, the valve closes via the thermocouple to prevent the gas escaping.

    This is what I meant.

    Assuming that this flame sensor outputs a high state when it detects the presence of a flame, the relay in the module with the relay will switch on and apply voltage to the solenoid valve.
    When the flame disappears, the relay switches off and interrupts the power supply to the solenoid valve, thus interrupting the fuel supply.
    In the initial state, there is no flame and the sensor will not allow the solenoid valve to switch on.
    And this is where the button is needed.

    The connection of the modules is simple.
    You connect the + connector of the sensor module to the VCC connector of the relay module and connect it to the plus of the 5V power supply.
    You connect the G connector of the sensor module to the GND connector of the module with relay and connect to the GND of this power supply.
    Unfortunately, you need a 5V power supply here because the modules are supplied with 5V.
    You connect the DO connector of the sensor module with the IN connector of the relay module.
    The relay contacts, which are normally open, are connected to the solenoid valve circuit.
  • ADVERTISEMENT
  • #5 16000014
    qwazarpl
    Level 20  
    Posts: 1007
    Help: 37
    Rate: 270
    Thank you very much for your help.
    This is exactly the information I was looking for.
    I asked the seller for help, but it's been a week and no time.....
  • #6 16008602
    qwazarpl
    Level 20  
    Posts: 1007
    Help: 37
    Rate: 270
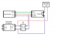
    Please check that I have drawn the connections correctly.
    I also don't know if the power supply used will cope, is it too weak?
    And I also don't know what relatively small device to use to get from 12 VDC, 5 VDC?
    Attachments:
    • SD-MOD-CZ5 Flame Sensor Module: How to Interrupt 12VDC Solenoid Valve on Flame Out? czujnik-plomienia.jpg (42.86 KB) You must be logged in to download this attachment.
  • ADVERTISEMENT
  • #7 16009379
    wiertacz
    Level 35  
    Posts: 1937
    Help: 311
    Rate: 380
    On "paper" the connections are correct.
    The power supply is so on the "limit". But whether it is enough is hard for me to say because I don't know how much current the relay module draws. In addition, the solenoid of the solenoid valve on start-up may need more current and the voltage of the power supply may squat.
    Something like this should suffice as a stabiliser.

    http://automatyka.elstat.com.pl/p37748,modul-stabilizatora-5v-0-8a-lm1117-led.html

    And as I wrote before, if my theoretical considerations are correct (because I didn't have the flame sensor in my hands), in order to light the burner you will need an additional unstable pushbutton, i.e. one that short-circuits the contacts only when pressed and opens its contacts when released. The pushbutton is connected in parallel to the relay contacts.
  • #8 16009430
    qwazarpl
    Level 20  
    Posts: 1007
    Help: 37
    Rate: 270
    What device should be used to obtain 5 VDC from 12 VDC?
  • #9 16010680
    wiertacz
    Level 35  
    Posts: 1937
    Help: 311
    Rate: 380
    Just what I provided in the link above.
  • #10 16010918
    qwazarpl
    Level 20  
    Posts: 1007
    Help: 37
    Rate: 270
    Thank you for the information.
ADVERTISEMENT