logo elektroda
logo elektroda
X
logo elektroda

LED control circuit WS2811, PC817, P-Mosfet - malfunction at 11.5V

krajech 1890 11
ADVERTISEMENT
Treść została przetłumaczona polish » english Zobacz oryginalną wersję tematu
  • #1 20732946
    krajech
    Level 17  
    Posts: 384
    Help: 4
    Rate: 28
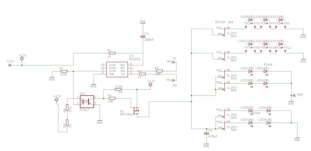
    I made a circuit based on WS2811 , PC817 optocoupler and P-Mosfet to control more leds. The schematic is for one 14led light element controlled from an ESP8266 based controller. All elements (10pcs) are connected with a 3-wire 3x1.5mm2 cable every 50cm. Individual elements flash correctly when connected close to the ESP8266 controller. When connected with a 3x15mm2 wire (approx. 5m) to all lighting elements and a power supply of approx. 14V is applied, it lights up relatively well. However, when reducing the voltage to 11.5V, the Christmas tree starts and all the elements light up as they wish. I have done tests on a shielded cable - it is even worse. On the DO wire from the WS2811 there is a 2kOhm resistor, because only at this resistance the other light elements light up. What could be wrong ?
    Schematic of a circuit with WS2811, PC817 optocoupler, and P-Mosfet for controlling LEDs. .
  • ADVERTISEMENT
  • #2 20732981
    viayner
    Level 43  
    Posts: 10547
    Help: 1557
    Rate: 2004
    Hello,
    as I understand it, the ESP8266 controller is about 5m away from the WS2811 and it doesn't work?
    Everything is fine, strange as if it works, the basics of transmitting digital signals bow,
    with curiosity, if you have an oscilloscope, see what you have at the beginning of the cable and after 5m.
    Greetings
  • ADVERTISEMENT
  • #3 20732986
    Andrzej42
    Level 32  
    Posts: 1534
    Help: 177
    Rate: 320
    You have the Q1 control strangely implemented: 0 logical is ground through a 20om resistor and 1 logical is +12 through 220k - strange that it works anyway. Look for an integrated driver or "on foot"
    Or vice versa....
  • #4 20733046
    krajech
    Level 17  
    Posts: 384
    Help: 4
    Rate: 28
    >>20732981
    Works at 5m but at 14V, at lower voltages below 12V it goes crazy.
  • ADVERTISEMENT
  • #5 20733066
    viayner
    Level 43  
    Posts: 10547
    Help: 1557
    Rate: 2004
    Hi,
    Because you are close to the margin of error,
    Can you explain this "interesting" way of powering this WS2811 chip? He requires a 3.5-5.5V power supply and you are powering it with current, admittedly such a "fabrication" is in the datasheet?
    Greetings
  • ADVERTISEMENT
  • #7 20733124
    HD-VIDEO
    Level 43  
    Posts: 7946
    Help: 1255
    Rate: 1844
    Overdrive

    Directly control N mosfet, +12V > CL2+LED+LED+LED >> D MOSFET, S to ground

    To OUT (WS2811) , resistor (not to exceed approx. 16mA) to +5V or +12V >> 10 ohm resistor to G MOSFET + to GND 10k

    For 5V, Logic Level, for 12V should be enough.

    It is necessary to reverse the logic because there it negates, so software or hardware


    How to be with the optocoupler:
    +12V (+5V) > resistor (16mA) >. LED (A) of optocoupler > LED (K) of optocoupler to OUT (WS2811).

    Transistor of optocoupler; +12V (+5V) >> Collector >> Emitter >> 10 ohm resistor to G MOSFET + to GND 10k

    +12V > CL2+LED+LED+LED >> D MOSFET, S to GND


    When 5V, Logic Level, when 12V should be enough.

    No negation needed
  • #8 20733905
    krajech
    Level 17  
    Posts: 384
    Help: 4
    Rate: 28
    HD-VIDEO Is this how it should look like ?
    Electronic circuit diagram with components such as resistors, capacitors, diodes, and integrated circuits. .
  • #9 21215621
    krajech
    Level 17  
    Posts: 384
    Help: 4
    Rate: 28
    I have modified the diagram slightly. Everything works properly. The individual circuits are connected to each other by a 3-wire wire every metre. This gives the effect of a light hose. However, after some time (at least about a month), a single circuit in the cascade can fail. The WS2811 always fails. I have only one outB output used in the circuit . Can the other outputs " hang" without potential ?
    Electrical schematic with WS2811 chip and connected LEDs. .
  • #10 21215634
    viayner
    Level 43  
    Posts: 10547
    Help: 1557
    Rate: 2004
    Hello,
    I remember there was once a discussion somewhere that the "Chinese" were saving money on capacitors and adding them in the path of the WS supply reduced the risk of damage.
    Since you have long wires between the circuits, be aware that they can act as a coil, something can be induced in them or they can generate pins that can cause problems.
    Regards
  • #11 21215650
    krajech
    Level 17  
    Posts: 384
    Help: 4
    Rate: 28
    Well there is 22uF and 100nF , do you think that is not enough ?
  • #12 21215657
    viayner
    Level 43  
    Posts: 10547
    Help: 1557
    Rate: 2004
    Hello,
    I don't remember exactly, but there was something about adding a resistor of about 33 ohms on the data lines and something on the power supply, I don't use these circuits, just read something once. You'll have to do some searching.
    Greetings

Topic summary

✨ The discussion revolves around a malfunctioning LED control circuit utilizing WS2811, PC817 optocoupler, and P-Mosfet, specifically when powered at 11.5V. The circuit operates correctly at 14V but exhibits erratic behavior at lower voltages. Users suggest checking the signal integrity over long distances using an oscilloscope and highlight potential issues with the control implementation of the P-Mosfet. The WS2811 requires a power supply of 3.5-5.5V, raising concerns about the current setup. Recommendations include using integrated drivers, adding resistors on data lines, and ensuring adequate decoupling capacitors to mitigate issues caused by long wire runs. The conversation also touches on the reliability of the WS2811 chip over time and the importance of proper circuit design to prevent failures.
Generated by the language model.

FAQ

TL;DR: At 11.5 V over a 5 m run, WS2811 control "goes crazy"; add series data resistors, solid decoupling, and correct MOSFET drive. [Elektroda, krajech, post #20733046] Why it matters: WS2811 timing is tight, and long cables shrink noise margin—small supply drops can derail patterns in real projects.

Quick Facts

Why does my WS2811 chain work at 14 V but fail at 11.5 V over 5 m?

Your long cable raises signal distortion and voltage drop. At 14 V there’s extra headroom; at 11.5 V the logic margin shrinks and timing errors surface. That’s why the pattern goes unstable only at lower bus voltage. Improve margin with series data resistance and robust local decoupling. Verify with a scope at the controller and at the far end. [Elektroda, krajech, post #20733046]

How should I power the DIP WS2811 from a 12 V system safely?

Use the DIP reference method: feed VDD from 12 V through the specified resistor and decouple close to the IC. Ensure VDD remains within 3.5–5.5 V under load and cable drop. Keep the ground solid between data source and the WS2811. This preserves logic thresholds and timing integrity. [WS2811 Datasheet]

Do I need a series resistor on WS2811 data lines? Where should it go?

Yes. Add about 33 Ω in series with DATA at the driving end. It damps reflections, reduces overshoot, and slightly slows edges for cleaner timing. Place it right at the DO pin (or MCU output). "There was something about adding a resistor of about 33 ohms on the data lines." [Elektroda, viayner, post #21215657]

Shielded cable made my data worse—what should I use instead?

In your test, shielding worsened behavior. Use a twisted pair for DATA and GND to control impedance and maintain a firm reference. Keep the data return short and bonded. If you must use shield, bond it correctly and avoid floating shields along the run. [Elektroda, krajech, post #20732946]

How do I check if the DATA waveform is the problem?

Use an oscilloscope. Probe at the controller output and at the WS2811 input after the long cable. Compare rise/fall times, overshoot, and amplitude. Look for reflections, slow edges, or undershoot. "See what you have at the beginning of the cable and after 5 m." [Elektroda, viayner, post #20732981]

Why is a 20 Ω to GND and 220 kΩ to +12 V gate network problematic?

That network drives the gate asymmetrically. The 20 Ω pull-down is strong and fast, while the 220 kΩ pull-up is very weak and slow. You get long RC delays, noise susceptibility, and unpredictable switching. Use balanced, defined gate drive instead. [Elektroda, Andrzej42, post #20732986]

How should I drive a MOSFET from WS2811 safely?

Drive an N‑MOSFET low‑side. Add 10 Ω in series with the gate, and a 10 kΩ gate pull‑down to ground. Keep LED current path separate and referenced. If isolating, place the optocoupler before the gate network and size currents correctly. [Elektroda, HD-VIDEO, post #20733124]

Do I need an optocoupler (PC817) here, and how should I bias it?

Only use it if you need isolation. Bias its LED for adequate current so the transistor switches cleanly; around 10–16 mA is typical here. Connect the opto LED from +supply through a resistor to the WS2811 OUT, then use the transistor to pull the MOSFET gate via a 10 Ω/10 kΩ network. [Elektroda, HD-VIDEO, post #20733124]

Is PC817 fast enough for this application?

PC817 is a general‑purpose optocoupler with microsecond switching times. It’s fine for on/off LED loads but too slow for high‑speed data paths. Use it only in the MOSFET gate path, not on the WS2811 data line. Keep IF high enough to avoid sluggish edges. [PC817 Datasheet]

Can I leave unused WS2811 outputs floating?

Yes. WS2811 outputs are controlled current sinks; leaving an unused channel open is acceptable. Do not tie unused OUT pins to VDD. Still decouple the IC and keep the ground solid to avoid coupling noise into active channels. [WS2811 Datasheet]

Why might one WS2811 chip fail in a long "light hose" after weeks?

Long wires behave like inductors and antennas, producing transients that stress the IC. Weak or missing decoupling increases risk. Add adequate capacitance near each WS2811 and tame data edges with a small series resistor. This reduces spikes and ESD‑like events. [Elektroda, viayner, post #21215634]

Where should I put the series resistor on DO, and what value?

Place a small series resistor at the signal source, right at DO. Values around 33 Ω are common for damping. Large values excessively slow edges and reduce logic high amplitude, causing misreads. Keep the ground return tight alongside the data conductor. [Elektroda, viayner, post #21215657]

What data rate does WS2811 use, and why does it matter for wiring?

WS2811 uses an approximately 800 kHz one‑wire timing protocol. Fast edges and tight timing demand clean, well‑referenced transmission over distance. Long cables increase capacitance and reflections, so use series damping, short stubs, and good decoupling to preserve margins. [WS2811 Datasheet]

How do I stabilize a 5 m WS2811 segment quickly?

  1. Add about 33 Ω in series with DATA at the source.
  2. Place 100 nF + 22 µF decoupling at every WS2811 VDD/GND pair.
  3. Measure with a scope at both ends and tweak resistor value for the cleanest edges. [Elektroda, viayner, post #21215657]

One node died and the chain misbehaves—what can I expect?

A single failed WS2811 can disrupt the cascade and randomize downstream behavior. Plan for field replacement and protect nodes with proper decoupling and series resistors. Watch for intermittent faults that appear after weeks of operation. [Elektroda, krajech, post #21215621]
Generated by the language model.
ADVERTISEMENT