logo elektroda
logo elektroda
X
logo elektroda

Which Wi-Fi controlled strip with QC? The interior of the Tapo P300 from TP-Link

p.kaczmarek2 984 3

TL;DR

  • The Tapo P300 smart power strip combines three individually switchable 230V outlets, three USB ports with QC, and support for Apple Home, Amazon Alexa and Google Home.
  • Inside, one large PCB splits into relay, USB, power-supply and Wi-Fi sections, using PN8161/PN8307 for power and an RTL8720CM with external SPI flash plus a CMS8S5880 MCU.
  • The strip cost PLN140, and the USB section delivered more than 3.5 A at 5 V while a Xiaomi device drew less than 2 A at 9 V.
  • QC works as promised, but a hidden microcontroller beside the Wi-Fi chip may complicate software changes and firmware mod is still untested.
Generated by the language model.
ADVERTISEMENT
Treść została przetłumaczona polish » english Zobacz oryginalną wersję tematu
📢 Listen (AI):
  • Bottom of a white TP-Link Tapo power strip with cord and plug on a wooden tabletop
    Did you know that TP-Link also has its own smart products? Here's the Tapo P300, a power strip offering three individually controllable 230-volt sockets and three USB sockets (with QC support), all together with an app and support for Apple Home, Amazon Alexa and Google Home. All bought for just PLN140....
    TP-Link Tapo P300 smart Wi‑Fi power strip packaging with three sockets and USB ports on a wooden surface
    Side panel of the TP-Link Tapo P300 box with feature text, a QR code, and App Store and Google Play icons White power strip with three sockets and three USB ports on a wooden surface White TP-Link Tapo power strip seen from the bottom, with cable and plug on a wooden surface White TP-Link Tapo power strip seen from the bottom, with cable and plug on a wooden surface
    Side panel of a blue TP-Link Tapo P300 box showing specs text on a wooden tabletop
    Tapo power strip with three 230V sockets plus USB-A and USB-C ports, with labeled feature callouts.
    The first impression is positive. The equipment looks solid. It has the option of hanging - horizontally or vertically. Access to the inside is protected by torx screws.
    Bottom of a white smart power strip with QR code, screw, and keyhole mount on a wooden surface
    Indeed, there is overcurrent protection on the side:
    Close-up of a white plastic device with a thick cable on a wooden surface, black round element on the side
    The whole is based on one large PCB. From a distance you can see the relays and separately the section with the USB and Wi-Fi module.
    Inside a power strip: green PCB with relays, USB ports, and a coiled white power cord on a wooden surface Opened power strip showing PCB and attached power cord with plug on a wooden work surface
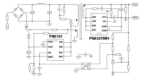
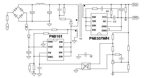
    The power supply section is based on the PN8161 and PN8307.
    Close-up of a PCB with a transformer, PN8161 IC, and a 400 V electrolytic capacitor Close-up of a PCB showing PN8307H IC, SMD parts, and a blue wire soldered to the board.
    The PN8161 is a flyback inverter controller with an integrated keying transistor. It requires a small number of components to operate. Feedback can be taken from the secondary side via an optocoupler. The PN8307 is a synchronous rectifier, it replaces the Schottky diode. It is based on a MOSFET transistor, so there are lower losses on it.
    Block diagram of a flyback power supply using PN8161 and PN8307MH ICs
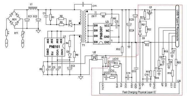
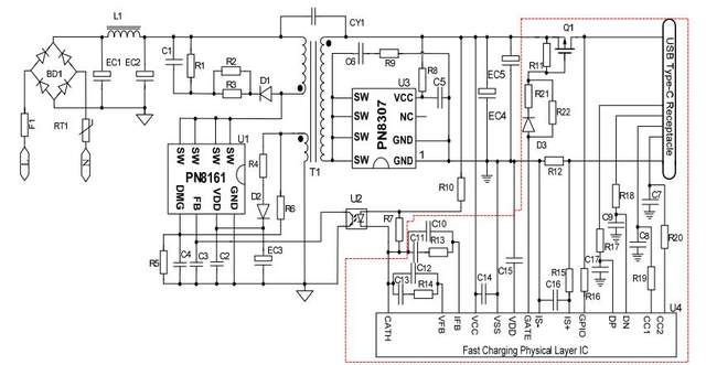
    However, the above schematic does not take into account the QC standard, because it still allows the powered device to negotiate a higher voltage. Let's look at another diagram:
    Circuit diagram of a power supply and QC fast-charging section, with the “USB port & regulate” block highlighted.
    This already illustrates the situation a little better. Here we have a circuit plugged in behind the power supply, which communicates via USB with the device and controls the voltage via an optocoupler. The increased voltage cannot be switched on all the time, as it may damage some devices that do not support it.
    There are additional circuits on the board with the USB ports, probably just for this:
    Inside a power strip: PCB with yellow transformer, capacitors, and USB ports in a white housing
    This explains my oft-verified observation - when powering one device via QC and connecting another at the same time, the voltage drops to 5 V. This is also the case in powerbanks.
    In addition, I see a small inverter in the same section separately:
    Close-up of a PCB section with a 4R7 inductor, a 6-pin IC, and electrolytic capacitors
    This could be the power supply for the Wi-Fi module.
    Executive section - relays for 5V, A1-S-105IA2F(10A).
    Close-up of a blue “Churod” relay on a PCB next to a silver metal shield. Close-up of a green power strip PCB with three blue relays and metal socket contacts in a white housing Inside a power strip: green PCB with wires, metal contacts, and a small daughterboard with chips
    The tracks on the underside are tinned, so they can carry more current:
    Opened power strip with a long green PCB and white housing on a wooden workbench
    The section with the Wi-Fi module remains.
    Close-up of a green PCB with a Realtek RTL8720CM chip and SMD components
    Here we have an RTL8720CM SoC, an external Flash memory connected to it via SPI and a small CMS8S5880 microcontroller.
    The RTL8720CM is supported by OBK , but this microcontroller complicates things.
    I decided to rip the flash memory:
    Close-up of a green PCB with RTL8720CM and CMS8S5880 chips and various SMD components
    I use the CH341 and the NeoProgrammer for this:
    USB programmer with SOP16/8-DIP8 adapter board on a wooden surface
    NeoProgrammer screenshot with “Search IC” window showing detected EN25QH32 memory chip
    Memory is EN25QH32, 32 megabits.
    Backup:
    https://github.com/openshwprojects/FlashDumps/commit/06ed33f56a389ae71ad3d41bdb4736b5fa980b51
    An interesting subtitle from Flash:
    
    0x02080DB: == Boot Loader ==
    0x02080EF: 20:15:00
    0x02080F8: Dec  9 2020
    

    Is this a six-year-old soft?
    
    0x020810C: Invalid FW Image Sigature
    0x020812A: Boot Loader <==
    0x020813C: Boot Load Err!
    0x020814D: Invalid FW Image Signature!
    0x020817C: [CRYP Err]Crypto interrupt doesn't arrive.
    0x02081AA: [CRYP Err]Wait Timeout ips status = 0x%08x, ips err = 0x%08x
    0x02081EA: [CRYP Wrn]Crypto engine doesn't initialize!
    0x0208219: [CRYP Wrn]Crypto engine has initialized!
    0x020825F: [MISC Err]Pin GPIOA_%u is Unknown pin
    

    JTAG?
    
    [MISC Wrn]Pin conflic: JTAG with Log UART
    

    ADK_R16?
    
    component/common/application/apple/ADK_R16/Applications/Powerstrip/../AppBase.c
    /home/jenkins/workspace/P300_V1_RTL8720CM/sdk/rtl8710c/v7.1d/component/common/application/apple/ADK_R16/PAL/HAPPlatformAccessorySetup.c
    

    Device settings - JSON?
    
    {"factory_mode":1,"deviceId":"80225DC53B8D2086B5AEE505AF15A7BC20CD2B6E","model":"P300(FR)v1","mic_mac":"9C532241B42C"}
    

    Cloud address:
    
    0x011074A: https://security-beta.iot.i.tplinknbu.com:443/v1/auth/device
    0x0110787: https://security.iot.i.tplinknbu.com:443/v1/auth/device
    0x01107BF: https://security-alpha.iot.i.tplinknbu.com:443/v1/auth/device
    0x01107FD: https://security-staging.iot.i.tplinknbu.com:443/v1/auth/device
    0x011083D: https://security-beta2.iot.i.tplinknbu.com:443/v1/auth/device
    0x011087B: https://security-beta3.iot.i.tplinknbu.com:443/v1/auth/device
    0x01108DE: staging
    0x01108E6: device-cloudgateway-beta.iot.i.tplinknbu.com
    0x0110913: device-cloudgateway.iot.i.tplinknbu.com
    0x011093B: device-cloudgateway-alpha.iot.i.tplinknbu.com
    0x0110969: device-cloudgateway-staging.iot.i.tplinknbu.com
    0x0110999: device-cloudgateway-beta2.iot.i.tplinknbu.com
    0x01109C7: device-cloudgateway-beta3.iot.i.tplinknbu.com
    


    It remains to check the performance of the ports.
    At 5 volts it is possible to draw more than 3.5 amps:
    Inside a power strip: small fan on a PCB and a red LED segment display Small fan on a PCB module with a red LED display and connected wires
    Xiaomi draws less than 2 A at 9 V:
    Power strip with a “CHARGER Doctor” USB meter plugged in, showing 1.77 A
    Undoubtedly, the QC works and the product meets the promised performance.

    In summary , the strip looks promising, although I have not yet attempted to change its software. I will try to present that in a separate topic. At the moment I'm most happy with the QC and the high current capacity of the USB ports. Cheaper products do not have this. In addition, the interior looks quite solid, there are no thin wires and no excessive savings are visible.
    I don't know about the microcontroller what's next to the Wi-Fi controller. If it's something like the TuyaMCU, where the main Wi-Fi module communicates with an additional MCU, then the redesign will get complicated. Just why would they use it there when the RTL has enough pins to handle relays anyway? Weird.
    That's about it for now. I'll discuss the Tapo application maybe another time.
    Have you used the cloud from TP-Link?

    Cool? Ranking DIY
    Helpful post? Buy me a coffee.
    About Author
    p.kaczmarek2
    Moderator Smart Home
    Offline 
    p.kaczmarek2 wrote 14459 posts with rating 12469, helped 650 times. Been with us since 2014 year.
  • ADVERTISEMENT
  • #2 21876034
    speedy9
    Helpful for users
    Posts: 12021
    Help: 1231
    Rate: 2416
    p.kaczmarek2 wrote:
    I am most satisfied with the QC and the high current capacity of the USB ports.

    Well that's what I think is quite weak about this strip. 18W is a big stretch for Quick Charge. But all in all it makes me wonder why there are no such strips offering higher wattages, with PDs of say up to at least 45W.
  • ADVERTISEMENT
  • #3 21878807
    SP5IT
    VIP Meritorious for electroda.pl
    Posts: 11560
    Help: 1293
    Rate: 1665
    Will this strip withstand 15-16A on a single AC socket?
    M
  • #4 21878902
    speedy9
    Helpful for users
    Posts: 12021
    Help: 1231
    Rate: 2416
    @SP5IT And why would it hold 15-16A on one socket? The relays are for 10A, and the maximum current of 10A is stated on the packaging. The maximum total current for the whole strip is also 10A:

    Which Wi-Fi controlled strip with QC? The interior of the Tapo P300 from TP-Link
📢 Listen (AI):

FAQ

TL;DR: For buyers and modders comparing smart strips, the Tapo P300 gives 3 individually switched AC outlets plus QC USB charging, and the teardown says it "looks promising." It solves two common questions at once: whether the hardware is solid, and why USB fast charging falls back when a second device is added. [#21875966]

Why this matters: This thread answers both the buying question and the reverse-engineering question for a Wi-Fi power strip with app control and USB QC.

Option discussed USB fast-charging level Smart AC control Best fit
TP-Link Tapo P300 18W-class QC, 5V or 9V observed 3 individually controllable sockets Users who want app-controlled outlets plus basic fast charging
Higher-power strip users want At least 45W PD Not specified in thread Laptops, tablets, and newer USB-C devices

Key insight: The P300’s USB section does deliver QC, but it prioritizes safe negotiation over fixed high voltage. When a second USB device is connected, the output can drop back to 5 V instead of holding 9 V.

Quick Facts

  • Price seen in the thread was PLN 140, with 3 AC sockets and 3 USB ports in one Wi‑Fi strip. [#21875966]
  • The strip includes side overcurrent protection, uses Torx screws, and supports horizontal or vertical wall mounting. [#21875966]
  • Measured USB behavior showed more than 3.5 A at 5 V and less than 2 A at 9 V with a Xiaomi device, confirming QC operation. [#21875966]
  • The relay section uses A1-S-105IA2F 5 V relays rated 10 A, and the package also states 10 A max total for the strip. [#21878902]
  • The Wi‑Fi board includes an RTL8720CM, EN25QH32 32 Mbit SPI flash, and a CMS8S5880 helper MCU, which matters for firmware modding. [#21875966]

How does the TP-Link Tapo P300 split control between its three AC sockets and three USB ports?

It separates switched mains control from shared USB charging. The strip offers 3 individually controllable 230 V sockets, while the 3 USB ports sit on a dedicated USB/QC section on the same large PCB. The teardown shows relays in one area and the USB plus Wi‑Fi circuitry in another, so AC switching is per outlet but USB power is handled as a grouped charging subsystem. [#21875966]

Why does the USB output on the Tapo P300 drop back to 5 V when one device is charging with Quick Charge and a second device is plugged in?

It drops to 5 V because QC voltage must be negotiated per connected load. The author repeatedly observed that a 9 V QC session falls back to 5 V when a second device is added. The thread explains that the boosted voltage cannot stay on permanently, because non-QC devices could be damaged, so the control circuit resets to the safe 5 V state. [#21875966]

What charging performance can you realistically expect from the Tapo P300 USB ports at 5 V and 9 V?

You can expect more than 3.5 A total at 5 V and under 2 A at 9 V in the reported test. A Xiaomi phone drew less than 2 A at 9 V, while the 5 V test exceeded 3.5 A. That makes the USB section clearly useful for phones and accessories, but it stays in the 18 W class rather than higher-power laptop charging. [#21875966]

How do you open the TP-Link Tapo P300 safely and identify the power supply, relay, and Wi-Fi sections on the PCB?

You open it by removing the Torx screws, then you can identify the sections visually. The power supply area is the part built around the PN8161 and PN8307. The executive section contains the 5 V A1-S-105IA2F 10 A relays. The Wi‑Fi section carries the RTL8720CM, external SPI flash, and CMS8S5880 microcontroller. [#21875966]

What is Quick Charge and how is it negotiated inside a power strip like the Tapo P300?

"Quick Charge" is a USB fast-charging standard that raises output voltage above 5 V after the powered device requests it, using a control circuit that must fall back to safe default power when negotiation changes. In this strip, the thread shows a post-supply circuit that talks over USB and drives voltage control through an optocoupler, instead of leaving higher voltage enabled all the time. [#21875966]

What is OpenBK7231T_App (OBK) and how does it relate to the RTL8720CM used in the Tapo P300?

"OpenBK7231T_App (OBK)" is custom device firmware that supports several Wi‑Fi SoCs for smart-home hardware, including the RTL8720CM mentioned here, but extra companion controllers can block a simple firmware swap. The author notes that the RTL8720CM in the P300 is supported by OBK, yet the nearby CMS8S5880 makes the mod path more complex. [#21875966]

How can you dump and back up the EN25QH32 flash from a Tapo P300 using a CH341A and NeoProgrammer?

You can do it by removing the SPI flash and reading it externally. 1. Desolder the EN25QH32 32 Mbit flash from the Wi‑Fi board. 2. Connect it to a CH341A programmer. 3. Read and save the dump with NeoProgrammer. The author followed exactly that workflow and then published a backup commit from the extracted memory. [#21875966]

Which chips handle the Tapo P300 power supply and USB charging section, and what do the PN8161 and PN8307 actually do?

The supply section uses the PN8161 and PN8307. The PN8161 is described as a flyback inverter controller with an integrated switching transistor and optocoupler-capable feedback. The PN8307 is the synchronous rectifier that replaces a Schottky diode with a MOSFET-based stage, reducing losses. That pairing explains the strip’s solid USB current delivery. [#21875966]

What role might the CMS8S5880 microcontroller play next to the RTL8720CM in the Tapo P300, and why could it complicate custom firmware work?

It likely acts as a helper controller between the Wi‑Fi SoC and hardware functions, which complicates replacement firmware. The author compares the risk to a TuyaMCU-style arrangement, where the main Wi‑Fi chip talks to a second MCU instead of driving relays directly. That matters because the RTL8720CM itself has enough GPIOs, so any extra MCU adds another protocol layer to reverse engineer. [#21875966]

What happens if you try to draw 15-16A from a single AC socket on the TP-Link Tapo P300 when the relays and packaging are rated for 10A?

You exceed the strip’s stated limit. A reply in the thread points out that the relays are rated 10 A, the packaging states 10 A maximum, and the whole strip is also limited to 10 A total. A 15–16 A load on one socket therefore sits well above both the relay rating and the printed product limit. [#21878902]

How safe and robust is the internal construction of the Tapo P300 compared with cheaper Wi-Fi power strips?

It looks more robust than cheap no-name strips in the areas shown. The teardown notes solid construction, side overcurrent protection, no thin internal wires, and no obvious cost-cutting inside. The underside tracks are also tinned to carry more current, and the board layout cleanly separates relays from the USB and Wi‑Fi sections. [#21875966]

Quick Charge vs USB Power Delivery in a smart power strip: which is better if you want 18W charging today versus 45W or more?

Quick Charge fits the P300’s current design, but USB Power Delivery would better suit users wanting 45 W or more. One commenter calls 18 W "quite weak" for modern expectations and asks why strips do not offer PD at least up to 45 W. In this thread, the P300 clearly satisfies phone-class QC charging, not higher-power USB-C charging needs. [#21876034]

Why are there still so few Wi-Fi power strips with higher-power USB charging like 45W PD instead of only 18W Quick Charge?

This thread suggests the market still targets basic phone charging, not high-power USB-C loads. The only explicit comparison says 18 W QC feels weak and asks why there are no strips with PD up to at least 45 W. That makes the practical takeaway simple: buyers still see many smart strips with modest USB charging even when outlet control is advanced. [#21876034]

What can you learn from the Tapo P300 flash dump, such as bootloader strings, cloud URLs, JSON device settings, and Apple Home ADK references?

You can recover firmware-era clues, cloud endpoints, and model metadata. The dump shows a bootloader timestamp of 20:15:00 on Dec 9 2020, multiple TP-Link cloud URLs, and a JSON-like settings block with model "P300(FR)v1" and a deviceId. It also contains Apple Home ADK_R16 path strings, which strongly tie the firmware to Home integration work. [#21875966]

How well does the TP-Link Tapo cloud work with the Tapo P300, and what should you expect when using it with Apple Home, Amazon Alexa, and Google Home?

You should expect platform support to exist, but this thread does not evaluate cloud quality. The opening post says the P300 supports Apple Home, Amazon Alexa, and Google Home, and the flash dump contains TP-Link cloud authentication and gateway URLs. The author had not yet reviewed the app or cloud behavior and explicitly asked others about their TP-Link cloud experience. [#21875966]
Generated by the language model.
ADVERTISEMENT