This is supposed to be a WIP thread for converting a Smart Gateway, Model: RSH-GW006 to OBK
Purpose is to create a centralized place with descriptions, tools, files and setup for full conversion.
AliExpress link for the device in question - https://www.aliexpress.com/item/1005005591253403.html
Teardown pictures of the device:
Device has 4 small screws hidden under the rubber feet
Board pinout:
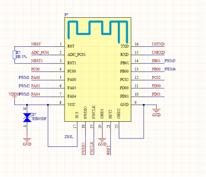
Board schematic:
IMPORTANT!!! in order to set the WBRG1 module into download/bootloader mode, connect UART (GND, 3V3, Rx and Tx) to P1 , pull ENABLE pin to GND, pull LogTX pin to GND via 2k2-4k7 resistor, disconnect ENABLE pin, then disconnect the resistor from LogTX line - device will be in bootloader mode!!
Tools:
Python tool, to download a full backup of firmware, named RTL872xDx python tool.rar attached.
Put the device in download mode and run fr_ff.cmd. If you are having problems with error "import serial" edit rf_ff.cmd from:
to
where 3.12 is the python installation you have on your machine. To find that out open up command prompt (aka CMD) and type "python -V" also play around with number after -b (for baud rate) to see which one will work for you, everything up to 1500000 should work (!?!) This will provide you with full module backup in case you want to revert back if anything goes wrong. ff.bin is the output file and it should be 8Mb after the script is done. (note this is a windows version of instructions obviously change COM5 to whatever COM port you are using, on linux it will be /dev/ttyS0 for example or again whatever you are using)
AmebaD image tool named Ameba-ImageTool_v2.3.2_AmebaD.zip attached. Use the latest build file and add it to the first field as in the picture, don't change anything else, put the device in bootloader mode and click "Download" button. Reboot the device afterwards and it will should appear in you WiFi list as every OBK device does. Connect to it and via address 192.168.4.1 configure to your needs.
Pin setup for OBK:
Simplicity commander for flashing ZS3L module via J-Link (also attached) - https://www.silabs.com/documents/public/software/SimplicityCommander-Windows.zip
J-Link Pinout and link for first AliExpress listing if you need one - https://www.aliexpress.com/item/1005006412575470.html
Another method to flash ZS3L is with universal-silabes-flasher that can be found here (also attached) - https://github.com/NabuCasa/universal-silabs-flasher
***I tried all possible combinations and tools but could not flash ZS3L via UART, if I find the solution I will update the post.
Files:
Latest build can be found here, look for RTL8720D UART flash - https://github.com/openshwprojects/OpenBK7231T_App/releases/
TESTED - ZS3L FW 8.0.2.0 located here - https://www.elektroda.com/rtvforum/download.php?id=1253241
UNTESTED newer firmware's attached and named
firmware-build-zs3l_zigbee_ncp_8.1.1.0_115200.zip
and
firmware-build-zs3l_zigbee_ncp_8.2.0.0_115200.zip
After flashing:
WBRG1 unpaired boot log caputure:
autoexec.bat
Setup and basic HA integration:
Use ZigBee Home Automation (ZHA) integration, it can be found under Setting -> Devices & services -> Add Integration in the bottom right corner of the screen.
When adding a device for port select:
meaning whatever IP OBK has been assigned by DHCP on your network or if statis IP is set use that
and if you flashed the latest ZS3L firmware select Hardware flow control, if not leave it as is, default it no selection
@p.kaczmarek2 feel free to chime in and let's keep this post up to date.
Special thanks to @insmod for porting OBK to RTL8720D and compiling FW for ZS3L module and @divadiow for testing initial releases!!
Purpose is to create a centralized place with descriptions, tools, files and setup for full conversion.
AliExpress link for the device in question - https://www.aliexpress.com/item/1005005591253403.html
Teardown pictures of the device:
Device has 4 small screws hidden under the rubber feet





Board pinout:

Board schematic:

IMPORTANT!!! in order to set the WBRG1 module into download/bootloader mode, connect UART (GND, 3V3, Rx and Tx) to P1 , pull ENABLE pin to GND, pull LogTX pin to GND via 2k2-4k7 resistor, disconnect ENABLE pin, then disconnect the resistor from LogTX line - device will be in bootloader mode!!
Tools:
Python tool, to download a full backup of firmware, named RTL872xDx python tool.rar attached.
Put the device in download mode and run fr_ff.cmd. If you are having problems with error "import serial" edit rf_ff.cmd from:
python rtltool.py -p COM5 -b1000000 rf 0 0x8000000 ff.bin
to
py -3.12 rtltool.py -p COM5 -b1000000 rf 0 0x8000000 ff.bin
where 3.12 is the python installation you have on your machine. To find that out open up command prompt (aka CMD) and type "python -V" also play around with number after -b (for baud rate) to see which one will work for you, everything up to 1500000 should work (!?!) This will provide you with full module backup in case you want to revert back if anything goes wrong. ff.bin is the output file and it should be 8Mb after the script is done. (note this is a windows version of instructions obviously change COM5 to whatever COM port you are using, on linux it will be /dev/ttyS0 for example or again whatever you are using)
AmebaD image tool named Ameba-ImageTool_v2.3.2_AmebaD.zip attached. Use the latest build file and add it to the first field as in the picture, don't change anything else, put the device in bootloader mode and click "Download" button. Reboot the device afterwards and it will should appear in you WiFi list as every OBK device does. Connect to it and via address 192.168.4.1 configure to your needs.
Pin setup for OBK:
],
"pins": {
"25": "LED;1",
"54": "WifiLED;0",
"55": "Btn_n;0"
},

Simplicity commander for flashing ZS3L module via J-Link (also attached) - https://www.silabs.com/documents/public/software/SimplicityCommander-Windows.zip

J-Link Pinout and link for first AliExpress listing if you need one - https://www.aliexpress.com/item/1005006412575470.html

Another method to flash ZS3L is with universal-silabes-flasher that can be found here (also attached) - https://github.com/NabuCasa/universal-silabs-flasher
universal-silabs-flasher --device socket://<OBK_IP>:8888 flash --firmware zs3l_zigbee_ncp_8.2.0.0_115200.gbl
***I tried all possible combinations and tools but could not flash ZS3L via UART, if I find the solution I will update the post.
Files:
Latest build can be found here, look for RTL8720D UART flash - https://github.com/openshwprojects/OpenBK7231T_App/releases/
TESTED - ZS3L FW 8.0.2.0 located here - https://www.elektroda.com/rtvforum/download.php?id=1253241
UNTESTED newer firmware's attached and named
firmware-build-zs3l_zigbee_ncp_8.1.1.0_115200.zip
and
firmware-build-zs3l_zigbee_ncp_8.2.0.0_115200.zip
After flashing:

WBRG1 unpaired boot log caputure:
[TY BOOT2] Images check crc ok, run to application
#example_sw_pta_init success.
sys_thread_new CreatedTask:0x21235a0
interface 0 is initialized
interface 1 is initialized
Initializing WIFI ...Into tuya config loade.
[01-01 18:12:15 TUYA D][uf_flash_file_app.c:215] uf shrink...
[01-01 18:12:15 TUYA I][mqc_app.c:350] mqc app init ...
[01-01 18:12:15 TUYA I][uni_thread.c:228] thread_create name:sys_timer,stackDepth:4096,totalstackDepth:4096,priority:5
[01-01 18:12:15 TUYA I][uni_thread.c:228] thread_create name:cmmod,stackDepth:5120,totalstackDepth:9216,priority:4
[01-01 18:12:15 TUYA D][mqc_app.c:144] mq_pro:5 cnt:1
[01-01 18:12:15 TUYA D][mqc_app.c:144] mq_pro:31 cnt:2
[01-01 18:12:15 TUYA D][svc_online_log.c:295] svc online log init success
[01-01 18:12:15 TUYA D][log_seq.c:887] read m:1 f:0 l:0
[01-01 18:12:15 TUYA I][uni_thread.c:228] thread_create name:wk_th-0,stackDepth:5120,totalstackDepth:14336,priority:3
[01-01 18:12:15 TUYA E][ws_db_gw.c:80] wd_protected_read fails gw_bi -23
[01-01 18:12:15 TUYA D][ws_db_gw.c:208] gw base read finish:-23
[01-01 18:12:15 TUYA D][tuya_bt_sdk.c:92] ty bt cmmod regist ok:1
[01-01 18:12:15 TUYA D][tuya_ble_api.c:312] upd adv para, send conn_req beacon.
[TOS_NOTICE]tuya_os_adapt_param_init mode:0x01
[TOS_DBG]tuya_os_adapt_bt_mode_set ability 0x1 enable, force:1, real_bt_mode:0x1, expect_bt_mode:0x1
[01-01 18:12:15 TUYA N][tuya_ble_api.c:647] ble sdk re_inited
[01-01 18:12:15 TUYA D][tuya_ble_active.c:523] bt active init
[01-01 18:12:15 TUYA N][tuya_bt_sdk.c:141] ty bt sdk init success finish
zigbee_boot_pin(TY_GPIOB4) init output high.
WIFI initialized
init_thread(58), Available heap 0x28d620[01-01 18:12:15 TUYA D][uni_thread.c:250] Thread:sys_timer Exec Start. Set to Running Stat
[01-01 18:12:15 TUYA D][uni_thread.c:250] Thread:cmmod Exec Start. Set to Running Stat
[01-01 18:12:15 TUYA D][uni_thread.c:250] Thread:wk_th-0 Exec Start. Set to Running Stat
[01-01 18:12:15 TUYA N][uni_log.c:197] SetLogManageAttr 2
[01-01 18:12:15 TUYA N][tuya_device.c:155] SDK INFO: < TUYA IOT SDK V:3.1.8 BS:40.00_PT:2.2_LAN:3.4_CAD:1.0.4_CD:1.0.0 >
< BUILD AT:2023_12_11_11_03_30 BY ci_manage FOR ty_iot_gw_wr_wf_sdk AT rtl8720dn >
IOT DEFS < WIFI_GW:1 DEBUG:1 KV_FILE:0 SHUTDOWN_MODE:0 LITTLE_END:1 TLS_MODE:2 ENABLE_CLOUD_OPERATION:0 OPERATING_SYSTEM:98 ENABLE_SYS_RPC:0 RELIABLE_TRANSFER:1 ENABLE_LAN_ENCRYPTION:1 ENABLE_LAN_LINKAGE:1 ENABLE_LAN_DEV:1 >
[01-01 18:12:15 TUYA N][tuya_device.c:156] SDK_ID: TuyaOS2.3.2_ty_iot_gw_wr_wf_sdk_feature-3.1.8-beta.28_rtl8720dn_mini_muli_gw_config_uf_1.0.70-beta.10
[01-01 18:12:15 TUYA N][tuya_device.c:157] [keym557nqw3p8p7m 8721csm_bt_zg_gw 1.7.2] at Dec 11 2023 15:19:06
[01-01 18:12:15 TUYA N][tuya_device.c:158] subdev_max_cnt[128]
[01-01 18:12:15 TUYA N][tuya_device.c:142] ble version:bluetooth_mgr:1.2.2-beta.105 1
[01-01 18:12:15 TUYA N][simple_flash.c:459] key_addr: 0x7d7000 block_sz 4096
[01-01 18:12:15 TUYA N][simple_flash.c:548] get kvs:
0x8c 0xea 0xc 0x12 0xe5 0x43 0xd8 0xba 0xe8 0xbd 0x74 0xe7 0x7a 0xdc 0x1 0xc6
[01-01 18:12:16 TUYA N][tuya_main.c:272] mf_init succ
[01-01 18:12:16 TUYA N][tuya_main.c:273] firmware compiled at Dec 11 2023 15:19:04
[01-01 18:12:16 TUYA N][tuya_device.c:173] cad_ver:1.0.4,sw_ver:1.7.2
[01-01 18:12:16 TUYA E][tuya_gw_prod_test_auth_info.c:553] wd_common_read tptk_mac_need_update ret:-6
[01-01 18:12:16 TUYA E][tuya_gw_prod_test_auth_info.c:31] need not update wifi mac. has not prodtest
[01-01 18:12:16 TUYA E][tuya_ws_db.c:728] kvs_read err:-6
[01-01 18:12:16 TUYA E][tuya_device.c:217] read mf config fail! set to default!
[01-01 18:12:16 TUYA N][user_led.c:458] led_hardware_init,pin -> TY_GPIOA25
[01-01 18:12:16 TUYA N][user_led.c:458] led_hardware_init,pin -> TY_GPIOB22
[01-01 18:12:16 TUYA N][tuya_gw_mgr.c:1014] current gw_cap_full_attr: 0x00000002
[01-01 18:12:16 TUYA N][user_key.c:91] key_init success,key pin -> TY_GPIOB23
[01-01 18:12:16 TUYA N][tuya_device.c:255] WatchDog init OK!
[01-01 18:12:16 TUYA N][tuya_device.c:258] tuya_z3_intf_init......
[01-01 18:12:16 TUYA E][tuya_iot_ext_api.c:168] /tuya/engineer_dev_flag.ini is not exist
[01-01 18:12:16 TUYA N][rcd_flash_app.c:701] maxlen 131072, pagesz 64, sec_num :1, 5 65535 0
bit map len[32] 0xe0 0x0f 0x00 0x00 0x00 0x00 0x00 0x00 0x00 0x00 0x00 0x00 0x00 0x00 0x00 0x00 0x00 0x00 0x00 0x00 0x00 0x00 0x00 0x00 0x00 0x00 0x00 0x00 0x00 0x00 0x00 0x00
[01-01 18:12:16 TUYA N][rcd_flash_app.c:701] maxlen 131072, pagesz 64, sec_num :1, 6 65535 0
bit map len[32] 0xe0 0x0f 0x00 0x00 0x00 0x00 0x00 0x00 0x00 0x00 0x00 0x00 0x00 0x00 0x00 0x00 0x00 0x00 0x00 0x00 0x00 0x00 0x00 0x00 0x00 0x00 0x00 0x00 0x00 0x00 0x00 0x00
[01-01 18:12:16 TUYA N][rcd_flash_app.c:701] maxlen 131072, pagesz 64, sec_num :1, 7 65535 0
bit map len[32] 0xe0 0x0f 0x00 0x00 0x00 0x00 0x00 0x00 0x00 0x00 0x00 0x00 0x00 0x00 0x00 0x00 0x00 0x00 0x00 0x00 0x00 0x00 0x00 0x00 0x00 0x00 0x00 0x00 0x00 0x00 0x00 0x00
[01-01 18:12:16 TUYA N][tuya_z3_uf_file.c:68] =====devFileInit=====
[01-01 18:12:16 TUYA N][af-main-host.c:659] >>>Normal UART bootup with FLOWCTRL<<<
rsy value=5srsy value=2srsy value=1srsy value=5srsy value=2srsy value=2srsy value=2srsy value=7680srsy value=30srsy value=32768srsy value=1srsy value=30000srsy value=32srsy value=16srsy value=10srsy value=32srsy value=120srsy value=12srsy value=250srsy value=8srsy value=0srsy value=65408srsy value=180s------------0000000000emAfTaskId:0
[01-01 18:12:18 TUYA E][uf_flash_file_app.c:300] uf_open devices.txt err 8
[01-01 18:12:18 TUYA N][device-table.c:944] read devices.txt
[01-01 18:12:18 TUYA E][device-table.c:951] ufopen devices txt error
[01-01 18:12:18 TUYA E][uf_flash_file_app.c:300] uf_open zb_up_file_num err 8
[01-01 18:12:18 TUYA E][ota-storage-linux.c:383] fail to open upgrade number flag file.
[01-01 18:12:18 TUYA E][uf_flash_file_app.c:300] uf_open zb_up_file_num err 8
[01-01 18:12:18 TUYA E][ota-storage-linux.c:383] fail to open upgrade number flag file.
[01-01 18:12:19 TUYA N][tuya_gw_mgr.c:710] current gw_protocol_full_attr: 0x00000002
[01-01 18:12:19 TUYA N][tuya_gw_mgr.c:710] current gw_protocol_full_attr: 0x00000002
[01-01 18:12:19 TUYA N][tuya_device.c:271] tuya_z3_intf_init success.
[01-01 18:12:19 TUYA N][tuya_device.c:276] tuya_z3_intf_get_coo_ver success[2.4.1]
[01-01 18:12:19 TUYA N][tuya_gw_pt_app.c:428] tuya_testframe_register_uart_func success
PT DEBUG:[tuya_prod_test.c]:[tuya_prodtest_print_sdkInfo:1893]:###########################################
PT DEBUG:[tuya_prod_test.c]:[tuya_prodtest_print_sdkInfo:1894]:###########################################
PT DEBUG:[tuya_prod_test.c]:[tuya_prodtest_print_sdkInfo:1895]:#######PROTOCOL VERSION:1.0.0##############
PT DEBUG:[tuya_prod_test.c]:[tuya_prodtest_print_sdkInfo:1896]:#######SDK VERSION:1.0.2##############
PT DEBUG:[tuya_prod_test.c]:[tuya_prodtest_print_sdkInfo:1897]:###########################################
PT DEBUG:[tuya_prod_test.c]:[tuya_prodtest_print_sdkInfo:1898]:###########################################
PT DEBUG:[tuya_prod_test.c]:[tuya_prodtest_init:2014]:####tuya_prodtest_init success####
[01-01 18:12:19 TUYA W][tuya_gw_pt_app.c:129] #####PRODTEST UART REV TIMEOUT
PT DEBUG:[tuya_prod_test.c]:[tuya_prodtest_thread_process:1871]:***************TUYA TEST THREAD EXIT****************
PT DEBUG:[tuya_prod_test.c]:[tuya_prodtest_deinit:2037]:####tuya_prodtest_deinit process####
[TOS_DBG]set_wifi_work_mode:2
LwIP_DHCP: dhcp stop.
Deinitializing WIFI ...
WIFI deinitialized
Initializing WIFI ...
WIFI initialized
[TOS_DBG]tuya_os_adapt_bt_stack_init:0x01
BT BUILD Date: 2023/12/11-15:18:12
BT Reset...
physical efuse: has data hci_tp_phy_efuse[1]= 9e
hci_tp_phy_efuse[0]=0,
bt_iqk_dump: DUMP,
the IQK_xx data is 0xe8,
the IQK_yy data is 0x3fc,
the QDAC data is 0x23,
the IDAC data is 0x20,
hci_read_rom_check: rom_version 0x0002, bt_hci_chip_id 0x0003
BT ADDRESS: f8:17:2d:43:99:a3
WRITE physical FLATK=tx_flatk=ff
Set baudrate to 921600
hci_tp_config:BT INIT success 7
Start upperStack
[TOS_DBG]bt_dev_state_evt init:1, adv:0, scan:0, cause:0x0
[TOS_DBG][BLE peripheral] GAP stack ready
[TOS_DBG]le_adv_start success
[TOS_DBG]bt_dev_state_evt init:1, adv:1, scan:0, cause:0x0
[TOS_DBG]bt_dev_state_evt init:1, adv:2, scan:0, cause:0x0
[TOS_DBG]GAP adv start
[01-01 18:12:21 TUYA N][tuya_main.c:207] current product ssid name:tuya_zg_bt_gw_scan
[TOS_ERR]not find scan ssid (tuya_zg_bt_gw_scan)
[TOS_DBG]not connected yet
[TOS_DBG]tuya_os_adapt_bt_mode_set ability 0x4 enable, force:1, real_bt_mode:0x5, expect_bt_mode:0x5
[TOS_DBG]tuya_os_adapt_bt_mode_set ability 0x2 enable, force:1, real_bt_mode:0x7, expect_bt_mode:0x7
[01-01 18:12:22 TUYA N][tuya_gw_mgr.c:710] current gw_protocol_full_attr: 0x00000043
[01-01 18:12:22 TUYA N][tuya_gw_mgr.c:1014] current gw_cap_full_attr: 0x00000003
[01-01 18:12:22 TUYA N][tuya_gw_mgr.c:710] current gw_protocol_full_attr: 0x0000004b
[01-01 18:12:22 TUYA N][tuya_device.c:344] --> tuya_bluetooth_srv_init success, support beacon dev.
[01-01 18:12:22 TUYA N][user_home_security.c:184] --> user_home_security_init success
[01-01 18:12:22 TUYA N][user_app.c:334] get local.dbglog fail
[01-01 18:12:22 TUYA E][tuya_device.c:359] call user_app_load_debug_file() return -6
[01-01 18:12:22 TUYA N][rcd_flash_app.c:701] maxlen 131072, pagesz 64, sec_num :1, 8 65535 0
bit map len[32] 0xe0 0x0f 0x00 0x00 0x00 0x00 0x00 0x00 0x00 0x00 0x00 0x00 0x00 0x00 0x00 0x00 0x00 0x00 0x00 0x00 0x00 0x00 0x00 0x00 0x00 0x00 0x00 0x00 0x00 0x00 0x00 0x00
[01-01 18:12:22 TUYA N][rcd_flash_app.c:701] maxlen 131072, pagesz 64, sec_num :1, 9 65535 65535
bit map len[32] 0xe0 0x0f 0x00 0x00 0x00 0x00 0x00 0x00 0x00 0x00 0x00 0x00 0x00 0x00 0x00 0x00 0x00 0x00 0x00 0x00 0x00 0x00 0x00 0x00 0x00 0x00 0x00 0x00 0x00 0x00 0x00 0x00
boot_reason : 180000
[01-01 18:12:22 TUYA N][tuya_devos_entry.c:1798] Last reset reason: 170
[01-01 18:12:22 TUYA N][tuya_devos_entry.c:1162] serial_no:f8172d4399a3
[01-01 18:12:22 TUYA N][tuya_devos_entry.c:1193] gw_cntl.gw_wsm.stat:1
[01-01 18:12:22 TUYA N][tuya_devos_netcfg.c:1345] gw_cntl->gw_wsm.nc_tp:2
[01-01 18:12:22 TUYA N][tuya_devos_netcfg.c:1346] gw_cntl->gw_wsm.md:0
[01-01 18:12:22 TUYA N][tuya_devos_entry.c:1252] gw_cntl.gw_if.abi:1 input:1
[01-01 18:12:22 TUYA N][tuya_devos_entry.c:1254] gw_cntl.gw_if.tp:0, input:0
[01-01 18:12:22 TUYA E][rcd_flash_app.c:1271] __read_entry_with_key fail. -10114
[01-01 18:12:22 TUYA E][gw_kv_db.c:116] rcd_entry_kv_read fails lp_off_dev -10114
[01-01 18:12:22 TUYA E][subdev_sigmesh.c:1319] sigmesh key null
[01-01 18:12:22 TUYA N][tuya_bt_sdk.c:162] ty bt upd product:keym557nqw3p8p7m 1
[01-01 18:12:22 TUYA N][tuya_device.c:373] --> tuya_gw_srv_init_wf success
[01-01 18:12:22 TUYA N][tuya_device.c:377] --> tuya_iot_reg_get_wf_nw_stat_cb success.
[TOS_DBG]set_wifi_work_mode:3
[TOS_DBG]tuya_os_adapt_bt_stack_deinit
bt_main_task_del_in_task
[01-01 18:12:22 TUYA N][tuya_ble_api.c:482] Ble Disonnected
[01-01 18:12:22 TUYA N][tuya_ble_data_handler.c:64] ble reset sn
[01-01 18:12:22 TUYA N][tuya_ble_data_handler.c:78] ble clear pair rand
[01-01 18:12:22 TUYA N][tuya_ble_api.c:1461] ble set conn stat:2
[BT Mesh Provisioner] BT Stack deinitalized
LwIP_DHCP: dhcp stop.
[rtw coex]: pcoex is null!
Deinitializing WIFI ...
WIFI deinitialized
Initializing WIFI ...
WIFI initialized
[TOS_DBG]tuya_os_adapt_bt_stack_init:0x07
BT BUILD Date: 2023/12/11-15:18:12
BT Reset...
>> Hello MeshProvisioner <<
>
physical efuse: has data hci_tp_phy_efuse[1]= 9e
hci_tp_phy_efuse[0]=0,
bt_iqk_dump: DUMP,
the IQK_xx data is 0xe8,
the IQK_yy data is 0x3fc,
the QDAC data is 0x23,
the IDAC data is 0x20,
hci_read_rom_check: rom_version 0x0002, bt_hci_chip_id 0x0003
BT ADDRESS: f8:17:2d:43:99:a3
WRITE physical FLATK=tx_flatk=ff
Set baudrate to 921600
hci_tp_config:BT INIT success 7
Start upperStack
ms addr: 0x0000
>[TOS_DBG]bt_dev_state_evt init:1, adv:0, scan:0, cause:0x0
[TOS_DBG]ble mesh use rtl key
[TOS_DBG][BLE peripheral] GAP stack ready
[TOS_DBG]bt_dev_state_evt init:1, adv:0, scan:1, cause:0x0
[TOS_DBG]mesh_le_adv_start
mesh le_adv_start
[TOS_DBG]bt_dev_state_evt init:1, adv:0, scan:2, cause:0x0
[TOS_DBG]GAP scan start
[TOS_DBG]Start scan
[TOS_DBG]bt_dev_state_evt init:1, adv:0, scan:3, cause:0x0
[TOS_DBG]bt_dev_state_evt init:1, adv:0, scan:0, cause:0x0
[TOS_DBG]GAP scan stop
[BT_MESH] mesh_provisioner_cmd_thread(): mesh cmd thread enter !
[TOS_DBG]bt_dev_state_evt init:1, adv:0, scan:1, cause:0x0
[TOS_DBG]bt_dev_state_evt init:1, adv:0, scan:2, cause:0x0
[TOS_DBG]GAP scan start
wlan1: 1 DL RSVD page success! DLBcnCount:01, poll:00000001
[01-01 18:12:23 TUYA N][tuya_ble_api.c:436] update bound stat:0
[TOS_DBG]mesh_le_adv_start
mesh le_adv_start
[01-01 18:12:23 TUYA N][tuya_ble_api.c:724] ble adv && resp changed
[01-01 18:12:23 TUYA N][device-table.c:855] save table.
[01-01 18:12:23 TUYA N][tuya_device.c:299] __gw_wf_nw_stat_cb:2
[01-01 18:12:23 TUYA N][user_led.c:505] ******* gw wifi_stat:[2]
[01-01 18:12:25 TUYA N][z3_slabs.c:154] nodeEuiStr = c4d8c8fffe004b62.
[01-01 18:12:25 TUYA N][z3_slabs.c:155] nodeId = 0xfffe.
[01-01 18:12:25 TUYA N][z3_slabs.c:156] panId = 0x007d.
[01-01 18:12:25 TUYA N][z3_slabs.c:157] channel = 0x0f.
[01-01 18:12:25 TUYA N][z3_slabs.c:158] ver = 2.4.1.
[01-01 18:12:25 TUYA N][z3_slabs.c:159] netStatus = 0x00.
[01-01 18:12:25 TUYA N][z3_slabs.c:160] extendedPanId: f0c9d05929a0e144
[01-01 18:12:25 TUYA N][z3_slabs.c:161] manufacturerId: 0x2020
[01-01 18:12:25 TUYA N][z3_slabs.c:167] netWorkKey: b6 5f 20 60 ea 58 91 37 67 fa 58 16 c0 f8 1c 63
[01-01 18:12:27 TUYA N][z3_slabs.c:154] nodeEuiStr = c4d8c8fffe004b62.
[01-01 18:12:27 TUYA N][z3_slabs.c:155] nodeId = 0x0000.
[01-01 18:12:27 TUYA N][z3_slabs.c:156] panId = 0xe0de.
[01-01 18:12:27 TUYA N][z3_slabs.c:157] channel = 0x14.
[01-01 18:12:27 TUYA N][z3_slabs.c:158] ver = 2.4.1.
[01-01 18:12:27 TUYA N][z3_slabs.c:159] netStatus = 0x02.
[01-01 18:12:27 TUYA N][z3_slabs.c:160] extendedPanId: 0930a9d15c2e170e
[01-01 18:12:27 TUYA N][z3_slabs.c:161] manufacturerId: 0x2020
[01-01 18:12:27 TUYA N][z3_slabs.c:167] netWorkKey: 8d f8 26 ae 78 5a 87 d9 24 de 87 b5 73 aa 34 23
8d f8 26 ae 78 5a 87 d9 24 de 87 b5 73 aa 34 23
[01-01 18:12:28 TUYA N][device-table.c:757] get partition[TableSave]:0
[01-01 18:12:29 TUYA N][device-table.c:760] write devices1.txt
[01-01 18:12:29 TUYA E][uf_flash_file_app.c:363] uf_write err 1
[01-01 18:12:29 TUYA N][device-table.c:832] ufwrite table fail.
[01-01 18:12:37 TUYA N][tuya_gw_mgr.c:710] current gw_protocol_full_attr: 0x000000cb
[01-01 18:12:37 TUYA N][tuya_gw_beacon_mgmt.c:264] tuya_beacon_dev_mgmt_start success.
[01-01 18:12:37 TUYA E][tyua_gw_bt_comm_http.c:459] ret:-6
[01-01 18:12:37 TUYA E][subdev_sigmesh.c:1428] key is null.
[01-01 18:12:37 TUYA E][tuya_gw_mesh_mgmt.c:182] tuya_iot_sigmesh_get_net_info op_ret:-1
[01-01 18:12:37 TUYA N][tuya_gw_ble_mgmt.c:1365] bt dev join, permit:0 timeout:0,fp_fail_cnt:0
[01-01 18:12:37 TUYA N][user_app.c:214] ble server mgr init ok!
[01-01 18:12:37 TUYA N][tuya_gw_mgr.c:1014] current gw_cap_full_attr: 0x00000007
[01-01 18:12:37 TUYA N][tuya_device.c:420] [free mem:2066368 Bytes, 2066368 Bytes], dev_num:[0,0]
[01-01 18:12:37 TUYA N][tuya_device.c:405] device_init success.start app...
[01-01 18:12:37 TUYA E][tuya_gw_mesh_mgmt.c:724] get net info err:-1
[01-01 18:12:52 TUYA E][subdev_sigmesh.c:1428] key is null.
[01-01 18:12:52 TUYA E][tuya_gw_mesh_mgmt.c:182] tuya_iot_sigmesh_get_net_info op_ret:-1
[01-01 18:12:52 TUYA E][tuya_gw_mesh_mgmt.c:724] get net info err:-1
autoexec.bat
startdriver uarttcp 115200 512 1 1
SetChannelLabel 1 "Bridge Connection"
SetChannelVisible 1 0
SetChannelType 1 OpenClosed_Inv
Setup and basic HA integration:
Use ZigBee Home Automation (ZHA) integration, it can be found under Setting -> Devices & services -> Add Integration in the bottom right corner of the screen.
When adding a device for port select:
tcp://<OBK_IP>:8888
meaning whatever IP OBK has been assigned by DHCP on your network or if statis IP is set use that
and if you flashed the latest ZS3L firmware select Hardware flow control, if not leave it as is, default it no selection
@p.kaczmarek2 feel free to chime in and let's keep this post up to date.
Special thanks to @insmod for porting OBK to RTL8720D and compiling FW for ZS3L module and @divadiow for testing initial releases!!