

The UPS was sent to the workshop for scrapping. It's a pity for a big case, use the opposite way and it will be a powerful charger.
When once the "joy in the morning" met me for the first time, I thought: let it run for 15 minutes with 20-30A and the car would definitely start and I would make up for being late for work right away.
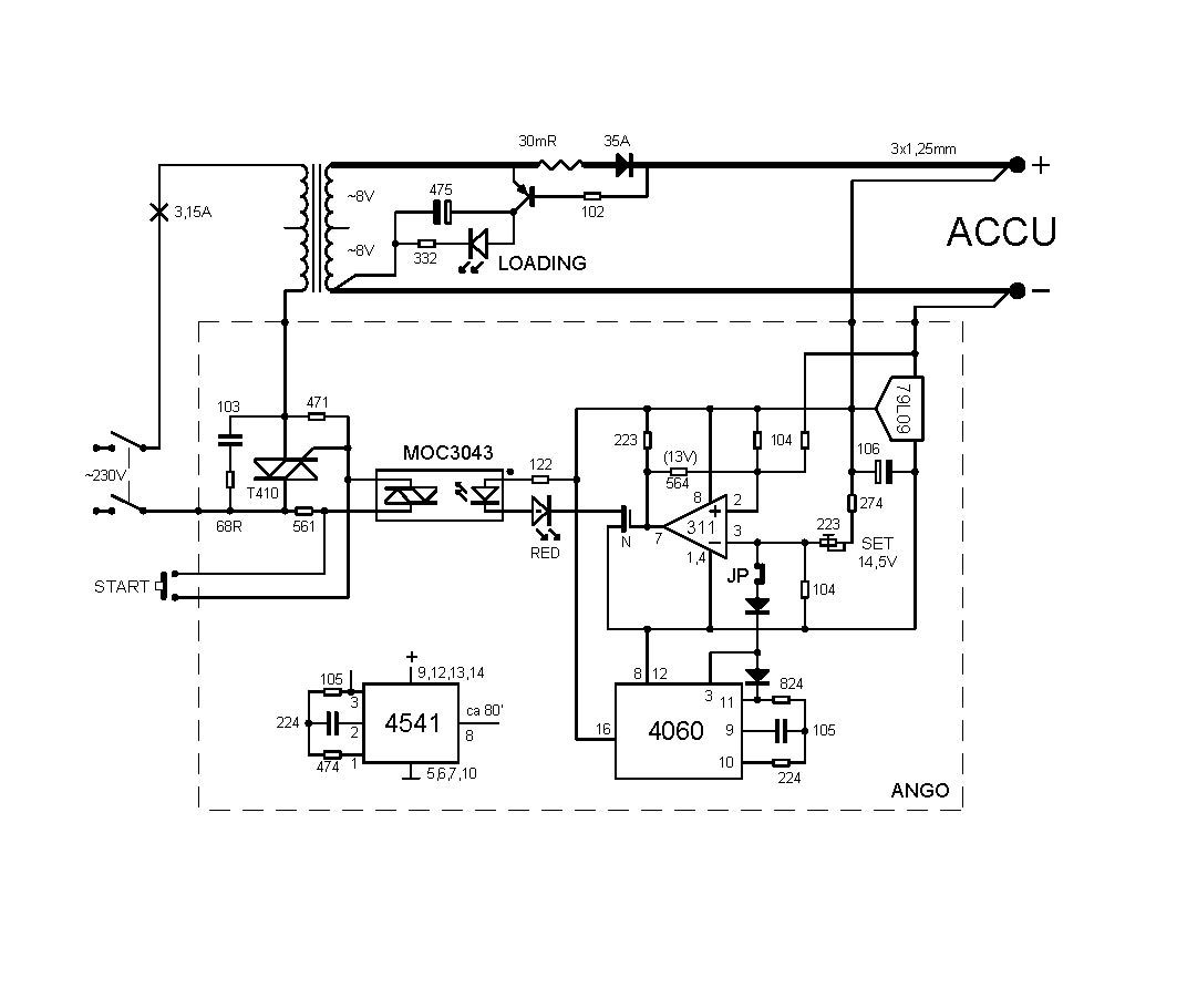
To work by bus, in the storeroom I found a large transformer with Uo 15-16VAC. Accu plates are not cast, but pressed from Pb powder, a surface charge is formed on them, which penetrates into the volumetric one and is best charged in one-half. Full is 14.44V. A large diode in series with the H4 bulb as a limiting R and short-circuit protection with a clamp, due to the lack of thick 3x1.25mm wires. I connected the makeshift at home, the light bulb turned orange, I checked it from time to time, after m/w 3h the 45Ah accu exceeded 15V and started bubbling.
The bulb indicates but loses power that should go to the accu. In order to leave them safely, e.g. throughout the night, you need an automatic device 13V ON was dropping and the relay was "rattling" and sparking. If the clamps lost contact during charging, they would burn out quickly. This was prevented by the MOS, it also protects the clamps from short circuiting. Charging starts with the accu connection with U < 5V (at least that's what each has) and supports it, doubled with a half + sine wave. In the negative, it supports only U from the accu, so how to disconnect them or make a bad contact charger OFF. The main transformer has a separate fuse, after removing it, you can apply external U to the clamps without fear and set 14.5V, information about the thresholds gives the LED in series with the Optotriac. Jumper would not have to wait for 2 hours until the timer "counts it down" or figure out how to skip it.
Free transformer was great (probably also with microwave but, before I checked it, someone "used" it on Cu) classic and, I suppose, "to save yourself in 15-20 minutes". I shortened the housing with Flex, moved the back panel, etc., and presented the charger to my friend. After a good year (you know, "shoemaker without shoes") I put in such a layoutto yours but with a different timer (out of laziness, simpler printing and 2 times less monsters to drill) and for a triac relay with Ig 10mA, they issued R 1206 in terms of power, but they have a risky small distance between the ends, voltage is better 2010, the most reliable are THT 0.25- 0.6W
The charger came in handy recently when I inadvertently left the car at the parking light. For something else, I needed a pulsating 12V RED diode, it worked from 3V and with Zener "13" from 14.5V. Pulsating informs you that you need to think about a new accu.
BTW. Very sharp "knees" have glass, silver American Zeners, practically nothing below the "knees".
Cool? Ranking DIY